General Clinical Research Center, Nanjing First Hospital, Nanjing Medical University, No. 68, Changle Road, Nanjing, 210006, China.
School of Medicine, Southeast University, Nanjing, 210009, China.
Mol Cancer. 2018 Sep 28;17(1):141. doi: 10.1186/s12943-018-0894-x.
Mounting evidence demonstrates that long noncoding RNAs (lncRNAs) have critical roles during the initiation and progression of cancers. In this study, we report that the small nucleolar RNA host gene 1 (SNHG1) is involved in colorectal cancer progression.
We analyzed RNA sequencing data to explore abnormally expressed lncRNAs in colorectal cancer. The effects of SNHG1 on colorectal cancer were investigated through in vitro and in vivo assays (i.e., CCK-8 assay, colony formation assay, flow cytometry assay, EdU assay, xenograft model, immunohistochemistry, and western blot). The mechanism of SNHG1 action was explored through bioinformatics, RNA fluorescence in situ hybridization, luciferase reporter assay, RNA pull-down assay, chromatin immunoprecipitation assay and RNA immunoprecipitation assay.
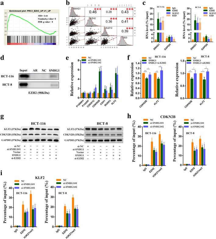
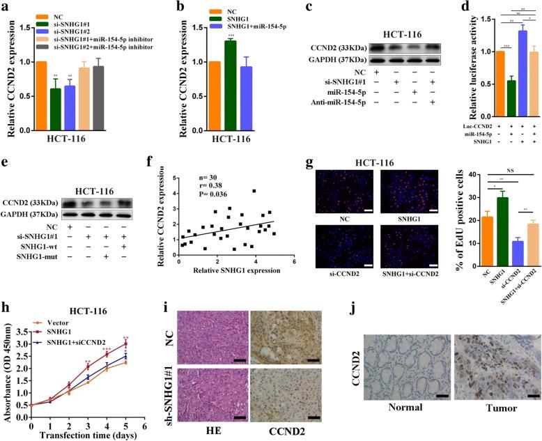
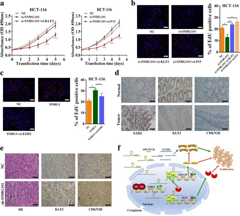
Our analysis revealed that SNHG1 was upregulated in human colorectal cancer tissues, and high SNHG1 expression was associated with reduced patient survival. We also found that high SNHG1 expression was partly induced by SP1. Moreover, SNHG1 knockdown significantly repressed colorectal cancer cells growth both in vitro and in vivo. Mechanistic investigations demonstrated that SNHG1 could directly interact with Polycomb Repressive Complex 2 (PRC2) and modulate the histone methylation of promoter of Kruppel like factor 2 (KLF2) and Cyclin dependent kinase inhibitor 2B (CDKN2B) in the nucleus. In the cytoplasm, SNHG1 acted as a sponge for miR-154-5p, reducing its ability to repress Cyclin D2 (CCND2) expression.
Taken together, the results of our studies illuminate how SNHG1 formed a regulatory network to confer an oncogenic function in colorectal cancer and suggest that SNHG1 may serve as a potential target for colorectal cancer diagnosis and treatment.
越来越多的证据表明,长非编码 RNA(lncRNA)在癌症的发生和发展中具有关键作用。在这项研究中,我们报告了小核仁 RNA 宿主基因 1(SNHG1)参与结直肠癌的进展。
我们分析了 RNA 测序数据,以探讨结直肠癌中异常表达的 lncRNA。通过体外和体内实验(即 CCK-8 测定、集落形成测定、流式细胞术测定、EdU 测定、异种移植模型、免疫组织化学和 Western blot)研究 SNHG1 对结直肠癌的影响。通过生物信息学、RNA 荧光原位杂交、荧光素酶报告基因测定、RNA 下拉测定、染色质免疫沉淀测定和 RNA 免疫沉淀测定探索 SNHG1 作用的机制。
我们的分析表明,SNHG1 在人结直肠癌组织中上调,高 SNHG1 表达与患者生存时间缩短有关。我们还发现,高 SNHG1 表达部分由 SP1 诱导。此外,SNHG1 敲低显著抑制了结直肠癌细胞在体外和体内的生长。机制研究表明,SNHG1 可以直接与多梳抑制复合物 2(PRC2)相互作用,并调节核内 Kruppel 样因子 2(KLF2)和细胞周期蛋白依赖性激酶抑制剂 2B(CDKN2B)启动子的组蛋白甲基化。在细胞质中,SNHG1 作为 miR-154-5p 的海绵,降低其抑制细胞周期蛋白 D2(CCND2)表达的能力。
总之,我们的研究结果阐明了 SNHG1 如何形成一个调节网络,赋予结直肠癌致癌功能,并表明 SNHG1 可能作为结直肠癌诊断和治疗的潜在靶点。