Suppr超能文献

长链非编码 RNA MAGI2-AS3 在非小细胞肺癌中低表达,可能是 miR-25 的海绵吸附物。

LncRNA MAGI2-AS3 is downregulated in non-small cell lung cancer and may be a sponge of miR-25.

机构信息

National Cancer Center/National Clinical Research Center for Cancer/Cancer Hospital, Chinese Academy of Medical Sciences and Peking Union Medical College, Beijing, 100021, China.

Heilongjiang University of Chinese Medicine, Harbin, 150040, Heilongjiang province, China.

出版信息

BMC Pulm Med. 2020 Mar 5;20(1):59. doi: 10.1186/s12890-020-1064-7.

Abstract

BACKGROUND

This study aimed to investigate the role of lncRNA MAGI2-AS3 in non-small cell lung cancer (NSCLC).

METHODS

Expression levels of MAGI2-AS3 and RECK mRNA in two types of tissues (non-tumor and NCSLC) were measured by qPCR. To further investigate the interaction between MAGI2-AS3 and RECK, MAGI2-AS3 and RECK expression vectors were transfected into H1993 cells.

RESULTS

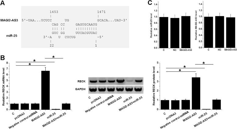
We found that MAGI2-AS3 and RECK were upregulated and positively correlated in NSCLC. In NSCLC cells, MAGI2-AS3 overexpression led to upregulated RECK. Bioinformatics analysis showed that MAGI2-AS3 may bind miR-25, which can directly target RECK. In NSCLC cells, miR-25 overexpression led to downregulated RECK and attenuated the effects of MAGI2-AS3 overexpression, while MAGI2-AS3 and miR-25 failed to affect each other. Cell invasion and migration analysis showed decreased NSCLC cell invasion and migration rates after MAGI2-AS3 and RECK overexpression. MiR-25 showed opposite role and reduced the effects of MAGI2-AS3 overexpression.

CONCLUSION

Therefore, MAGI2-AS3 may sponge miR-25 to upregulate RECK, thereby inhibiting NSCLC cell invasion and migration.

TRIAL REGISTRATION

HLJCM20163358592, registered by First Affiliated Hospital, Heilongjiang University of Chinese Medicine at March 3, 2016, prospectively.

摘要

背景

本研究旨在探讨长链非编码 RNA MAGI2-AS3 在非小细胞肺癌(NSCLC)中的作用。

方法

采用 qPCR 检测两种组织(非肿瘤和 NSCLC)中 MAGI2-AS3 和 RECK mRNA 的表达水平。为进一步研究 MAGI2-AS3 和 RECK 之间的相互作用,将 MAGI2-AS3 和 RECK 表达载体转染至 H1993 细胞。

结果

我们发现 MAGI2-AS3 和 RECK 在 NSCLC 中呈上调表达且呈正相关。在 NSCLC 细胞中,过表达 MAGI2-AS3 导致 RECK 上调。生物信息学分析表明,MAGI2-AS3 可能与 miR-25 结合,后者可直接靶向 RECK。在 NSCLC 细胞中,miR-25 过表达导致 RECK 下调,并减弱了 MAGI2-AS3 过表达的作用,而 MAGI2-AS3 和 miR-25 之间相互没有影响。细胞侵袭和迁移分析表明,过表达 MAGI2-AS3 和 RECK 后 NSCLC 细胞的侵袭和迁移率降低。miR-25 则发挥相反的作用,并减弱了 MAGI2-AS3 过表达的作用。

结论

因此,MAGI2-AS3 可能通过海绵吸附 miR-25 而上调 RECK,从而抑制 NSCLC 细胞的侵袭和迁移。

试验注册

HLJCM20163358592,由黑龙江中医药大学附属第一医院于 2016 年 3 月 3 日注册,前瞻性。

https://cdn.ncbi.nlm.nih.gov/pmc/blobs/95db/7059274/449a820f176f/12890_2020_1064_Fig1_HTML.jpg

文献检索

告别复杂PubMed语法,用中文像聊天一样搜索,搜遍4000万医学文献。AI智能推荐,让科研检索更轻松。

立即免费搜索

文件翻译

保留排版,准确专业,支持PDF/Word/PPT等文件格式,支持 12+语言互译。

免费翻译文档

深度研究

AI帮你快速写综述,25分钟生成高质量综述,智能提取关键信息,辅助科研写作。

立即免费体验