Suppr超能文献

多态性聚谷氨酰胺尾巴蛋白 Mediator 复合物的 Med15 调节对不同应激的可变反应。

The Polymorphic PolyQ Tail Protein of the Mediator Complex, Med15, Regulates the Variable Response to Diverse Stresses.

机构信息

Department of Biology, West Virginia University, 53 Campus Drive, Morgantown, WV 26506, USA.

出版信息

Int J Mol Sci. 2020 Mar 10;21(5):1894. doi: 10.3390/ijms21051894.

Abstract

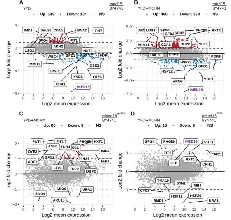
The Mediator is composed of multiple subunits conserved from yeast to humans and plays a central role in transcription. The tail components are not required for basal transcription but are required for responses to different stresses. While some stresses are familiar, such as heat, desiccation, and starvation, others are exotic, yet yeast can elicit a successful stress response. 4-Methylcyclohexane methanol (MCHM) is a hydrotrope that induces growth arrest in yeast. We found that a naturally occurring variation in the Med15 allele, a component of the Mediator tail, altered the stress response to many chemicals in addition to MCHM. Med15 contains two polyglutamine repeats (polyQ) of variable lengths that change the gene expression of diverse pathways. The Med15 protein existed in multiple isoforms and its stability was dependent on Ydj1, a protein chaperone. The protein level of Med15 with longer polyQ tracts was lower and turned over faster than the allele with shorter polyQ repeats. MCHM sensitivity via variation of Med15 was regulated by Snf1 in a Myc-tag-dependent manner. Tagging Med15 with Myc altered its function in response to stress. Genetic variation in transcriptional regulators magnified genetic differences in response to environmental changes. These polymorphic control genes were master variators.

摘要

中介体由从酵母到人高度保守的多个亚基组成,在转录中发挥核心作用。尾部成分不需要基础转录,但需要对不同应激作出反应。虽然有些应激是熟悉的,如热、干燥和饥饿,但其他应激是陌生的,但酵母可以引发成功的应激反应。4-甲基环己烷甲醇(MCHM)是一种水增溶物,可诱导酵母生长停滞。我们发现,中介体尾部组件 Med15 等位基因的一种自然变异,除了 MCHM 之外,还改变了对许多化学物质的应激反应。Med15 含有两个可变长度的多聚谷氨酰胺重复(polyQ),改变了不同途径的基因表达。Med15 蛋白存在多种同工型,其稳定性依赖于 Ydj1,一种蛋白伴侣。具有较长 polyQ 片段的 Med15 蛋白水平较低,半衰期较短。通过 Med15 的变异,MCHM 敏感性受 Snf1 调控,以 Myc 标记 Med15 的方式。Myc 标记改变了其对应激的反应功能。转录调节因子的遗传变异放大了对环境变化的反应的遗传差异。这些多态性控制基因是主变因。

https://cdn.ncbi.nlm.nih.gov/pmc/blobs/dd6f/7094212/7f5b4c298d2d/ijms-21-01894-g001.jpg

文献AI研究员

20分钟写一篇综述,助力文献阅读效率提升50倍。

立即体验

用中文搜PubMed

大模型驱动的PubMed中文搜索引擎

马上搜索

文档翻译

学术文献翻译模型,支持多种主流文档格式。

立即体验