Suppr超能文献

钠/氢交换体调节因子 1 的亚细胞定位改变可导致其对克唑替尼敏感性的变化,这在 ALK 阳性肺癌中存在。

Alteration in the sensitivity to crizotinib by Na/H exchanger regulatory factor 1 is dependent to its subcellular localization in ALK-positive lung cancers.

机构信息

School of Basic Medical Sciences, Capital Medical University, Beijing, 100069, People's Republic of China.

Beijing Key Laboratory of Cancer & Metastasis Research, Capital Medical University, Beijing, China.

出版信息

BMC Cancer. 2020 Mar 12;20(1):202. doi: 10.1186/s12885-020-6687-9.

Abstract

BACKGROUND

Na/H exchanger regulatory factor 1 (NHERF1) is an important scaffold protein participates in the modulation of a variety of intracellular signal pathways. NHERF1 was able to enhance the effects of chemo-drugs in breast and cervical cancer cells. Anaplastic lymphoma kinase (ALK) fusion mutations are validated molecules targeted therapy in lung cancers, where crizotinib can be used as the specific inhibitor to suppress tumor progression. However, due to the less frequent occurrence of ALK mutations and the complexity for factors to determine drug responses, the genes that could alter crizotinib sensitivity are unclear.

METHODS

Both ALK-translocated and ALK-negative lung adenocarcinoma specimens in tissue sections were collected for immunohistochemistry. The possible mechanisms of NHERF1 and its role in the cell sensitivity to crizotinib were investigated using an ALK-positive and crizotinib-sensitive lung adenocarcinoma cell line H3122. Either a NHERF1 overexpression vector or agents for NHERF1 knockdown was used for crizotinib sensitivity measures, in association with cell viability and apoptosis assays.

RESULTS

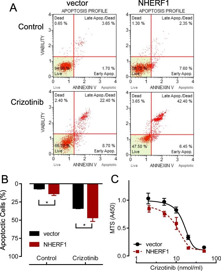
The expression level of NHERF1 in ALK-translocated NSCLC was significantly higher than that in other lung cancer tissues. NHERF1 expression in ALK positive lung cancer cells was regulated by ALK activities, and was in return able to alter the sensitivity to crizotinib. The function of NHERF1 to influence crizotinib sensitivity was depending on its subcellular distribution in cytosol instead of its nucleus localized form.

CONCLUSION

Ectopically overexpressed NHERF1 could be a functional protein for consideration to suppress lung cancers. The determination of NHERF1 levels in ALK positive NSCLC tissues might be useful to predict crizotinib resistance, especially by distinguishing cytosolic or nuclear localized NHERF1 for the overexpressed molecules.

摘要

背景

钠/氢交换体调节因子 1(NHERF1)是一种重要的支架蛋白,参与多种细胞内信号通路的调节。NHERF1 能够增强乳腺癌和宫颈癌细胞中化疗药物的作用。间变性淋巴瘤激酶(ALK)融合突变是肺癌的一种经证实的靶向治疗分子,克唑替尼可作为特异性抑制剂抑制肿瘤进展。然而,由于 ALK 突变的发生率较低,以及决定药物反应的因素复杂,能够改变克唑替尼敏感性的基因尚不清楚。

方法

收集组织切片中的 ALK 易位和 ALK 阴性肺腺癌标本进行免疫组织化学染色。使用 ALK 阳性和克唑替尼敏感的肺腺癌细胞系 H3122 研究 NHERF1 的可能机制及其在细胞对克唑替尼敏感性中的作用。使用 NHERF1 过表达载体或 NHERF1 敲低试剂来测量克唑替尼的敏感性,同时进行细胞活力和凋亡测定。

结果

ALK 易位 NSCLC 中 NHERF1 的表达水平明显高于其他肺癌组织。ALK 阳性肺癌细胞中 NHERF1 的表达受 ALK 活性调节,并能改变对克唑替尼的敏感性。NHERF1 影响克唑替尼敏感性的功能取决于其在细胞质中的亚细胞分布,而不是其核定位形式。

结论

异位过表达的 NHERF1 可能是一种功能性蛋白,可用于抑制肺癌。ALK 阳性 NSCLC 组织中 NHERF1 水平的测定可能有助于预测克唑替尼耐药,特别是通过区分细胞质或核定位的 NHERF1 来区分过表达的分子。

https://cdn.ncbi.nlm.nih.gov/pmc/blobs/a069/7068933/13f455bda7b6/12885_2020_6687_Fig1_HTML.jpg

文献检索

告别复杂PubMed语法,用中文像聊天一样搜索,搜遍4000万医学文献。AI智能推荐,让科研检索更轻松。

立即免费搜索

文件翻译

保留排版,准确专业,支持PDF/Word/PPT等文件格式,支持 12+语言互译。

免费翻译文档

深度研究

AI帮你快速写综述,25分钟生成高质量综述,智能提取关键信息,辅助科研写作。

立即免费体验