• 文献检索
  • 文档翻译
  • 深度研究
  • 学术资讯
  • Suppr Zotero 插件Zotero 插件
  • 邀请有礼
  • 套餐&价格
  • 历史记录
应用&插件
Suppr Zotero 插件Zotero 插件浏览器插件Mac 客户端Windows 客户端微信小程序
定价
高级版会员购买积分包购买API积分包
服务
文献检索文档翻译深度研究API 文档MCP 服务
关于我们
关于 Suppr公司介绍联系我们用户协议隐私条款
关注我们

Suppr 超能文献

核心技术专利:CN118964589B侵权必究
粤ICP备2023148730 号-1Suppr @ 2026

文献检索

告别复杂PubMed语法,用中文像聊天一样搜索,搜遍4000万医学文献。AI智能推荐,让科研检索更轻松。

立即免费搜索

文件翻译

保留排版,准确专业,支持PDF/Word/PPT等文件格式,支持 12+语言互译。

免费翻译文档

深度研究

AI帮你快速写综述,25分钟生成高质量综述,智能提取关键信息,辅助科研写作。

立即免费体验

用于包装 CRISPR-Cas9 蛋白和 sgRNA 的细胞外纳米囊泡,以诱导治疗性外显子跳跃。

Extracellular nanovesicles for packaging of CRISPR-Cas9 protein and sgRNA to induce therapeutic exon skipping.

机构信息

Center for iPS Cell Research and Application (CiRA), Kyoto University, 53 Kawahara-cho, Shogoin, Sakyo-ku, Kyoto, 606-8507, Japan.

Institute for Integrated Cell-Material Sciences (iCeMS), Kyoto University, Yoshida Ushinomiya-cho, Sakyo-ku, Kyoto, 606-8507, Japan.

出版信息

Nat Commun. 2020 Mar 13;11(1):1334. doi: 10.1038/s41467-020-14957-y.

DOI:10.1038/s41467-020-14957-y
PMID:32170079
原文链接:https://pmc.ncbi.nlm.nih.gov/articles/PMC7070030/
Abstract

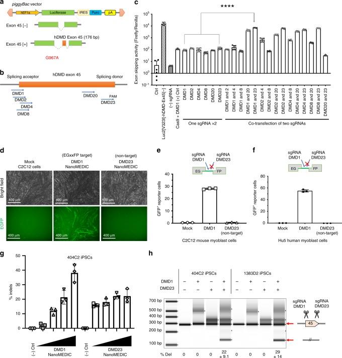
Prolonged expression of the CRISPR-Cas9 nuclease and gRNA from viral vectors may cause off-target mutagenesis and immunogenicity. Thus, a transient delivery system is needed for therapeutic genome editing applications. Here, we develop an extracellular nanovesicle-based ribonucleoprotein delivery system named NanoMEDIC by utilizing two distinct homing mechanisms. Chemical induced dimerization recruits Cas9 protein into extracellular nanovesicles, and then a viral RNA packaging signal and two self-cleaving riboswitches tether and release sgRNA into nanovesicles. We demonstrate efficient genome editing in various hard-to-transfect cell types, including human induced pluripotent stem (iPS) cells, neurons, and myoblasts. NanoMEDIC also achieves over 90% exon skipping efficiencies in skeletal muscle cells derived from Duchenne muscular dystrophy (DMD) patient iPS cells. Finally, single intramuscular injection of NanoMEDIC induces permanent genomic exon skipping in a luciferase reporter mouse and in mdx mice, indicating its utility for in vivo genome editing therapy of DMD and beyond.

摘要

病毒载体中 CRISPR-Cas9 核酸酶和 gRNA 的长时间表达可能导致脱靶突变和免疫原性。因此,对于治疗性基因组编辑应用,需要一种瞬时的递送系统。在这里,我们通过利用两种不同的归巢机制,开发了一种名为 NanoMEDIC 的基于细胞外纳米囊泡的核糖核蛋白递送系统。化学诱导二聚化将 Cas9 蛋白募集到细胞外纳米囊泡中,然后病毒 RNA 包装信号和两个自我切割的核酶将 sgRNA 连接并释放到纳米囊泡中。我们证明了在各种难以转染的细胞类型中,包括人诱导多能干细胞 (iPS) 细胞、神经元和肌母细胞,都能有效进行基因组编辑。NanoMEDIC 还能在源自杜氏肌营养不良症 (DMD) 患者 iPS 细胞的骨骼肌细胞中实现超过 90%的外显子跳跃效率。最后,单次肌肉内注射 NanoMEDIC 可在荧光素酶报告小鼠和 mdx 小鼠中诱导永久性基因组外显子跳跃,表明其可用于 DMD 及其他疾病的体内基因组编辑治疗。

https://cdn.ncbi.nlm.nih.gov/pmc/blobs/c24e/7070030/a6b6ad1d705a/41467_2020_14957_Fig6_HTML.jpg
https://cdn.ncbi.nlm.nih.gov/pmc/blobs/c24e/7070030/bd2e9d0fa33a/41467_2020_14957_Fig1_HTML.jpg
https://cdn.ncbi.nlm.nih.gov/pmc/blobs/c24e/7070030/04b73fc5f6bf/41467_2020_14957_Fig2_HTML.jpg
https://cdn.ncbi.nlm.nih.gov/pmc/blobs/c24e/7070030/df3c71dc5cd3/41467_2020_14957_Fig3_HTML.jpg
https://cdn.ncbi.nlm.nih.gov/pmc/blobs/c24e/7070030/b79ff4e5f5a8/41467_2020_14957_Fig4_HTML.jpg
https://cdn.ncbi.nlm.nih.gov/pmc/blobs/c24e/7070030/b959565df5b3/41467_2020_14957_Fig5_HTML.jpg
https://cdn.ncbi.nlm.nih.gov/pmc/blobs/c24e/7070030/a6b6ad1d705a/41467_2020_14957_Fig6_HTML.jpg
https://cdn.ncbi.nlm.nih.gov/pmc/blobs/c24e/7070030/bd2e9d0fa33a/41467_2020_14957_Fig1_HTML.jpg
https://cdn.ncbi.nlm.nih.gov/pmc/blobs/c24e/7070030/04b73fc5f6bf/41467_2020_14957_Fig2_HTML.jpg
https://cdn.ncbi.nlm.nih.gov/pmc/blobs/c24e/7070030/df3c71dc5cd3/41467_2020_14957_Fig3_HTML.jpg
https://cdn.ncbi.nlm.nih.gov/pmc/blobs/c24e/7070030/b79ff4e5f5a8/41467_2020_14957_Fig4_HTML.jpg
https://cdn.ncbi.nlm.nih.gov/pmc/blobs/c24e/7070030/b959565df5b3/41467_2020_14957_Fig5_HTML.jpg
https://cdn.ncbi.nlm.nih.gov/pmc/blobs/c24e/7070030/a6b6ad1d705a/41467_2020_14957_Fig6_HTML.jpg

相似文献

1
Extracellular nanovesicles for packaging of CRISPR-Cas9 protein and sgRNA to induce therapeutic exon skipping.用于包装 CRISPR-Cas9 蛋白和 sgRNA 的细胞外纳米囊泡,以诱导治疗性外显子跳跃。
Nat Commun. 2020 Mar 13;11(1):1334. doi: 10.1038/s41467-020-14957-y.
2
Preparation of NanoMEDIC Extracellular Vesicles to Deliver CRISPR-Cas9 Ribonucleoproteins for Genomic Exon Skipping.制备 NanoMEDIC 细胞外囊泡以递送 CRISPR-Cas9 核糖核蛋白进行基因组外显子跳跃。
Methods Mol Biol. 2023;2587:427-453. doi: 10.1007/978-1-0716-2772-3_22.
3
Efficient ssODN-Mediated Targeting by Avoiding Cellular Inhibitory RNAs through Precomplexed CRISPR-Cas9/sgRNA Ribonucleoprotein.通过预组装的 CRISPR-Cas9/sgRNA 核糖核蛋白避免细胞抑制性 RNA 实现高效 ssODN 靶向。
Stem Cell Reports. 2021 Apr 13;16(4):985-996. doi: 10.1016/j.stemcr.2021.02.013. Epub 2021 Mar 11.
4
Restoration of Dystrophin Protein Expression by Exon Skipping Utilizing CRISPR-Cas9 in Myoblasts Derived from DMD Patient iPS Cells.利用CRISPR-Cas9通过外显子跳跃恢复来自杜氏肌营养不良症(DMD)患者诱导多能干细胞(iPS细胞)的成肌细胞中肌营养不良蛋白的表达。
Methods Mol Biol. 2018;1828:191-217. doi: 10.1007/978-1-4939-8651-4_12.
5
Correction of Three Prominent Mutations in Mouse and Human Models of Duchenne Muscular Dystrophy by Single-Cut Genome Editing.通过单切基因组编辑纠正杜氏肌营养不良症小鼠和人类模型中的三个突出突变。
Mol Ther. 2020 Sep 2;28(9):2044-2055. doi: 10.1016/j.ymthe.2020.05.024. Epub 2020 May 30.
6
A lentivirus-based system for Cas9/gRNA expression and subsequent removal by Cre-mediated recombination.基于慢病毒的 Cas9/gRNA 表达系统,以及随后通过 Cre 介导的重组进行去除。
Methods. 2019 Mar 1;156:79-84. doi: 10.1016/j.ymeth.2018.12.006. Epub 2018 Dec 19.
7
Delivery Aspects of CRISPR/Cas for in Vivo Genome Editing.CRISPR/Cas 在体内基因组编辑中的传递方面。
Acc Chem Res. 2019 Jun 18;52(6):1555-1564. doi: 10.1021/acs.accounts.9b00106. Epub 2019 May 17.
8
Low immunogenicity of LNP allows repeated administrations of CRISPR-Cas9 mRNA into skeletal muscle in mice.LNP 的低免疫原性使得 CRISPR-Cas9 mRNA 能够在小鼠的骨骼肌中进行重复给药。
Nat Commun. 2021 Dec 8;12(1):7101. doi: 10.1038/s41467-021-26714-w.
9
CRISPR/Cas9-generated mouse model of Duchenne muscular dystrophy recapitulating a newly identified large 430 kb deletion in the human gene.CRISPR/Cas9 基因编辑技术构建的杜氏肌营养不良症小鼠模型,可重现人类基因中一个新鉴定的 430kb 大片段缺失。
Dis Model Mech. 2019 Apr 25;12(4):dmm037655. doi: 10.1242/dmm.037655.
10
Delivering Cas9/sgRNA ribonucleoprotein (RNP) by lentiviral capsid-based bionanoparticles for efficient 'hit-and-run' genome editing.通过基于慢病毒衣壳的仿生纳米颗粒递呈 Cas9/sgRNA 核糖核蛋白(RNP),实现高效的“打了就跑”基因组编辑。
Nucleic Acids Res. 2019 Sep 26;47(17):e99. doi: 10.1093/nar/gkz605.

引用本文的文献

1
Viral and nonviral nanocarriers for CRISPR-based gene editing.用于基于CRISPR的基因编辑的病毒和非病毒纳米载体。
Nano Res. 2024 Oct;17(10):8904-8925. doi: 10.1007/s12274-024-6748-5. Epub 2024 Jun 20.
2
An EGFR Co-Amplified and De Novo Long Noncoding RNA HELDR Promotes Glioblastoma Malignancy through KAT7-Driven Gene Programs.一种表皮生长因子受体(EGFR)共扩增且从头产生的长链非编码RNA HELDR通过KAT7驱动的基因程序促进胶质母细胞瘤的恶性进展。
Res Sq. 2025 Jun 24:rs.3.rs-6456987. doi: 10.21203/rs.3.rs-6456987/v1.
3
Advancements in CRISPR/Cas systems for disease treatment.

本文引用的文献

1
Removal of Interference MS/MS Spectra for Accurate Quantification in Isobaric Tag-Based Proteomics.基于等压标签的蛋白质组学中准确定量的干扰 MS/MS 谱去除。
J Proteome Res. 2019 Jun 7;18(6):2535-2544. doi: 10.1021/acs.jproteome.9b00078. Epub 2019 May 6.
2
Targeted Disruption of HLA Genes via CRISPR-Cas9 Generates iPSCs with Enhanced Immune Compatibility.通过 CRISPR-Cas9 靶向敲除 HLA 基因生成具有增强免疫相容性的 iPSCs。
Cell Stem Cell. 2019 Apr 4;24(4):566-578.e7. doi: 10.1016/j.stem.2019.02.005. Epub 2019 Mar 7.
3
Long-term evaluation of AAV-CRISPR genome editing for Duchenne muscular dystrophy.
用于疾病治疗的CRISPR/Cas系统的进展。
Acta Pharm Sin B. 2025 Jun;15(6):2818-2844. doi: 10.1016/j.apsb.2025.05.007. Epub 2025 May 17.
4
Split RNA switch orchestrates pre- and post-translational control to enable cell type-specific gene expression.分裂RNA开关协调翻译前和翻译后的控制,以实现细胞类型特异性基因表达。
Nat Commun. 2025 Jul 1;16(1):5362. doi: 10.1038/s41467-025-60392-2.
5
Mannosylated neutrophil vesicles targeting macrophages alleviate liver inflammation by delivering CRISPR/Cas9 RNPs.靶向巨噬细胞的甘露糖基化中性粒细胞囊泡通过递送CRISPR/Cas9核糖核蛋白减轻肝脏炎症。
Theranostics. 2025 May 8;15(13):6221-6235. doi: 10.7150/thno.107791. eCollection 2025.
6
Prediction of CRISPR-Cas9 on-target activity based on a hybrid neural network.基于混合神经网络的CRISPR-Cas9靶向活性预测
Comput Struct Biotechnol J. 2025 May 27;27:2098-2106. doi: 10.1016/j.csbj.2025.05.001. eCollection 2025.
7
CRISPR/Cas genome editing, functional genomics, and diagnostics for parasitic helminths.用于寄生蠕虫的CRISPR/Cas基因组编辑、功能基因组学及诊断方法
Int J Parasitol. 2025 May 19. doi: 10.1016/j.ijpara.2025.05.001.
8
Transcriptomic Analysis Reveals Key Pathways Influenced by HIV-2 Vpx.转录组分析揭示受HIV-2 Vpx影响的关键信号通路。
Int J Mol Sci. 2025 Apr 8;26(8):3460. doi: 10.3390/ijms26083460.
9
Tissue Engineering and Regenerative Medicine: Perspectives and Challenges.组织工程与再生医学:前景与挑战
MedComm (2020). 2025 Apr 24;6(5):e70192. doi: 10.1002/mco2.70192. eCollection 2025 May.
10
Gene Editing for Duchenne Muscular Dystrophy: From Experimental Models to Emerging Therapies.杜氏肌营养不良症的基因编辑:从实验模型到新兴疗法
Degener Neurol Neuromuscul Dis. 2025 Apr 12;15:17-40. doi: 10.2147/DNND.S495536. eCollection 2025.
AAV-CRISPR 基因组编辑治疗杜氏肌营养不良症的长期评估。
Nat Med. 2019 Mar;25(3):427-432. doi: 10.1038/s41591-019-0344-3. Epub 2019 Feb 18.
4
Genome editing in primary cells and in vivo using viral-derived Nanoblades loaded with Cas9-sgRNA ribonucleoproteins.使用装载 Cas9-sgRNA 核糖核蛋白的病毒衍生的 Nanoblades 在原代细胞和体内进行基因组编辑。
Nat Commun. 2019 Jan 3;10(1):45. doi: 10.1038/s41467-018-07845-z.
5
Gesicle-Mediated Delivery of CRISPR/Cas9 Ribonucleoprotein Complex for Inactivating the HIV Provirus.Gesicle 介导的 CRISPR/Cas9 核糖核蛋白复合物递送系统用于灭活 HIV 前病毒。
Mol Ther. 2019 Jan 2;27(1):151-163. doi: 10.1016/j.ymthe.2018.10.002. Epub 2018 Oct 11.
6
Treatment of a metabolic liver disease by in vivo genome base editing in adult mice.在成年小鼠中通过体内基因组碱基编辑治疗代谢性肝病。
Nat Med. 2018 Oct;24(10):1519-1525. doi: 10.1038/s41591-018-0209-1. Epub 2018 Oct 8.
7
VSV-G-Enveloped Vesicles for Traceless Delivery of CRISPR-Cas9.用于无痕递送CRISPR-Cas9的水泡性口炎病毒糖蛋白包膜囊泡
Mol Ther Nucleic Acids. 2018 Sep 7;12:453-462. doi: 10.1016/j.omtn.2018.05.010. Epub 2018 Jul 11.
8
CRISPR-Cas guides the future of genetic engineering.CRISPR-Cas 引领基因编辑的未来。
Science. 2018 Aug 31;361(6405):866-869. doi: 10.1126/science.aat5011.
9
Gene editing restores dystrophin expression in a canine model of Duchenne muscular dystrophy.基因编辑恢复了杜氏肌营养不良犬模型中的肌营养不良蛋白表达。
Science. 2018 Oct 5;362(6410):86-91. doi: 10.1126/science.aau1549. Epub 2018 Aug 30.
10
Prevalence of Pre-existing Antibodies to CRISPR-Associated Nuclease Cas9 in the USA Population.美国人群中预先存在的针对CRISPR相关核酸酶Cas9的抗体的流行情况。
Mol Ther Methods Clin Dev. 2018 Jun 15;10:105-112. doi: 10.1016/j.omtm.2018.06.006. eCollection 2018 Sep 21.