Suppr超能文献

《黎巴嫩叙利亚难民照顾者支持干预的随机对照试验方案》

Protocol for a randomized control trial of the caregiver support intervention with Syrian refugees in Lebanon.

机构信息

Research and Development, War Child Holland, Amsterdam, The Netherlands.

War Child Holland Lebanon Offices (Beirut and Tripoli), Beirut and Tripoli, Lebanon.

出版信息

Trials. 2020 Mar 18;21(1):277. doi: 10.1186/s13063-020-4175-9.

Abstract

BACKGROUND

There is evidence that chronic stress negatively impacts parenting among refugees and other war-affected communities. Persistent parental stress and distress may lead to unresponsive, anxious, or overly harsh parenting and a corresponding increase in emotional and behavior problems among children. Most parenting interventions emphasize the acquisition of knowledge and skills; however, this overlooks the deleterious effects of chronic stress on parenting. The Caregiver Support Intervention (CSI) aims to strengthen quality of parenting skills by lowering stress and improving psychosocial wellbeing among refugee caregivers of children aged 3-12 years, while also increasing knowledge and skills related to positive parenting. The CSI is a nine-session psychosocial group intervention delivered by non-specialist providers. It is intended for all adult primary caregivers of children in high-adversity communities, rather than specifically targeting caregivers already showing signs of elevated distress.

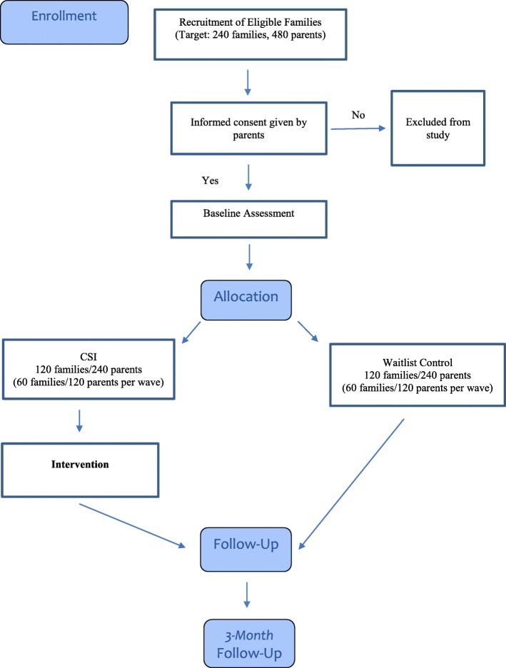
METHODS/DESIGN: The primary objective of this study is to assess the effectiveness of the CSI through a parallel group randomized controlled study with Syrian refugee families in North Lebanon. Participants will be primary caregivers of children aged 3-12 years, with one index child per family. Families will be randomized to the CSI or a waitlist control group. A total of 240 families (480 caregivers) will be recruited into the study. Randomization will be at the family level, and CSI groups will be held separately for women and men. The study will be implemented in two waves. Outcomes for both arms will be assessed at baseline, post-intervention, and at a 3-month follow-up. The primary outcome is quality of parenting skills. Secondary outcomes include parental warmth and sensitivity, harsh parenting, parenting knowledge, and child psychosocial wellbeing. Putative mediators of the CSI on parenting are caregiver stress, distress, psychosocial wellbeing, and stress management.

DISCUSSION

This trial may establish the CSI as an effective intervention for strengthening parenting in families living in settings of high adversity, particularly refugee communities.

TRIAL REGISTRATION

International Society for the Registration of Clinical Trials, ISRCTN22321773. Registered on 5 August 2019.

摘要

背景

有证据表明,慢性压力会对难民和其他受战争影响社区的父母养育能力产生负面影响。持续的父母压力和困扰可能导致父母反应迟钝、焦虑或过于苛刻,以及儿童情绪和行为问题相应增加。大多数育儿干预措施强调知识和技能的获取;然而,这忽略了慢性压力对育儿的有害影响。照顾者支持干预(CSI)旨在通过降低压力和改善 3-12 岁儿童难民照顾者的心理社会幸福感来加强育儿技能的质量,同时提高与积极育儿相关的知识和技能。CSI 是一种由非专业人员提供的九节心理社会小组干预措施。它面向所有处于高逆境社区的儿童的主要照顾者,而不是专门针对已经表现出焦虑升高迹象的照顾者。

方法/设计:本研究的主要目的是通过在北黎巴嫩的叙利亚难民家庭中进行平行组随机对照研究来评估 CSI 的有效性。参与者将是每个家庭的 3-12 岁儿童的主要照顾者。家庭将随机分配到 CSI 或候补对照组。将招募 240 个家庭(480 名照顾者)参加研究。随机化将在家庭层面进行,CSI 组将分别为女性和男性举行。该研究将分两波进行。两个臂的结果将在基线、干预后和 3 个月随访时进行评估。主要结果是育儿技能的质量。次要结果包括父母的温暖和敏感性、苛刻的育儿、育儿知识和儿童的心理社会幸福感。CSI 对育儿的潜在中介因素包括照顾者的压力、困扰、心理社会幸福感和压力管理。

讨论

这项试验可能会确立 CSI 作为加强高逆境环境(特别是难民社区)中家庭养育能力的有效干预措施。

试验注册

国际临床试验注册中心,ISRCTN22321773。注册于 2019 年 8 月 5 日。

https://cdn.ncbi.nlm.nih.gov/pmc/blobs/624c/7079443/e8d2584ce660/13063_2020_4175_Fig1_HTML.jpg

文献AI研究员

20分钟写一篇综述,助力文献阅读效率提升50倍。

立即体验

用中文搜PubMed

大模型驱动的PubMed中文搜索引擎

马上搜索

文档翻译

学术文献翻译模型,支持多种主流文档格式。

立即体验