Suppr超能文献

转移相关蛋白 1 通过上调 Snail 表达促进特发性肺纤维化中的上皮间质转化。

Metastasis-associated protein 1 promotes epithelial-mesenchymal transition in idiopathic pulmonary fibrosis by up-regulating Snail expression.

机构信息

Department of Lung Disease, Affiliated Hospital of Shandong University of Traditional Chinese Medicine, Jinan, Shandong, China.

Department of Traditional Chinese Medicine, Shandong Academy of Occupational Health and Occupational Medicine, Shandong First Medical University & Shandong Academy of Medical Sciences, Jinan, Shandong, China.

出版信息

J Cell Mol Med. 2020 Jun;24(11):5998-6007. doi: 10.1111/jcmm.15062. Epub 2020 Mar 18.

Abstract

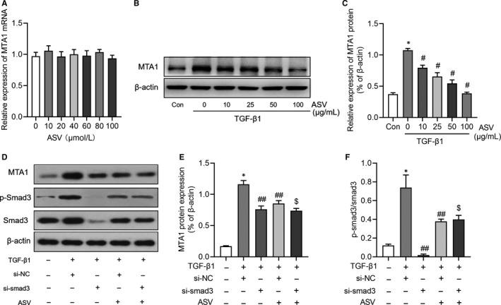
Idiopathic pulmonary fibrosis (IPF) is a progressive and usually fatal lung disease that lacking effective interventions. It is well known that aberrant activation of transforming growth factor-beta1 (TGF-β1) frequently promotes epithelial-mesenchymal transition (EMT) in IPF. Metastasis-associated gene 1 (MTA1) has identified as an oncogene in several human tumours, and aberrant MTA1 expression has been related to the EMT regulation. However, its expression and function in IPF remain largely unexplored. Using a combination of in vitro and in vivo studies, we found that MTA1 was significantly up-regulated in bleomycin-induced fibrosis rats and TGF-β1-treated alveolar type Ⅱ epithelial (RLE-6TN) cells. Overexpression of MTA1 induced EMT of RLE-6TN cells, as well as facilitates cell proliferation and migration. In contrast, knockdown of MTA1 reversed TGF-β1-induced EMT of RLE-6TN cells. The pro-fibrotic action of MTA1 was mediated by increasing Snail expression through up-regulating Snail promoter activity. Moreover, inhibition of MTA1 effectively attenuated bleomycin-induced fibrosis in rats. Additionally, we preliminarily found astragaloside IV (ASV), which was previously validated having inhibitory effects on TGF-β1-induced EMT, could inhibit MTA1 expression in TGF-β1-treated RLE-6TN cells. These findings highlight the role of MTA1 in TGF-β1-mediated EMT that offer novel strategies for the prevention and treatment of IPF.

摘要

特发性肺纤维化(IPF)是一种进行性且通常致命的肺部疾病,缺乏有效的干预措施。众所周知,转化生长因子-β1(TGF-β1)的异常激活经常促进 IPF 中的上皮间质转化(EMT)。转移相关基因 1(MTA1)已被确定为几种人类肿瘤的癌基因,异常的 MTA1 表达与 EMT 调节有关。然而,其在 IPF 中的表达和功能在很大程度上仍未被探索。通过体外和体内研究的结合,我们发现 MTA1 在博来霉素诱导的纤维化大鼠和 TGF-β1 处理的肺泡型 II 上皮(RLE-6TN)细胞中显著上调。MTA1 的过表达诱导了 RLE-6TN 细胞的 EMT,并且促进了细胞增殖和迁移。相比之下,MTA1 的敲低逆转了 TGF-β1 诱导的 RLE-6TN 细胞的 EMT。MTA1 的促纤维化作用是通过增加 Snail 表达来介导的,通过上调 Snail 启动子活性。此外,抑制 MTA1 可有效减轻博来霉素诱导的大鼠纤维化。此外,我们初步发现黄芪甲苷 IV(ASV),先前已被证实具有抑制 TGF-β1 诱导的 EMT 的作用,可抑制 TGF-β1 处理的 RLE-6TN 细胞中的 MTA1 表达。这些发现强调了 MTA1 在 TGF-β1 介导的 EMT 中的作用,为 IPF 的预防和治疗提供了新的策略。

https://cdn.ncbi.nlm.nih.gov/pmc/blobs/5eb8/7294111/0175ed9bed53/JCMM-24-5998-g001.jpg

文献检索

告别复杂PubMed语法,用中文像聊天一样搜索,搜遍4000万医学文献。AI智能推荐,让科研检索更轻松。

立即免费搜索

文件翻译

保留排版,准确专业,支持PDF/Word/PPT等文件格式,支持 12+语言互译。

免费翻译文档

深度研究

AI帮你快速写综述,25分钟生成高质量综述,智能提取关键信息,辅助科研写作。

立即免费体验