Suppr超能文献

受RpoS调控的基因促进对应激的抗性并影响肠炎血清型的毒力。

RpoS-regulated gene promotes resistance to stress and influences serovar enteritidis virulence.

作者信息

Arunima Aryashree, Swain Sunil Kumar, Ray Shilpa, Prusty Birendra Kumar, Suar Mrutyunjay

机构信息

School of Biotechnology, Kalinga Institute of Industrial Technology, Bhubaneswar, India.

District Diagnostic Laboratory, Malkangiri, Odisha, India.

出版信息

Virulence. 2020 Dec;11(1):295-314. doi: 10.1080/21505594.2020.1743540.

Abstract

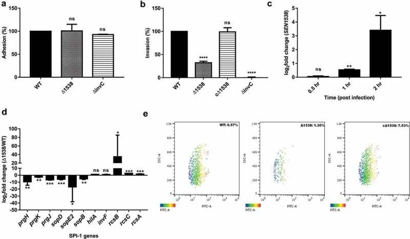
serovar Enteritidis (. Enteritidis; wild type (WT)) is a major cause of foodborne illness globally. The ability of this pathogen to survive stress inside and outside the host, such as encountering antimicrobial peptides and heat stress, determines the efficiency of enteric infection. These stressors concertedly trigger virulence factors encoded on pathogenicity islands (SPIs). Although RpoS is a well-known central transcriptional stress and virulence regulator, functional information regarding the genes of the regulon is currently limited. Here, we identified as a conserved RpoS-regulated gene belonging to the KGG protein superfamily. We further assessed its role in pathogenic stress responses and virulence. When was deleted (Δ1538), the pathogen showed reduced survival during antimicrobial peptide introduction and heat stress at 55°C compared to WT. The mutant displayed 70% reduced invasion in the HCT116 colon epithelial cell line, 5-fold attenuated phagocytic survival in RAW264.7 cells, and downregulation of several SPI-1 and SPI-2 genes encoding the three secretion system apparatus and effector proteins. Δ1538 also showed decreased virulence compared to WT, demonstrated by its reduced bacterial counts in the feces, mLN, spleen, and cecum of C57BL/6 mice. Comparative transcriptomic analysis of Δ1538 against WT revealed 111 differentially regulated genes, 103 of which were downregulated (fold change ≤ -1.5, P < 0.05). The majority of these genes were in clusters for metabolism, transporters, and pathogenesis, driving pathogenic stress responses and virulence. is, therefore, an important virulence determinant contributing to the resilience of . Enteritidis to stress factors during infection.

摘要

肠炎血清型(肠炎沙门氏菌;野生型(WT))是全球食源性疾病的主要病因。这种病原体在宿主内外应对压力(如遇到抗菌肽和热应激)的能力决定了肠道感染的效率。这些应激源协同触发位于致病岛(SPIs)上编码的毒力因子。尽管RpoS是一种著名的核心转录应激和毒力调节因子,但目前关于该调节子基因的功能信息有限。在此,我们鉴定出一个属于KGG蛋白超家族的保守的RpoS调节基因。我们进一步评估了它在致病性应激反应和毒力中的作用。当该基因缺失(Δ1538)时,与野生型相比,病原体在引入抗菌肽和55°C热应激期间的存活率降低。该突变体在HCT116结肠上皮细胞系中的侵袭能力降低了70%,在RAW264.7细胞中的吞噬存活率减弱了5倍,并且编码三型分泌系统装置和效应蛋白的几个SPI-1和SPI-2基因下调。与野生型相比,Δ1538的毒力也降低,这通过其在C57BL/6小鼠粪便、肠系膜淋巴结、脾脏和盲肠中的细菌数量减少得以证明。对Δ1538与野生型进行比较转录组分析,发现111个差异调节基因,其中103个下调(倍数变化≤ -1.5,P < 0.05)。这些基因大多数位于代谢、转运和致病相关簇中,驱动致病性应激反应和毒力。因此,该基因是一个重要的毒力决定因素,有助于肠炎沙门氏菌在感染期间对压力因素的耐受性。

https://cdn.ncbi.nlm.nih.gov/pmc/blobs/6e68/7161692/110054bce72a/kvir-11-01-1743540-g001.jpg

文献检索

告别复杂PubMed语法,用中文像聊天一样搜索,搜遍4000万医学文献。AI智能推荐,让科研检索更轻松。

立即免费搜索

文件翻译

保留排版,准确专业,支持PDF/Word/PPT等文件格式,支持 12+语言互译。

免费翻译文档

深度研究

AI帮你快速写综述,25分钟生成高质量综述,智能提取关键信息,辅助科研写作。

立即免费体验