Suppr超能文献

载生物活性分子的电纺核壳纤维在重建临界尺寸颅骨骨缺损中的协同效应-协同释放对成骨的影响。

The synergetic effect of bioactive molecule-loaded electrospun core-shell fibres for reconstruction of critical-sized calvarial bone defect-The effect of synergetic release on bone Formation.

机构信息

State Key Laboratory of Oral Diseases, National Clinical Research Center for Oral Diseases, West China Hospital of Stomatology, Sichuan University, Chengdu, China.

Department of Periodontology and Implantology, Stomatological Hospital, Southern Medical University, Guangzhou, China.

出版信息

Cell Prolif. 2020 Apr;53(4):e12796. doi: 10.1111/cpr.12796. Epub 2020 Mar 22.

Abstract

OBJECTIVES

Bone regeneration is a complex process modulated by multiple growth factors and hormones during long regeneration period; thus, designing biomaterials with the capacity to deliver multiple bioactive molecules and obtain sustained release has gained an increasing popularity in recent years. This study is aimed to evaluate the effect of a novel core-shell electrospun fibre loaded with dexamethasone (DEX) and bone morphogenetic protein-2 (BMP-2) on bone regeneration.

MATERIALS AND METHODS

The core-shell electrospun fibres were fabricated by coaxial electrospinning technology, which were composed of poly-D, L-lactide (PLA) shell and poly (ethylene glycol) (PEG) core embedded with BMP-2 and DEX-loaded micelles. Morphology, hydrophilicity, gradation, release profile of BMP-2 and DEX, and cytological behaviour on bone marrow mesenchymal stem cells (BMSCs) were characterized. Furthermore, the effect on bone regeneration was evaluated via critical-sized calvarial defect model.

RESULTS

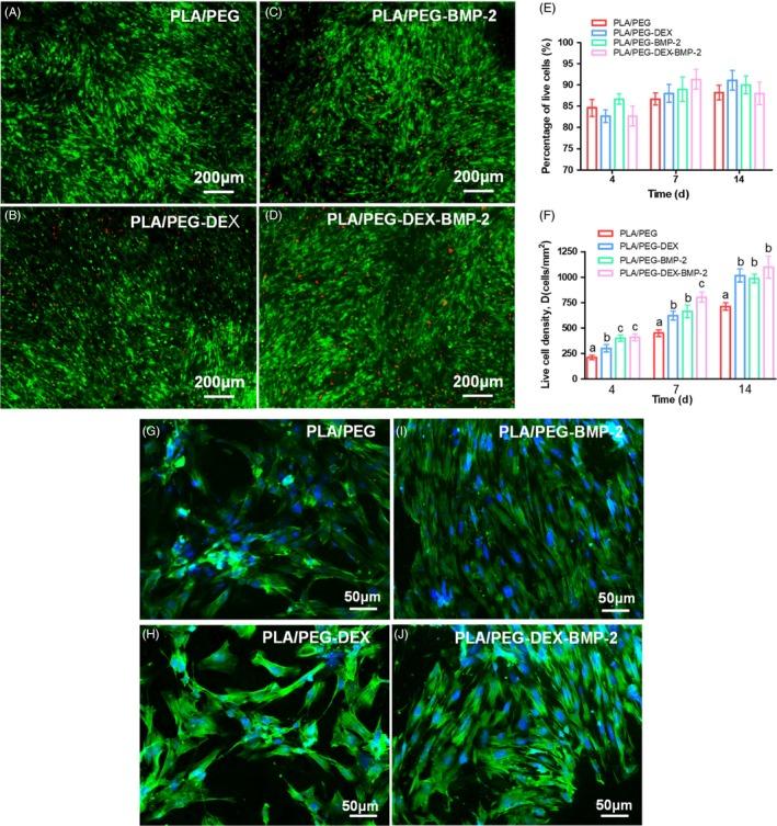
The electrospun fibres were featured by the core-shell fibrous architecture and a suitable degradation rate. The sustained release of DEX and BMP-2 was up to 562 hours. The osteogenic gene expression and calcium deposition of BMSCs were significantly enhanced, indicating the osteoinduction capacity of electrospun fibres. This core-shell fibre could accelerate repair of calvarial defects in vivo via synergistic effect.

CONCLUSIONS

This core-shell electrospun fibre loaded with DEX and BMP-2 can act synergistically to enhance bone regeneration, which stands as a strong potential candidate for repairing bone defects.

摘要

目的

骨再生是一个复杂的过程,在较长的再生期内受多种生长因子和激素的调节;因此,设计具有递送多种生物活性分子并获得持续释放能力的生物材料近年来越来越受到关注。本研究旨在评估载有地塞米松(DEX)和骨形态发生蛋白-2(BMP-2)的新型核壳电纺纤维对骨再生的影响。

材料和方法

采用同轴静电纺丝技术制备核壳电纺纤维,由聚-D,L-乳酸(PLA)壳和聚乙二醇(PEG)核组成,其中嵌入有 BMP-2 和载有地塞米松(DEX)的胶束。对纤维的形态、亲水性、分级、BMP-2 和 DEX 的释放特性以及骨髓间充质干细胞(BMSCs)的细胞行为进行了表征。此外,通过临界尺寸颅骨缺损模型评估了其对骨再生的影响。

结果

电纺纤维具有核壳纤维结构和适宜的降解速率。DEX 和 BMP-2 的持续释放时间长达 562 小时。BMSCs 的成骨基因表达和钙沉积显著增强,表明电纺纤维具有成骨诱导能力。这种核壳纤维通过协同作用可以加速体内颅骨缺损的修复。

结论

载有地塞米松(DEX)和骨形态发生蛋白-2(BMP-2)的这种核壳电纺纤维可以协同增强骨再生,是修复骨缺损的强有力候选材料。

https://cdn.ncbi.nlm.nih.gov/pmc/blobs/a991/7162799/2b1e7d407d27/CPR-53-e12796-g001.jpg

文献检索

告别复杂PubMed语法,用中文像聊天一样搜索,搜遍4000万医学文献。AI智能推荐,让科研检索更轻松。

立即免费搜索

文件翻译

保留排版,准确专业,支持PDF/Word/PPT等文件格式,支持 12+语言互译。

免费翻译文档

深度研究

AI帮你快速写综述,25分钟生成高质量综述,智能提取关键信息,辅助科研写作。

立即免费体验