Sethuraman Sri Nandhini, Singh Mohit Pratap, Patil Girish, Li Shitao, Fiering Steven, Hoopes P Jack, Guha Chandan, Malayer Jerry, Ranjan Ashish
Center for Veterinary Health Sciences, Oklahoma State University, Stillwater, Oklahoma 74074.
Geisel School of Medicine, Dartmouth, Hanover, NH03755.
Theranostics. 2020 Feb 10;10(8):3397-3412. doi: 10.7150/thno.42243. eCollection 2020.
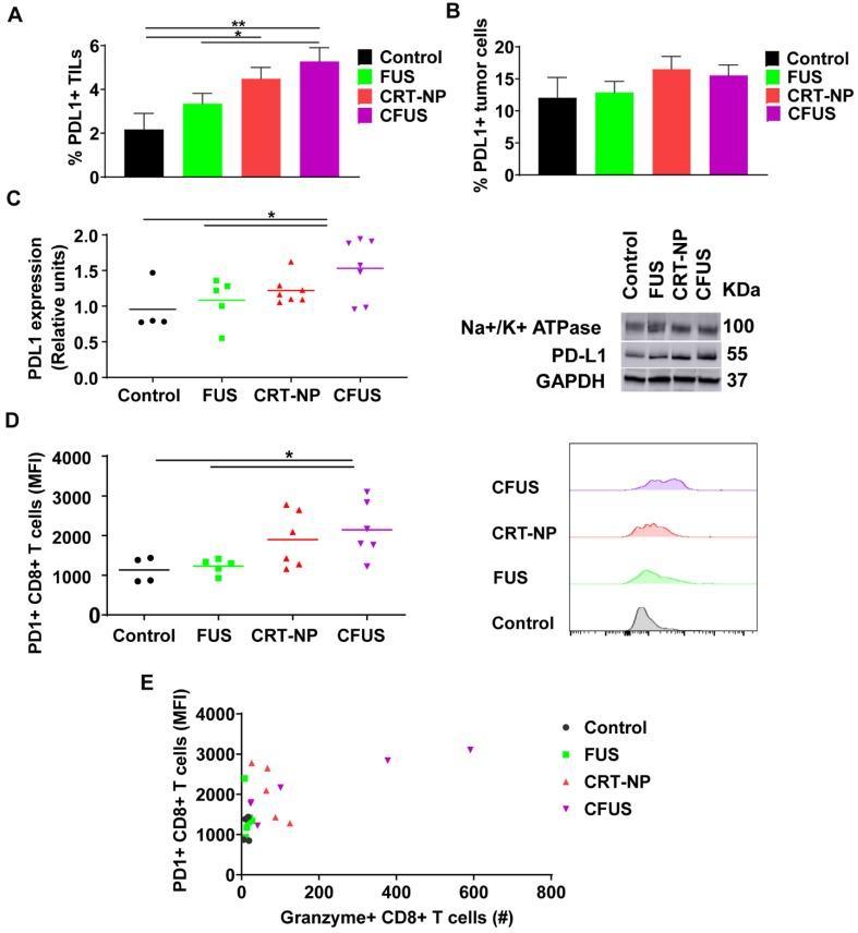
: Some studies have shown that the local activation of immunogenic cell death (ICD) by upregulating calreticulin (CRT) expression in solid tumors can improve antitumor effects. Although a promising approach, a key current challenge in ICD tumor therapy is the absence of a clinically translatable method for reproducibly inducing the CRT expression. Herein, we report a novel calreticulin-nanoparticle (CRT-NP) that enhances ICD and synergizes with focused ultrasound (FUS) to achieve local and systemic antitumor effects. : Full-length clone DNA of calreticulin was encapsulated in NPs made from DOTAP and cholesterol. Three CRT-NP intratumoral injections of 20 µg each were given 2 days apart, and FUS heating (42-45°C, 15min) was applied sequentially 24h after each injection to induce ICD. To investigate ICD specific immune effect, the splenocytes of mice vaccinated with CRT-NP (± FUS) treated B16F10 cells were evaluated ex-vivo for TRP-2 antigen specific immunity. Additionally, the long-term protection was evaluated by re-challenging with the melanoma cells in the flank regions of tumor bearing mice. : CRT-NP plus FUS (CFUS) upregulated CRT expression, expanded the population of melanoma TRP-2 specific functional CD4+ and CD8+ T cells and tumor-suppressing M1 phenotype, and increased PD-1 and PD-L1 marker expression in the T cells. Therapeutically, CFUS suppressed B16 melanoma growth by >85% . that seen in untreated controls, and >50% . CRT-NP or FUS alone, and prevented tumor growth in distal untreated sites. : CRT-NP amplifies the FUS and ICD therapeutic outcomes against melanoma, suggesting that the proposed combinatorial methodology may be clinically translatable.
一些研究表明,通过上调实体瘤中钙网蛋白(CRT)的表达来局部激活免疫原性细胞死亡(ICD)可以提高抗肿瘤效果。尽管这是一种很有前景的方法,但ICD肿瘤治疗目前的一个关键挑战是缺乏一种可临床转化的方法来可重复地诱导CRT表达。在此,我们报告了一种新型的钙网蛋白纳米颗粒(CRT-NP),它可增强ICD并与聚焦超声(FUS)协同作用,以实现局部和全身抗肿瘤效果。:钙网蛋白的全长克隆DNA被包裹在由DOTAP和胆固醇制成的纳米颗粒中。每隔2天进行3次瘤内注射,每次注射20μg的CRT-NP,每次注射后24小时依次进行FUS加热(42-45°C,约15分钟)以诱导ICD。为了研究ICD特异性免疫效应,对用CRT-NP(±FUS)处理的B16F10细胞免疫的小鼠的脾细胞进行体外TRP-2抗原特异性免疫评估。此外,通过在荷瘤小鼠的侧腹区域再次接种黑色素瘤细胞来评估长期保护作用。:CRT-NP加FUS(CFUS)上调了CRT表达,扩大了黑色素瘤TRP-2特异性功能性CD4 +和CD8 + T细胞群体以及肿瘤抑制性M1表型,并增加了T细胞中PD-1和PD-L1标志物的表达。在治疗方面,CFUS抑制B16黑色素瘤生长的程度比未治疗的对照组高> 85%,比单独使用CRT-NP或FUS高>约50%,并防止远端未治疗部位的肿瘤生长。:CRT-NP增强了FUS和ICD对黑色素瘤的治疗效果,表明所提出的联合方法可能具有临床可转化性。