• 文献检索
  • 文档翻译
  • 深度研究
  • 学术资讯
  • Suppr Zotero 插件Zotero 插件
  • 邀请有礼
  • 套餐&价格
  • 历史记录
应用&插件
Suppr Zotero 插件Zotero 插件浏览器插件Mac 客户端Windows 客户端微信小程序
定价
高级版会员购买积分包购买API积分包
服务
文献检索文档翻译深度研究API 文档MCP 服务
关于我们
关于 Suppr公司介绍联系我们用户协议隐私条款
关注我们

Suppr 超能文献

核心技术专利:CN118964589B侵权必究
粤ICP备2023148730 号-1Suppr @ 2026

文献检索

告别复杂PubMed语法,用中文像聊天一样搜索,搜遍4000万医学文献。AI智能推荐,让科研检索更轻松。

立即免费搜索

文件翻译

保留排版,准确专业,支持PDF/Word/PPT等文件格式,支持 12+语言互译。

免费翻译文档

深度研究

AI帮你快速写综述,25分钟生成高质量综述,智能提取关键信息,辅助科研写作。

立即免费体验

欧洲女性对基于风险的乳腺癌筛查和预防的实施和组织的看法:一项定性研究。

European women's perceptions of the implementation and organisation of risk-based breast cancer screening and prevention: a qualitative study.

机构信息

Radboud Institute for Health Sciences, Radboud university medical center, PO Box 9101, 6500 HB, Nijmegen, The Netherlands.

Department of Neurobiology, Care Sciences and Society, Division of Nursing, Karolinska Institutet, Alfred, Nobels allé 23, 23300, 14183, Huddinge, Sweden.

出版信息

BMC Cancer. 2020 Mar 24;20(1):247. doi: 10.1186/s12885-020-06745-0.

DOI:10.1186/s12885-020-06745-0
PMID:32209062
原文链接:https://pmc.ncbi.nlm.nih.gov/articles/PMC7092605/
Abstract

BACKGROUND

Increased knowledge of breast cancer risk factors has meant that we are currently exploring risk-based screening, i.e. determining screening strategies based on women's varying levels of risk. This also enables risk management through primary prevention strategies, e.g. a lifestyle programme or risk-reducing medication. However, future implementation of risk-based screening and prevention will warrant significant changes in current practice and policy. The present study explores women's perceptions of the implementation and organisation of risk-based breast cancer screening and prevention to optimise acceptability and uptake.

METHODS

A total of 143 women eligible for breast cancer screening in the Netherlands, the United Kingdom, and Sweden participated in focus group discussions. The focus group discussions were transcribed verbatim and the qualitative data was analysed using thematic analysis.

RESULTS

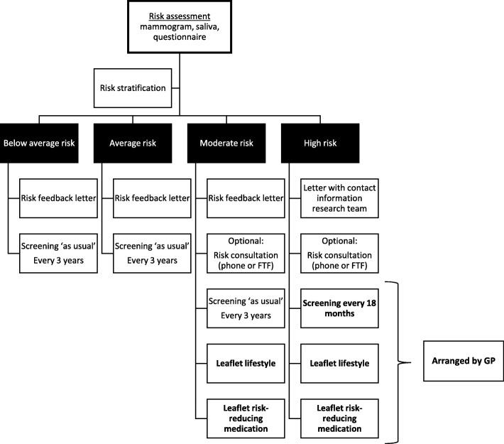
Women from all three countries generally agreed on the overall proceedings, e.g. a risk assessment after which the risk estimate is communicated via letter (for below average and average risk) or consultation (for moderate and high risk). However, discrepancies in information needs, preferred risk communication format and risk counselling professional were identified between countries. Additionally, a need to educate healthcare professionals on all aspects of the risk-based screening and prevention programme was established.

CONCLUSION

Women's insights identified the need for country-specific standardised protocols regarding the assessment and communication of risk, and the provision of heterogeneous screening and prevention recommendations, monitoring the principle of solidarity in healthcare policy.

摘要

背景

随着对乳腺癌危险因素认识的不断提高,我们目前正在探索基于风险的筛查,即根据女性不同的风险水平确定筛查策略。这也使得通过初级预防策略(如生活方式计划或降低风险的药物)进行风险管理成为可能。然而,未来实施基于风险的筛查和预防将需要对当前的实践和政策进行重大改变。本研究旨在探讨女性对基于风险的乳腺癌筛查和预防实施和组织的看法,以优化可接受性和参与度。

方法

共有 143 名来自荷兰、英国和瑞典的符合乳腺癌筛查条件的女性参加了焦点小组讨论。焦点小组讨论的内容逐字记录下来,使用主题分析对定性数据进行分析。

结果

来自所有三个国家的女性总体上都同意大致的程序,例如在风险评估之后,通过信件(对于低风险和平均风险)或咨询(对于中风险和高风险)来传达风险估计。然而,各国之间在信息需求、首选的风险沟通格式和风险咨询专业人员方面存在差异。此外,还需要对医疗保健专业人员进行关于基于风险的筛查和预防计划的所有方面的教育。

结论

女性的观点确定了需要针对风险评估和沟通制定特定于国家的标准化协议,并提供异质的筛查和预防建议,监测医疗保健政策中的团结原则。

https://cdn.ncbi.nlm.nih.gov/pmc/blobs/d790/7092605/c6abbe967f0f/12885_2020_6745_Fig2_HTML.jpg
https://cdn.ncbi.nlm.nih.gov/pmc/blobs/d790/7092605/671dd218f2ad/12885_2020_6745_Fig1_HTML.jpg
https://cdn.ncbi.nlm.nih.gov/pmc/blobs/d790/7092605/c6abbe967f0f/12885_2020_6745_Fig2_HTML.jpg
https://cdn.ncbi.nlm.nih.gov/pmc/blobs/d790/7092605/671dd218f2ad/12885_2020_6745_Fig1_HTML.jpg
https://cdn.ncbi.nlm.nih.gov/pmc/blobs/d790/7092605/c6abbe967f0f/12885_2020_6745_Fig2_HTML.jpg

相似文献

1
European women's perceptions of the implementation and organisation of risk-based breast cancer screening and prevention: a qualitative study.欧洲女性对基于风险的乳腺癌筛查和预防的实施和组织的看法:一项定性研究。
BMC Cancer. 2020 Mar 24;20(1):247. doi: 10.1186/s12885-020-06745-0.
2
Women's perceptions of personalized risk-based breast cancer screening and prevention: An international focus group study.女性对基于个性化风险的乳腺癌筛查和预防的认知:一项国际焦点小组研究。
Psychooncology. 2019 May;28(5):1056-1062. doi: 10.1002/pon.5051. Epub 2019 Mar 25.
3
Women's decision-making regarding risk-stratified breast cancer screening and prevention from the perspective of international healthcare professionals.从国际医疗保健专业人员的角度来看,女性在风险分层乳腺癌筛查和预防方面的决策。
PLoS One. 2018 Jun 1;13(6):e0197772. doi: 10.1371/journal.pone.0197772. eCollection 2018.
4
Women's health behaviour change after receiving breast cancer risk estimates with tailored screening and prevention recommendations.女性在收到针对乳腺癌风险评估的个性化筛查和预防建议后,其健康行为发生改变。
BMC Cancer. 2022 Jan 16;22(1):69. doi: 10.1186/s12885-022-09174-3.
5
Dutch women's intended participation in a risk-based breast cancer screening and prevention programme: a survey study identifying preferences, facilitators and barriers.荷兰女性参与基于风险的乳腺癌筛查和预防计划的意愿:一项调查研究,确定偏好、促进因素和障碍。
BMC Cancer. 2020 Oct 6;20(1):965. doi: 10.1186/s12885-020-07464-2.
6
Are we ready for the challenge of implementing risk-based breast cancer screening and primary prevention?我们是否已准备好迎接基于风险的乳腺癌筛查和一级预防的挑战?
Breast. 2018 Jun;39:24-32. doi: 10.1016/j.breast.2018.02.029. Epub 2018 Mar 10.
7
Women's views about breast cancer prevention at mammography screening units and well women's clinics.女性在乳房 X 光筛查单位和常规妇女诊所对乳腺癌预防的看法。
Curr Oncol. 2020 Jun;27(3):e336-e342. doi: 10.3747/co.27.5755. Epub 2020 Jun 1.
8
Shared decision-making for supporting women's decisions about breast cancer screening.支持女性进行乳腺癌筛查决策的共享决策。
Cochrane Database Syst Rev. 2024 May 10;5(5):CD013822. doi: 10.1002/14651858.CD013822.pub2.
9
"Quality Women's Healthcare Should Be A Top Priority": Service Women's Experiences With the Health Care Provided by the Netherlands Armed Forces.“优质的女性医疗保健应成为首要任务”:荷兰武装部队提供的医疗保健服务中女性军人的经历
Mil Med. 2025 Apr 23;190(5-6):1132-1138. doi: 10.1093/milmed/usae537.
10
Views of health professionals on risk-based breast cancer screening and its implementation in the Spanish National Health System: A qualitative discussion group study.卫生专业人员对基于风险的乳腺癌筛查及其在西班牙国家卫生系统中的实施的看法:定性讨论组研究。
PLoS One. 2022 Feb 4;17(2):e0263788. doi: 10.1371/journal.pone.0263788. eCollection 2022.

引用本文的文献

1
Patient-perceived barriers and facilitators for risk-stratified follow-up care in lung cancer: a qualitative study.肺癌患者对风险分层后续护理的感知障碍与促进因素:一项定性研究。
Support Care Cancer. 2025 Sep 4;33(10):833. doi: 10.1007/s00520-025-09868-x.
2
Barriers and Facilitators to Delivering Multifactorial Risk Assessment and Communication for Personalized Breast Cancer Screening: A Qualitative Study Exploring Implementation in Canada.开展个性化乳腺癌筛查多因素风险评估与沟通的障碍及促进因素:一项探索加拿大实施情况的定性研究
Curr Oncol. 2025 Mar 10;32(3):155. doi: 10.3390/curroncol32030155.
3
Spousal perceptions and their role in promoting breast cancer screening: a focus group study.

本文引用的文献

1
Cost-effectiveness and Benefit-to-Harm Ratio of Risk-Stratified Screening for Breast Cancer: A Life-Table Model.基于生命表模型的乳腺癌风险分层筛查的成本效益和获益-危害比分析。
JAMA Oncol. 2018 Nov 1;4(11):1504-1510. doi: 10.1001/jamaoncol.2018.1901.
2
Women's perceptions of the adoption of personalised risk-based breast cancer screening and primary prevention: a systematic review.女性对采用基于个体化风险的乳腺癌筛查和初级预防措施的看法:系统评价。
Acta Oncol. 2018 Oct;57(10):1275-1283. doi: 10.1080/0284186X.2018.1481291. Epub 2018 Jun 8.
3
Women's decision-making regarding risk-stratified breast cancer screening and prevention from the perspective of international healthcare professionals.
配偶的认知及其在促进乳腺癌筛查中的作用:一项焦点小组研究。
BMJ Open. 2025 Mar 12;15(3):e086340. doi: 10.1136/bmjopen-2024-086340.
4
Acceptability and perceptions of personalised risk-based cancer screening among health-care professionals and the general public: a systematic review and meta-analysis.医疗保健专业人员和公众对基于个性化风险的癌症筛查的可接受性和认知:一项系统评价和荟萃分析。
Lancet Public Health. 2025 Feb;10(2):e85-e96. doi: 10.1016/S2468-2667(24)00278-0.
5
Knowledge and Misinformation About Breast Cancer Risk Factors, Symptoms, and Prevention Among Healthy and Affected Women: A Study on 2375 Italian Participants.健康女性和患癌女性对乳腺癌风险因素、症状及预防的认知与错误信息:一项针对2375名意大利参与者的研究
Healthcare (Basel). 2024 Oct 24;12(21):2126. doi: 10.3390/healthcare12212126.
6
Acceptability of de-intensified screening for women at low risk of breast cancer: a randomised online experimental survey.接受度降低的乳腺癌低危女性筛查:一项随机在线实验调查。
BMC Cancer. 2024 Sep 6;24(1):1111. doi: 10.1186/s12885-024-12847-w.
7
Women's Knowledge, Attitudes, and Perception on Personalized Risk-Stratified Breast Cancer Screening: A Cross-Sectional Study in Malaysia.马来西亚妇女对个性化风险分层乳腺癌筛查的知识、态度和认知:一项横断面研究。
Asian Pac J Cancer Prev. 2024 Apr 1;25(4):1231-1240. doi: 10.31557/APJCP.2024.25.4.1231.
8
"For and against" factors influencing participation in personalized breast cancer screening programs: a qualitative systematic review until March 2022.影响参与个性化乳腺癌筛查项目的“支持与反对”因素:截至2022年3月的定性系统评价
Arch Public Health. 2024 Feb 22;82(1):23. doi: 10.1186/s13690-024-01248-x.
9
Implementation considerations for risk-tailored cancer screening in the population: A scoping review.风险定制癌症筛查在人群中的实施考虑因素:范围综述。
Prev Med. 2024 Apr;181:107897. doi: 10.1016/j.ypmed.2024.107897. Epub 2024 Feb 18.
10
Implementation of risk stratification within bowel cancer screening: a community jury study exploring public acceptability and communication needs.结直肠癌筛查中风险分层的实施:一项社区陪审团研究,探讨公众可接受性和沟通需求。
BMC Public Health. 2023 Sep 15;23(1):1798. doi: 10.1186/s12889-023-16704-6.
从国际医疗保健专业人员的角度来看,女性在风险分层乳腺癌筛查和预防方面的决策。
PLoS One. 2018 Jun 1;13(6):e0197772. doi: 10.1371/journal.pone.0197772. eCollection 2018.
4
Psychological impact of providing women with personalised 10-year breast cancer risk estimates.为女性提供个性化的 10 年乳腺癌风险评估对其心理的影响。
Br J Cancer. 2018 Jun;118(12):1648-1657. doi: 10.1038/s41416-018-0069-y. Epub 2018 May 8.
5
Towards Prevention of Breast Cancer: What Are the Clinical Challenges?迈向乳腺癌预防:临床面临哪些挑战?
Cancer Prev Res (Phila). 2018 May;11(5):255-264. doi: 10.1158/1940-6207.CAPR-16-0254. Epub 2018 Apr 16.
6
Are we ready for the challenge of implementing risk-based breast cancer screening and primary prevention?我们是否已准备好迎接基于风险的乳腺癌筛查和一级预防的挑战?
Breast. 2018 Jun;39:24-32. doi: 10.1016/j.breast.2018.02.029. Epub 2018 Mar 10.
7
Care relationships at stake? Home healthcare professionals' experiences with digital medicine dispensers - a qualitative study.护理关系面临风险?家庭医疗保健专业人员对数字药品分发器的体验——一项定性研究。
BMC Health Serv Res. 2018 Jan 15;18(1):26. doi: 10.1186/s12913-018-2835-1.
8
Equality Challenges in the Use of eHealth: Selected Results from a Danish Citizens Survey.电子健康使用中的平等挑战:丹麦公民调查的部分结果
Stud Health Technol Inform. 2017;245:793-797.
9
Evaluation of a Stratified National Breast Screening Program in the United Kingdom: An Early Model-Based Cost-Effectiveness Analysis.英国分层国家乳腺癌筛查计划评估:基于早期模型的成本效益分析
Value Health. 2017 Sep;20(8):1100-1109. doi: 10.1016/j.jval.2017.04.012. Epub 2017 Jun 1.
10
Breast cancer risk models: a comprehensive overview of existing models, validation, and clinical applications.乳腺癌风险模型:现有模型的全面概述、验证及临床应用。
Breast Cancer Res Treat. 2017 Jul;164(2):263-284. doi: 10.1007/s10549-017-4247-z. Epub 2017 Apr 25.