Suppr超能文献

微小RNA-129-2-3p直接靶向Wip1以抑制肝内胆管癌的增殖和侵袭。

MicroRNA-129-2-3p directly targets Wip1 to suppress the proliferation and invasion of intrahepatic cholangiocarcinoma.

作者信息

Chen Chen, Jiang Jinqiong, Fang Meng, Zhou Lei, Chen Yongzhi, Zhou Jia, Song Yinghui, Kong Gaoying, Zhang Bao, Jiang Bo, Li Hao, Peng Chuang, Liu Sulai

机构信息

Department of Hepatobiliary Surgery, Hunan Provincial People's Hospital/The First Affiliated Hospital of Hunan Normal University, Changsha, Hunan Province, People's Republic of China.

Department of Oncology, Hunan Provincial People's Hospital/The First Affiliated Hospital of Hunan Normal University, Changsha, Hunan Province, People's Republic of China.

出版信息

J Cancer. 2020 Mar 5;11(11):3216-3224. doi: 10.7150/jca.41492. eCollection 2020.

Abstract

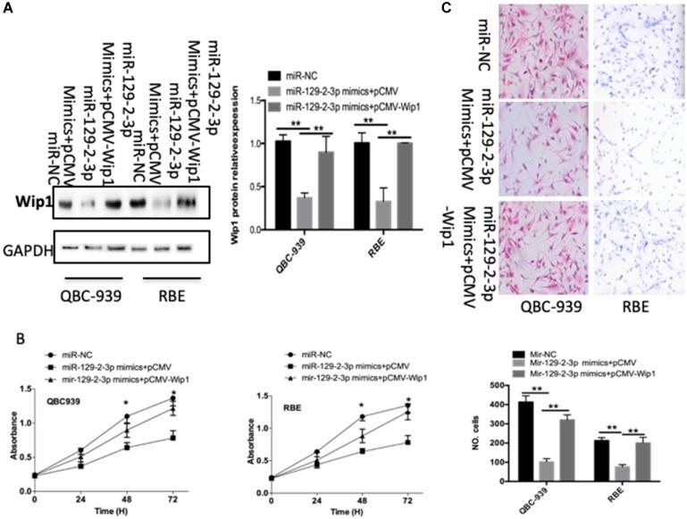
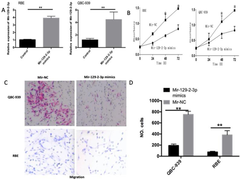
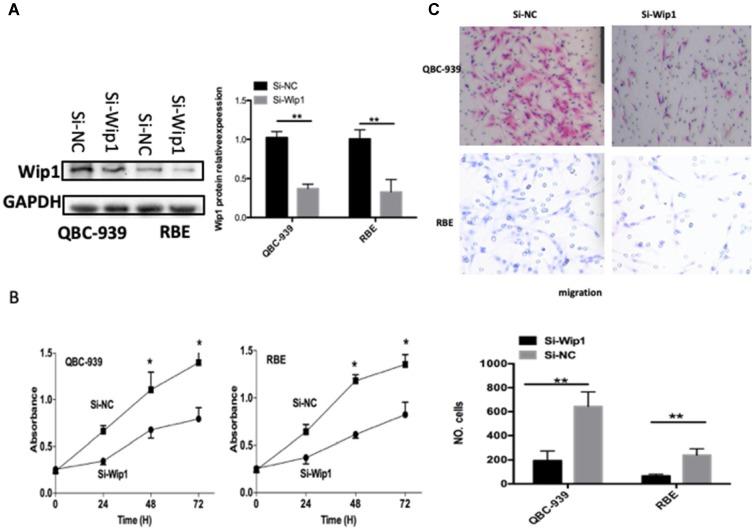
Accumulated studies showed that numerous microRNAs (miRNAs) were aberrantly expressed in human intrahepatic cholangiocarcinoma (ICC) and contributed to the tumorigenic processes. However, whether miR-129-2-3p is implicated in the ICC initiation and progression is still limited. Here, the results revealed that miR-129-2-3p expression was notably decreased in ICC tissues and cell lines, and that a low miR-129-2-3p expression was obviously associated with distant metastasis and clinical stage. Exogenous miR-129-2-3p expression evidently repressed the proliferative and invasive abilities of ICC cells. Mechanistic studies indicated that Wild-type p53-induced phosphatase 1 (Wip1) was a direct target gene for miR-129-2-3p in ICC cells. Furthermore, silencing Wip1 expression mimicked the suppressive effects of miR-129-2-3p upregulation on ICC cells. Interestingly, reintroduction of Wip1 expression partially abolished the miR-129-2-3p -reduced cell proliferation and invasion in ICC. Moreover, ectopic miR-129-2-3p expression hindered the ICC tumor growth . To the best of our knowledge, it is the first time to reveal that miR-129-2-3p plays a crucial role in tumor suppression in ICC pathogenesis through directly targeting Wip1. These results will aid in elucidating the roles of miR-129-2-3p in ICC, and suggest that this miRNA may provide a potential target for the treatment of ICC.

摘要

累积研究表明,众多微小RNA(miRNA)在人类肝内胆管癌(ICC)中异常表达,并促成了肿瘤发生过程。然而,miR-129-2-3p是否参与ICC的起始和进展仍不明确。在此,结果显示miR-129-2-3p在ICC组织和细胞系中的表达显著降低,且低miR-129-2-3p表达明显与远处转移和临床分期相关。外源性miR-129-2-3p表达明显抑制了ICC细胞的增殖和侵袭能力。机制研究表明,野生型p53诱导的磷酸酶1(Wip1)是ICC细胞中miR-129-2-3p的直接靶基因。此外,沉默Wip1表达模拟了miR-129-2-3p上调对ICC细胞的抑制作用。有趣的是,重新引入Wip1表达部分消除了miR-129-2-3p降低的ICC细胞增殖和侵袭。此外,异位miR-129-2-3p表达阻碍了ICC肿瘤生长。据我们所知,首次揭示miR-129-2-3p通过直接靶向Wip1在ICC发病机制的肿瘤抑制中起关键作用。这些结果将有助于阐明miR-129-2-3p在ICC中的作用,并表明这种miRNA可能为ICC治疗提供潜在靶点。

https://cdn.ncbi.nlm.nih.gov/pmc/blobs/eb92/7097937/a22b9d8de94b/jcav11p3216g001.jpg

文献AI研究员

20分钟写一篇综述,助力文献阅读效率提升50倍。

立即体验

用中文搜PubMed

大模型驱动的PubMed中文搜索引擎

马上搜索

文档翻译

学术文献翻译模型,支持多种主流文档格式。

立即体验