Suppr超能文献

基因组重测序揭示了胡杨种子耐盐性的种群历史和遗传结构。

Genome resequencing reveals demographic history and genetic architecture of seed salinity tolerance in Populus euphratica.

作者信息

Jia Huixia, Liu Guangjian, Li Jianbo, Zhang Jin, Sun Pei, Zhao Shutang, Zhou Xun, Lu Mengzhu, Hu Jianjun

机构信息

State Key Laboratory of Tree Genetics and Breeding, Key Laboratory of Tree Breeding and Cultivation of the National Forestry and Grassland Administration, Research Institute of Forestry, Chinese Academy of Forestry, Beijing, China.

Beijing Novogene Co. Ltd, Beijing, China.

出版信息

J Exp Bot. 2020 Jul 6;71(14):4308-4320. doi: 10.1093/jxb/eraa172.

Abstract

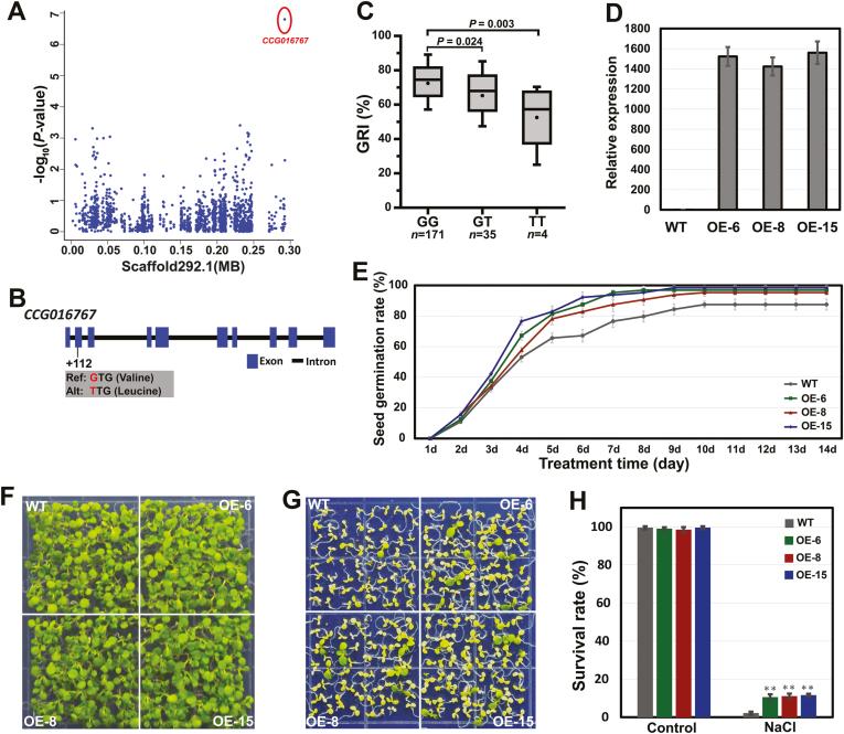
Populus euphratica is a dominant tree species in desert riparian forests and possesses extraordinary adaptation to salinity stress. Exploration of its genomic variation and molecular underpinning of salinity tolerance is important for elucidating population evolution and identifying stress-related genes. Here, we identify approximately 3.15 million single nucleotide polymorphisms using whole-genome resequencing. The natural populations of P. euphratica in northwest China are divided into four distinct clades that exhibit strong geographical distribution patterns. Pleistocene climatic fluctuations and tectonic deformation jointly shaped the extant genetic patterns. A seed germination rate-based salinity tolerance index was used to evaluate seed salinity tolerance of P. euphratica and a genome-wide association study was implemented. A total of 38 single nucleotide polymorphisms were associated with seed salinity tolerance and were located within or near 82 genes. Expression profiles showed that most of these genes were regulated under salt stress, revealing the genetic complexity of seed salinity tolerance. Furthermore, DEAD-box ATP-dependent RNA helicase 57 and one undescribed gene (CCG029559) were demonstrated to improve the seed salinity tolerance in transgenic Arabidopsis. These results provide new insights into the demographic history and genetic architecture of seed salinity tolerance in desert poplar.

摘要

胡杨是荒漠河岸林的优势树种,对盐胁迫具有非凡的适应性。探索其基因组变异和耐盐性的分子基础对于阐明种群进化和鉴定胁迫相关基因具有重要意义。在此,我们通过全基因组重测序鉴定了约315万个单核苷酸多态性。中国西北部的胡杨自然种群分为四个不同的分支,呈现出强烈的地理分布模式。更新世气候波动和构造变形共同塑造了现存的遗传模式。基于种子发芽率的耐盐性指数用于评估胡杨种子的耐盐性,并进行了全基因组关联研究。共有38个单核苷酸多态性与种子耐盐性相关,位于82个基因内部或附近。表达谱显示,这些基因中的大多数在盐胁迫下受到调控,揭示了种子耐盐性的遗传复杂性。此外,DEAD-box ATP依赖性RNA解旋酶57和一个未描述的基因(CCG029559)被证明可提高转基因拟南芥的种子耐盐性。这些结果为荒漠杨树种子耐盐性的种群历史和遗传结构提供了新的见解。

https://cdn.ncbi.nlm.nih.gov/pmc/blobs/76ae/7475257/c511e69601e7/eraa172f0001.jpg

文献检索

告别复杂PubMed语法,用中文像聊天一样搜索,搜遍4000万医学文献。AI智能推荐,让科研检索更轻松。

立即免费搜索

文件翻译

保留排版,准确专业,支持PDF/Word/PPT等文件格式,支持 12+语言互译。

免费翻译文档

深度研究

AI帮你快速写综述,25分钟生成高质量综述,智能提取关键信息,辅助科研写作。

立即免费体验