• 文献检索
  • 文档翻译
  • 深度研究
  • 学术资讯
  • Suppr Zotero 插件Zotero 插件
  • 邀请有礼
  • 套餐&价格
  • 历史记录
应用&插件
Suppr Zotero 插件Zotero 插件浏览器插件Mac 客户端Windows 客户端微信小程序
定价
高级版会员购买积分包购买API积分包
服务
文献检索文档翻译深度研究API 文档MCP 服务
关于我们
关于 Suppr公司介绍联系我们用户协议隐私条款
关注我们

Suppr 超能文献

核心技术专利:CN118964589B侵权必究
粤ICP备2023148730 号-1Suppr @ 2026

文献检索

告别复杂PubMed语法,用中文像聊天一样搜索,搜遍4000万医学文献。AI智能推荐,让科研检索更轻松。

立即免费搜索

文件翻译

保留排版,准确专业,支持PDF/Word/PPT等文件格式,支持 12+语言互译。

免费翻译文档

深度研究

AI帮你快速写综述,25分钟生成高质量综述,智能提取关键信息,辅助科研写作。

立即免费体验

时间序列 RNA-seq 在羽扇豆中揭示了铝胁迫下代谢途径的核心基因。

Time Series RNA-seq in Pigeonpea Revealed the Core Genes in Metabolic Pathways under Aluminum Stress.

机构信息

The College of Forestry, Beijing Forestry University, Beijing 100083, China.

State Key Laboratory of Protein and Plant Gene Research, School of Life Sciences, and School of Advanced Agricultural Sciences, Peking University, Beijing 100871, China.

出版信息

Genes (Basel). 2020 Apr 1;11(4):380. doi: 10.3390/genes11040380.

DOI:10.3390/genes11040380
PMID:32244575
原文链接:https://pmc.ncbi.nlm.nih.gov/articles/PMC7230159/
Abstract

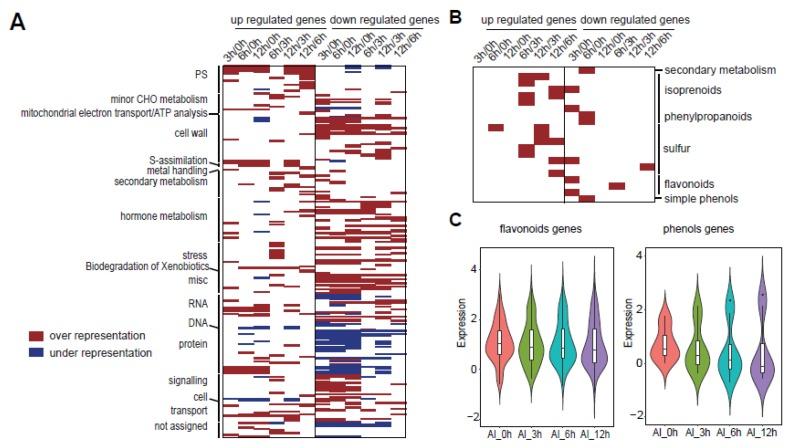
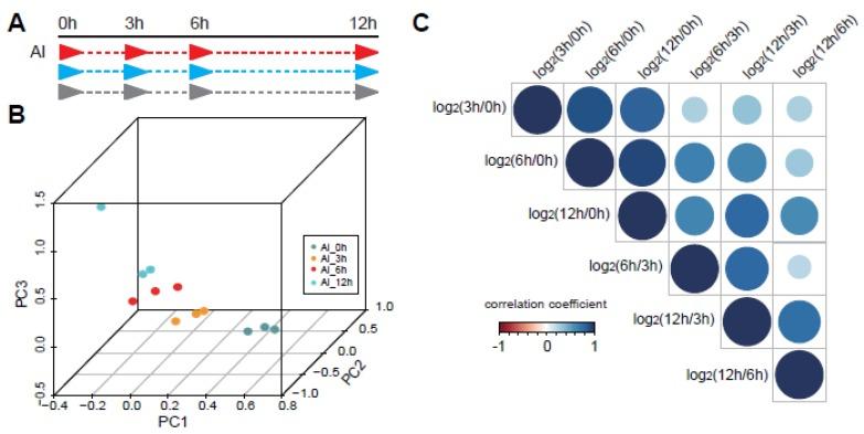
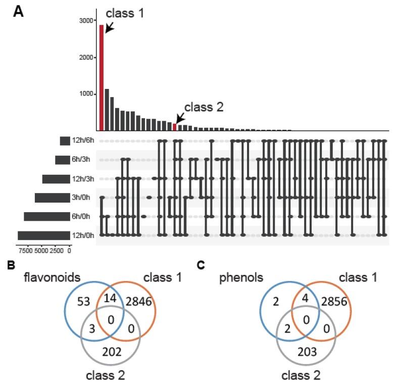
Pigeonpea is an important economic crop in the world and is mainly distributed in tropical and subtropical regions. In order to further expand the scope of planting, one of the problems that must be solved is the impact of soil acidity on plants in these areas. Based on our previous work, we constructed a time series RNA sequencing (RNA-seq) analysis under aluminum (Al) stress in pigeonpea. Through a comparison analysis, 11,425 genes were found to be differentially expressed among all the time points. After clustering these genes by their expression patterns, 12 clusters were generated. Many important functional pathways were identified by gene ontology (GO) analysis, such as biological regulation, localization, response to stimulus, metabolic process, detoxification, and so on. Further analysis showed that metabolic pathways played an important role in the response of Al stress. Thirteen out of the 23 selected genes related to flavonoids and phenols were downregulated in response to Al stress. In addition, we verified these key genes of flavonoid- and phenol-related metabolism pathways by qRT-PCR. Collectively, our findings not only revealed the regulation mechanism of pigeonpea under Al stress but also provided methodological support for further exploration of plant stress regulation mechanisms.

摘要

木豆是一种重要的经济作物,在世界范围内广泛种植,主要分布在热带和亚热带地区。为了进一步扩大种植范围,必须解决的问题之一是这些地区土壤酸度对植物的影响。基于我们之前的工作,我们构建了木豆在铝胁迫下的时间序列 RNA 测序(RNA-seq)分析。通过对比分析,在所有时间点共发现 11425 个差异表达基因。通过对这些基因的表达模式进行聚类,共生成 12 个簇。基因本体(GO)分析鉴定了许多重要的功能途径,如生物调节、定位、对刺激的反应、代谢过程、解毒等。进一步的分析表明,代谢途径在铝胁迫响应中起着重要作用。与类黄酮和酚类相关的 23 个选定基因中有 13 个在铝胁迫下下调。此外,我们还通过 qRT-PCR 验证了这些与类黄酮和酚类代谢途径相关的关键基因。总之,我们的研究结果不仅揭示了木豆在铝胁迫下的调控机制,还为进一步探索植物胁迫调控机制提供了方法学支持。

https://cdn.ncbi.nlm.nih.gov/pmc/blobs/7418/7230159/858ea5eb3c84/genes-11-00380-g007.jpg
https://cdn.ncbi.nlm.nih.gov/pmc/blobs/7418/7230159/ab27b9c535be/genes-11-00380-g001.jpg
https://cdn.ncbi.nlm.nih.gov/pmc/blobs/7418/7230159/20154791668c/genes-11-00380-g002.jpg
https://cdn.ncbi.nlm.nih.gov/pmc/blobs/7418/7230159/ecee8b89daed/genes-11-00380-g003.jpg
https://cdn.ncbi.nlm.nih.gov/pmc/blobs/7418/7230159/0471aa5eb08b/genes-11-00380-g004.jpg
https://cdn.ncbi.nlm.nih.gov/pmc/blobs/7418/7230159/362ebc314ee4/genes-11-00380-g005.jpg
https://cdn.ncbi.nlm.nih.gov/pmc/blobs/7418/7230159/d88f68bac347/genes-11-00380-g006.jpg
https://cdn.ncbi.nlm.nih.gov/pmc/blobs/7418/7230159/858ea5eb3c84/genes-11-00380-g007.jpg
https://cdn.ncbi.nlm.nih.gov/pmc/blobs/7418/7230159/ab27b9c535be/genes-11-00380-g001.jpg
https://cdn.ncbi.nlm.nih.gov/pmc/blobs/7418/7230159/20154791668c/genes-11-00380-g002.jpg
https://cdn.ncbi.nlm.nih.gov/pmc/blobs/7418/7230159/ecee8b89daed/genes-11-00380-g003.jpg
https://cdn.ncbi.nlm.nih.gov/pmc/blobs/7418/7230159/0471aa5eb08b/genes-11-00380-g004.jpg
https://cdn.ncbi.nlm.nih.gov/pmc/blobs/7418/7230159/362ebc314ee4/genes-11-00380-g005.jpg
https://cdn.ncbi.nlm.nih.gov/pmc/blobs/7418/7230159/d88f68bac347/genes-11-00380-g006.jpg
https://cdn.ncbi.nlm.nih.gov/pmc/blobs/7418/7230159/858ea5eb3c84/genes-11-00380-g007.jpg

相似文献

1
Time Series RNA-seq in Pigeonpea Revealed the Core Genes in Metabolic Pathways under Aluminum Stress.时间序列 RNA-seq 在羽扇豆中揭示了铝胁迫下代谢途径的核心基因。
Genes (Basel). 2020 Apr 1;11(4):380. doi: 10.3390/genes11040380.
2
Insights into the role of SUMO in regulating drought stress responses in pigeonpea (Cajanus cajan).深入了解 SUMO 在调控豇豆(Cajanus cajan)干旱胁迫响应中的作用。
Plant Cell Rep. 2024 Apr 23;43(5):129. doi: 10.1007/s00299-024-03205-y.
3
Deciphering Transcriptional Programming during Pod and Seed Development Using RNA-Seq in Pigeonpea (Cajanus cajan).利用木豆(Cajanus cajan)的RNA测序解析豆荚和种子发育过程中的转录程序
PLoS One. 2016 Oct 19;11(10):e0164959. doi: 10.1371/journal.pone.0164959. eCollection 2016.
4
Characterization of CcSTOP1; a C2H2-type transcription factor regulates Al tolerance gene in pigeonpea.CcSTOP1 的特征分析;一个 C2H2 型转录因子调控菜豆耐铝基因。
Planta. 2018 Jan;247(1):201-214. doi: 10.1007/s00425-017-2777-6. Epub 2017 Sep 18.
5
Comparative transcriptome analyses revealed different heat stress responses in pigeonpea (Cajanus cajan) and its crop wild relatives.比较转录组分析揭示了斑鸠(Cajanus cajan)及其野生近缘种在热应激反应方面的差异。
Plant Cell Rep. 2021 May;40(5):881-898. doi: 10.1007/s00299-021-02686-5. Epub 2021 Apr 10.
6
Transcriptome analysis reveals significant difference in gene expression and pathways between two peanut cultivars under Al stress.转录组分析揭示了在 Al 胁迫下两个花生品种间基因表达和通路的显著差异。
Gene. 2021 May 20;781:145535. doi: 10.1016/j.gene.2021.145535. Epub 2021 Feb 23.
7
Protein and gene integration analysis through proteome and transcriptome brings new insight into salt stress tolerance in pigeonpea (Cajanus cajan L.).通过蛋白质组和转录组进行蛋白质和基因整合分析,为菜豆(Cajanus cajan L.)的耐盐性提供了新的见解。
Int J Biol Macromol. 2020 Dec 1;164:3589-3602. doi: 10.1016/j.ijbiomac.2020.08.223. Epub 2020 Aug 31.
8
Genome-wide identification and expression profiling of growth‑regulating factor (GRF) and GRF‑interacting factor (GIF) gene families in chickpea and pigeonpea.鸡豆和木豆中生长调节因子(GRF)和 GRF 相互作用因子(GIF)基因家族的全基因组鉴定和表达谱分析。
Sci Rep. 2024 Jul 26;14(1):17178. doi: 10.1038/s41598-024-68033-2.
9
Identification, characterization and expression profiles of Fusarium udum stress-responsive WRKY transcription factors in Cajanus cajan under the influence of NaCl stress and Pseudomonas fluorescens OKC.鉴定、描述和表达模式 Fusarium udum 应激反应 WRKY 转录因子在 Cajanus cajan 下 NaCl 胁迫和荧光假单胞菌 OKC 的影响。
Sci Rep. 2019 Oct 4;9(1):14344. doi: 10.1038/s41598-019-50696-x.
10
Structural and functional analysis of CCT family genes in pigeonpea.鸽子豆 CCT 家族基因的结构与功能分析。
Mol Biol Rep. 2022 Jan;49(1):217-226. doi: 10.1007/s11033-021-06860-6. Epub 2021 Nov 20.

引用本文的文献

1
CcNFYB3-CcMATE35 and LncRNA CcLTCS-CcCS modules jointly regulate the efflux and synthesis of citrate to enhance aluminium tolerance in pigeon pea.CcNFYB3-CcMATE35 和 LncRNA CcLTCS-CcCS 模块共同调节柠檬酸的外排和合成,增强豇豆对铝的耐受性。
Plant Biotechnol J. 2024 Jan;22(1):181-199. doi: 10.1111/pbi.14179. Epub 2023 Sep 30.
2
The Tomato Transcription Factor SlNAC063 Is Required for Aluminum Tolerance by Regulating Expression.番茄转录因子SlNAC063通过调控表达来实现耐铝性。
Front Plant Sci. 2022 Mar 15;13:826954. doi: 10.3389/fpls.2022.826954. eCollection 2022.
3
Assembly-free rapid differential gene expression analysis in non-model organisms using DNA-protein alignment.

本文引用的文献

1
Dynamic architecture and regulatory implications of the miRNA network underlying the response to stress in melon.甜瓜应对胁迫反应中 miRNA 网络的动态结构和调控意义
RNA Biol. 2020 Feb;17(2):292-308. doi: 10.1080/15476286.2019.1697487. Epub 2019 Dec 10.
2
MicroRNA Dynamics and Functions During Arabidopsis Embryogenesis.拟南芥胚胎发生过程中的 microRNA 动态及其功能。
Plant Cell. 2019 Dec;31(12):2929-2946. doi: 10.1105/tpc.19.00395. Epub 2019 Sep 27.
3
Comparative transcriptome analysis of pigeonpea, Cajanus cajan (L.) and one of its wild relatives Cajanus platycarpus (Benth.) Maesen.
无组装的快速差异基因表达分析在非模式生物中使用 DNA 蛋白比对。
BMC Genomics. 2022 Feb 4;23(1):97. doi: 10.1186/s12864-021-08278-7.
菜豆、绿豆及其野生近缘种 Cajanus platycarpus(Benth.)Maesen 的比较转录组分析。
PLoS One. 2019 Jul 3;14(7):e0218731. doi: 10.1371/journal.pone.0218731. eCollection 2019.
4
F-box protein RAE1 regulates the stability of the aluminum-resistance transcription factor STOP1 in .F-box 蛋白 RAE1 调节耐铝转录因子 STOP1 的稳定性。
Proc Natl Acad Sci U S A. 2019 Jan 2;116(1):319-327. doi: 10.1073/pnas.1814426116. Epub 2018 Dec 17.
5
Sorbitol Modulates Resistance to by Regulating the Expression of an Resistance Gene in Apple.山梨醇通过调节苹果中一个 抗性基因的表达来调节对 的抗性。
Plant Cell. 2018 Jul;30(7):1562-1581. doi: 10.1105/tpc.18.00231. Epub 2018 Jun 5.
6
WEGO 2.0: a web tool for analyzing and plotting GO annotations, 2018 update.WEGO 2.0:一个用于分析和绘制 GO 注释的网络工具,2018 年更新。
Nucleic Acids Res. 2018 Jul 2;46(W1):W71-W75. doi: 10.1093/nar/gky400.
7
Expanding the roles for 2-oxoglutarate-dependent oxygenases in plant metabolism.拓展 2- 氧戊二酸依赖型加氧酶在植物代谢中的作用。
Nat Prod Rep. 2018 Aug 15;35(8):721-734. doi: 10.1039/c7np00060j.
8
Laccase/Mediator Systems: Their Reactivity toward Phenolic Lignin Structures.漆酶/介体系统:它们对酚类木质素结构的反应活性。
ACS Sustain Chem Eng. 2018 Feb 5;6(2):2037-2046. doi: 10.1021/acssuschemeng.7b03451. Epub 2018 Jan 4.
9
An improved draft of the pigeonpea ( (L.) Millsp.) genome.木豆((L.) Millsp.)基因组的改进草案。
Data Brief. 2017 Nov 22;16:376-380. doi: 10.1016/j.dib.2017.11.066. eCollection 2018 Feb.
10
Characterization of CcSTOP1; a C2H2-type transcription factor regulates Al tolerance gene in pigeonpea.CcSTOP1 的特征分析;一个 C2H2 型转录因子调控菜豆耐铝基因。
Planta. 2018 Jan;247(1):201-214. doi: 10.1007/s00425-017-2777-6. Epub 2017 Sep 18.