Suppr超能文献

HIF1α 过表达通过促进脂肪来源干细胞旁分泌功能和存活增强高糖和低氧条件下的糖尿病创面闭合。

HIF1α overexpression enhances diabetic wound closure in high glucose and low oxygen conditions by promoting adipose-derived stem cell paracrine function and survival.

机构信息

Department of Surgery, Shengjing Hospital of China Medical University, No. 36 Sanhao Street, Heping District, Shenyang, 110004, China.

Department of Obstetrics and Gynecology, Reproductive Medicine Center, Shengjing Hospital of China Medical University, No. 36 Sanhao Street, Heping District, Shenyang, 110004, China.

出版信息

Stem Cell Res Ther. 2020 Apr 5;11(1):148. doi: 10.1186/s13287-020-01654-2.

Abstract

BACKGROUND

Adipose-derived stem cell (ADSC) transplantation is a promising strategy to promote wound healing because of the paracrine function of stem cells. However, glucose-associated effects on stem cell paracrine function and survival contribute to impaired wound closure in patients with diabetes, limiting the efficacy of ADSC transplantation. Hypoxia-inducible factor (HIF)1α plays important roles in wound healing, and in this study, we investigated the effects of HIF1α overexpression on ADSCs in high glucose and low oxygen conditions.

METHODS

Adipose samples were obtained from BALB/C mice, and ADSCs were cultured in vitro by digestion. Control and HIF1α-overexpressing ADSCs were induced by transduction. The mRNA and protein levels of angiogenic growth factors in control and HIF1α-overexpressing ADSCs under high glucose and low oxygen conditions were analyzed by quantitative reverse transcription-polymerase chain reaction and western blotting. The effects of ADSC HIF1α overexpression on the proliferation and migration of mouse aortic endothelial cells (MAECs) under high glucose were evaluated using an in vitro coculture model. Intracellular reactive oxygen species (ROS) and 8-hydroxydeoxyguanosine (8-OHdG) levels in ADSCs were observed using 2,7-dichlorodihydrofluorescein diacetate staining and enzyme-linked immunosorbent assays, respectively. Apoptosis and cell cycle analysis assays were performed by flow cytometry. An in vivo full-thickness skin defect mouse model was used to evaluate the effects of transplanted ADSCs on diabetic wound closure.

RESULTS

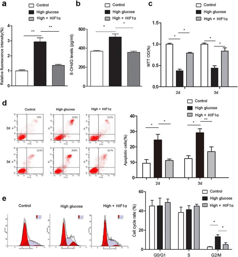
In vitro, HIF1α overexpression in ADSCs significantly increased the expression of vascular endothelial growth factor A, fibroblast growth factor 2, and C-X-C motif chemokine ligand 12, which were inhibited by high glucose. HIF1α overexpression in ADSCs alleviated high glucose-induced defects in MAEC proliferation and migration and significantly suppressed ADSC ROS and 8-OHdG levels, thereby decreasing apoptosis and enhancing survival. In vivo, HIF1α overexpression in ADSCs prior to transplantation significantly enhanced angiogenic growth factor expression, promoting wound closure in diabetic mice.

CONCLUSIONS

HIF1α overexpression in ADSCs efficiently alleviates high glucose-induced paracrine dysfunction, decreases oxidative stress and subsequent DNA damage, improves viability, and enhances the therapeutic effects of ADSCs on diabetic wound healing.

摘要

背景

脂肪来源的干细胞(ADSC)移植是一种有前途的促进伤口愈合的策略,因为干细胞具有旁分泌功能。然而,葡萄糖对干细胞旁分泌功能和存活的影响会导致糖尿病患者伤口闭合受损,从而限制 ADSC 移植的疗效。缺氧诱导因子(HIF)1α 在伤口愈合中发挥重要作用,在这项研究中,我们研究了 HIF1α 过表达对高糖和低氧条件下 ADSC 的影响。

方法

从 BALB/C 小鼠中获得脂肪样本,并通过消化在体外培养 ADSC。通过转导诱导对照和 HIF1α 过表达的 ADSC。通过定量逆转录聚合酶链反应和 Western blot 分析高糖和低氧条件下对照和 HIF1α 过表达的 ADSC 中血管生成生长因子的 mRNA 和蛋白水平。通过体外共培养模型评估 ADSC HIF1α 过表达对高糖条件下小鼠主动脉内皮细胞(MAEC)增殖和迁移的影响。使用 2,7-二氯二氢荧光素二乙酸酯染色和酶联免疫吸附试验分别观察 ADSC 内活性氧(ROS)和 8-羟基脱氧鸟苷(8-OHdG)水平。通过流式细胞术进行细胞凋亡和细胞周期分析。使用体内全层皮肤缺损小鼠模型评估移植 ADSC 对糖尿病伤口闭合的影响。

结果

体外,ADSC 中的 HIF1α 过表达显着增加了血管内皮生长因子 A、成纤维细胞生长因子 2 和 C-X-C 基序趋化因子配体 12 的表达,这些表达被高糖抑制。ADSC 中的 HIF1α 过表达减轻了高糖诱导的 MAEC 增殖和迁移缺陷,并显着抑制了 ADSC 的 ROS 和 8-OHdG 水平,从而减少了细胞凋亡并增强了细胞存活。在体内,移植前 ADSC 中的 HIF1α 过表达显着增强了血管生成生长因子的表达,促进了糖尿病小鼠的伤口闭合。

结论

ADSC 中的 HIF1α 过表达有效地缓解了高糖诱导的旁分泌功能障碍,降低了氧化应激和随后的 DNA 损伤,提高了细胞活力,并增强了 ADSC 对糖尿病伤口愈合的治疗效果。

https://cdn.ncbi.nlm.nih.gov/pmc/blobs/c672/7132964/dcd6969ae3aa/13287_2020_1654_Fig1_HTML.jpg

文献AI研究员

20分钟写一篇综述,助力文献阅读效率提升50倍。

立即体验

用中文搜PubMed

大模型驱动的PubMed中文搜索引擎

马上搜索

文档翻译

学术文献翻译模型,支持多种主流文档格式。

立即体验