Department of Plastic and Aesthetic Surgery, The Second Affiliated Hospital of Harbin Medical University, Harbin, Heilongjiang, People's Republic of China.
Int J Nanomedicine. 2021 Dec 3;16:7943-7957. doi: 10.2147/IJN.S335438. eCollection 2021.
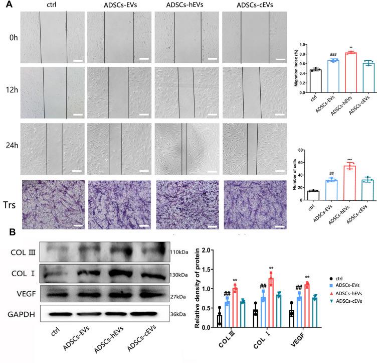
Inhibition of cellular adaptation to hypoxia can cause persistent inflammation, thereby increasing tissue damage and complicating wound healing in diabetes patients. Regulating cellular adaptation to hypoxic environments can help in effective wound repair. Hypoxia-inducible factor (HIF)-1 is a key regulator of cell hypoxia. Extracellular vesicles (EVs) regulate wound repair. This study investigated the mechanism of HIF-1α overexpression in adipose-derived stem cell extracellular vesicles (ADSCs-hEVs) in the repair of diabetic wounds.
HIF-1α expression in diabetes patients and healthy participants was studied. High-throughput sequencing, GO, and KEGG analysis revealed that ADSCs small extracellular vesicle hypoxia environments may increase HIF-1α expression by affecting cell metabolism, differentiation, and TGF-β secretion, or by altering the PI3K/AKT pathway. Effect of addition of ADSCs-hEVs on cell proliferation and migration was investigated using Western blotting, EdU assay, transwell assay, and migration. In vivo, after 7, 14, and 21 days, important factors for diabetic wound healing were evaluated by immunohistochemistry, qRT-PCR, Masson staining, and H&E staining.
HIF-1α expression decreased in the skin of diabetes patients; interleukin (IL)-6 expression increased, and growth factor-related indexes decreased. ADSCs-hEVs significantly increased the expression and secretion of growth factors, compared with ADSCs-EVs. In vivo, ADSC-hEV treatment accelerated the healing rate and improved the healing quality of diabetic wounds compared with ADSCs-EVs.
Speed and quality of wound healing increased significantly in the ADSCs-hEVs group, which could inhibit early inflammation while promoting the secretion and expression of growth factors and extracellular matrix-related indexes.
抑制细胞对缺氧的适应会导致持续的炎症,从而增加糖尿病患者的组织损伤并使伤口愈合复杂化。调节细胞对缺氧环境的适应有助于有效修复伤口。缺氧诱导因子(HIF)-1 是细胞缺氧的关键调节剂。细胞外囊泡(EVs)调节伤口修复。本研究探讨了脂肪源性干细胞细胞外囊泡(ADSCs-hEVs)中 HIF-1α过表达在糖尿病伤口修复中的机制。
研究了糖尿病患者和健康参与者中 HIF-1α的表达。高通量测序、GO 和 KEGG 分析表明,ADSCs 小细胞外囊泡缺氧环境可能通过影响细胞代谢、分化和 TGF-β分泌,或通过改变 PI3K/AKT 通路,增加 HIF-1α的表达。通过 Western blot、EdU 测定、Transwell 测定和迁移实验研究了添加 ADSCs-hEVs 对细胞增殖和迁移的影响。在体内,在第 7、14 和 21 天,通过免疫组织化学、qRT-PCR、Masson 染色和 H&E 染色评估糖尿病伤口愈合的重要因素。
糖尿病患者皮肤中 HIF-1α表达降低;白细胞介素(IL)-6 表达增加,生长因子相关指标降低。与 ADSCs-EVs 相比,ADSCs-hEVs 显著增加了生长因子的表达和分泌。在体内,与 ADSCs-EVs 相比,ADSC-hEV 治疗可加速糖尿病伤口的愈合速度,改善愈合质量。
ADSCs-hEVs 组的伤口愈合速度和质量明显提高,可抑制早期炎症,同时促进生长因子和细胞外基质相关指标的分泌和表达。