Suppr超能文献

膜联蛋白 A2-STAT3-孤啡肽受体轴驱动胶质母细胞瘤的表型和间充质变化。

Annexin A2-STAT3-Oncostatin M receptor axis drives phenotypic and mesenchymal changes in glioblastoma.

机构信息

Department of Neurological Surgery, Okayama University Graduate School of Medicine, Dentistry, and Pharmaceutical Sciences, Okayama, Japan.

Department of Neurosurgery, Kagawa Prefectural Central Hospital, Takamatsu, Kagawa, Japan.

出版信息

Acta Neuropathol Commun. 2020 Apr 5;8(1):42. doi: 10.1186/s40478-020-00916-7.

Abstract

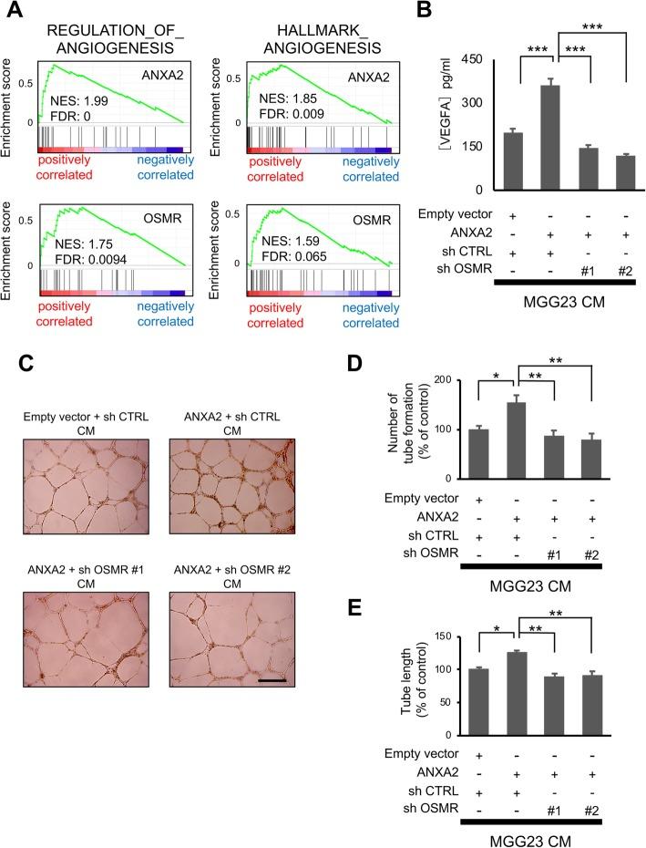
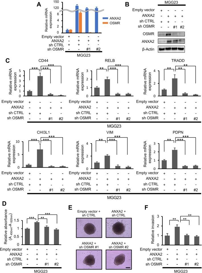
Glioblastoma (GBM) is characterized by extensive tumor cell invasion, angiogenesis, and proliferation. We previously established subclones of GBM cells with distinct invasive phenotypes and identified annexin A2 (ANXA2) as an activator of angiogenesis and perivascular invasion. Here, we further explored the role of ANXA2 in regulating phenotypic transition in GBM. We identified oncostatin M receptor (OSMR) as a key ANXA2 target gene in GBM utilizing microarray analysis and hierarchical clustering analysis of the Ivy Glioblastoma Atlas Project and The Cancer Genome Atlas datasets. Overexpression of ANXA2 in GBM cells increased the expression of OSMR and phosphorylated signal transducer and activator of transcription 3 (STAT3) and enhanced cell invasion, angiogenesis, proliferation, and mesenchymal transition. Silencing of OSMR reversed the ANXA2-induced phenotype, and STAT3 knockdown reduced OSMR protein expression. Exposure of GBM cells to hypoxic conditions activated the ANXA2-STAT3-OSMR signaling axis. Mice bearing ANXA2-overexpressing GBM exhibited shorter survival times compared with control tumor-bearing mice, whereas OSMR knockdown increased the survival time and diminished ANXA2-mediated tumor invasion, angiogenesis, and growth. Further, we uncovered a significant relationship between ANXA2 and OSMR expression in clinical GBM specimens, and demonstrated their correlation with tumor histopathology and patient prognosis. Our results indicate that the ANXA2-STAT3-OSMR axis regulates malignant phenotypic changes and mesenchymal transition in GBM, suggesting that this axis is a promising therapeutic target to treat GBM aggressiveness.

摘要

胶质母细胞瘤(GBM)的特征是肿瘤细胞广泛浸润、血管生成和增殖。我们之前建立了具有不同浸润表型的 GBM 细胞亚克隆,并确定膜联蛋白 A2(ANXA2)为血管生成和血管周围浸润的激活剂。在这里,我们进一步探讨了 ANXA2 在调节 GBM 表型转变中的作用。我们利用微阵列分析和 Ivy 胶质母细胞瘤图谱项目和癌症基因组图谱数据集的层次聚类分析,确定了孤啡肽受体(OSMR)是 GBM 中 ANXA2 的关键靶基因。在 GBM 细胞中过表达 ANXA2 会增加 OSMR 的表达和磷酸化信号转导和转录激活因子 3(STAT3)的表达,并增强细胞侵袭、血管生成、增殖和间充质转化。沉默 OSMR 可逆转 ANXA2 诱导的表型,而 STAT3 敲低可降低 OSMR 蛋白表达。GBM 细胞暴露于缺氧条件下会激活 ANXA2-STAT3-OSMR 信号轴。与携带对照肿瘤的小鼠相比,携带过表达 ANXA2 的 GBM 的小鼠存活时间更短,而 OSMR 敲低则增加了存活时间,并减弱了 ANXA2 介导的肿瘤侵袭、血管生成和生长。此外,我们在临床 GBM 标本中发现了 ANXA2 和 OSMR 表达之间的显著关系,并证明了它们与肿瘤组织病理学和患者预后的相关性。我们的研究结果表明,ANXA2-STAT3-OSMR 轴调节 GBM 的恶性表型变化和间充质转化,提示该轴是治疗 GBM 侵袭性的有前途的治疗靶点。

https://cdn.ncbi.nlm.nih.gov/pmc/blobs/4b34/7132881/1a4464028791/40478_2020_916_Fig1_HTML.jpg

文献AI研究员

20分钟写一篇综述,助力文献阅读效率提升50倍。

立即体验

用中文搜PubMed

大模型驱动的PubMed中文搜索引擎

马上搜索

文档翻译

学术文献翻译模型,支持多种主流文档格式。

立即体验