Suppr超能文献

生酮饮食通过平衡线粒体动力学和抑制2型糖尿病小鼠的细胞凋亡来改善心脏功能障碍。

Ketogenic Diet Ameliorates Cardiac Dysfunction via Balancing Mitochondrial Dynamics and Inhibiting Apoptosis in Type 2 Diabetic Mice.

作者信息

Guo Yongzheng, Zhang Cheng, Shang Fei-Fei, Luo Minghao, You Yuehua, Zhai Qiming, Xia Yong, Suxin Luo

机构信息

1Division of cardiology, The First Affiliated Hospital of Chongqing Medical University, Chongqing 400016, China.

2Department of Cardiothoracic Surgery, The First Affiliated Hospital of Chongqing Medical University, Chongqing 400016, China.

出版信息

Aging Dis. 2020 Mar 9;11(2):229-240. doi: 10.14336/AD.2019.0510. eCollection 2020 Apr.

Abstract

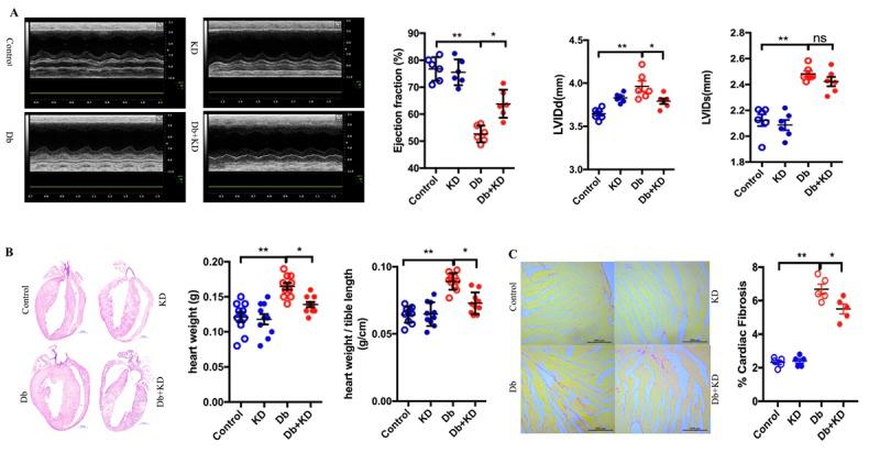
The ketogenic diet (KD) has been widely used in clinical studies and shown to hace an anti-diabetic effect, but the underlying mechanisms have not been fully elaborated. Our aim was to investigate the effects and the underling mechanisms of the KD on cardiac function in db/db mice. In the present study, db/db mice were subjected to a normal diet (ND) or KD. Fasting blood glucose, cardiac function and morphology, mitochondrial dynamics, oxidative stress, and apoptosis were measured 8 weeks post KD treatment. Compared with the ND, the KD improved glycemic control and protected against diabetic cardiomyopathy in db/db mice, and improved mitochondrial function, as well as reduced oxidative stress were observed in hearts. In addition, KD treatment exerted an anti-apoptotic effect in the heart of db/db mice. Further data showed that the PI3K/Akt pathway was involved in this protective effect. Our data demonstrated that KD treatment ameliorates cardiac dysfunction by inhibiting apoptosis via activating the PI3K-Akt pathway in type 2 diabetic mice, suggesting that the KD is a promising lifestyle intervention to protect against diabetic cardiomyopathy.

摘要

生酮饮食(KD)已在临床研究中广泛应用,并显示出具有抗糖尿病作用,但其潜在机制尚未完全阐明。我们的目的是研究KD对db/db小鼠心脏功能的影响及其潜在机制。在本研究中,将db/db小鼠分为正常饮食(ND)组或KD组。KD治疗8周后,测量空腹血糖、心脏功能和形态、线粒体动力学、氧化应激和细胞凋亡情况。与ND组相比,KD改善了db/db小鼠的血糖控制,预防了糖尿病性心肌病,并且观察到心脏线粒体功能得到改善,氧化应激减轻。此外,KD治疗对db/db小鼠心脏发挥了抗细胞凋亡作用。进一步的数据表明,PI3K/Akt信号通路参与了这种保护作用。我们的数据表明,KD治疗通过激活PI3K-Akt信号通路抑制2型糖尿病小鼠的细胞凋亡,从而改善心脏功能障碍,这表明KD是一种有前景的生活方式干预措施,可预防糖尿病性心肌病。

https://cdn.ncbi.nlm.nih.gov/pmc/blobs/4c31/7069456/a6587f6d4d59/ad-11-2-229-g1.jpg

文献检索

告别复杂PubMed语法,用中文像聊天一样搜索,搜遍4000万医学文献。AI智能推荐,让科研检索更轻松。

立即免费搜索

文件翻译

保留排版,准确专业,支持PDF/Word/PPT等文件格式,支持 12+语言互译。

免费翻译文档

深度研究

AI帮你快速写综述,25分钟生成高质量综述,智能提取关键信息,辅助科研写作。

立即免费体验