Suppr超能文献

GDNF 促进人脂肪间充质干细胞在帕金森病小鼠模型中的存活和治疗效果。

GDNF Promotes Survival and Therapeutic Efficacy of Human Adipose-Derived Mesenchymal Stem Cells in a Mouse Model of Parkinson's Disease.

机构信息

Department of Neurosurgery, Tongji Hospital, Tongji Medical College, Huazhong University of Science and Technology, Wuhan, People's Republic of China.

Department of Neurosurgery, Qilu Hospital of Shandong University and Institute of Brain and Brain-Inspired Science, Shandong University, Jinan, People's Republic of China.

出版信息

Cell Transplant. 2020 Jan-Dec;29:963689720908512. doi: 10.1177/0963689720908512.

Abstract

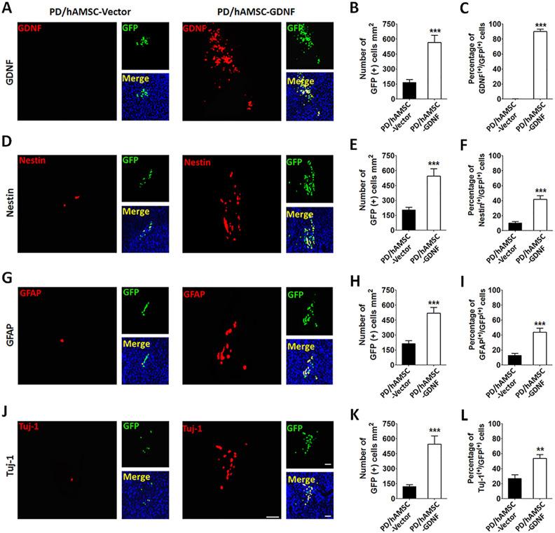
Mesenchymal stem cell (MSC)-based regenerative therapy is regarded as a promising strategy for the treatment of Parkinson's disease (PD). However, MSC components may exhibit poor intracranial survivability, particularly in the later stages following cell transplantation, limiting their potential curative effect and also clinical applications. Glial cell line-derived neurotrophic factor (GDNF), which encompasses a variety of transforming growth factor beta super family members, has been reported to enhance motor function and exert neuroprotective effects. However, no previous studies have investigated the effects of GDNF on human primary adipose-derived MSCs (hAMSCs), despite its potential for enhancing stem cell survival and promoting therapeutic efficacy in the treatment of PD. In the present study, we proposed a novel approach for enhancing the proliferative capacity and improving the efficacy of hAMSC treatment. Pre-exposure of engineered hAMSCs to GDNF enhanced the proliferation and differentiation of these stem cells in vitro. In addition, in 6-hydroxydopamine-lesioned mice, a common PD model, intracranial injection of hAMSCs-GDNF was associated with greater performance on behavioral tests, larger graft volumes 5 weeks after transplantation, and higher levels of Nestin, glial fibrillary acidic protein, and Tuj-1 differentiation than those treated with hAMSCs-Vector. Following transplantation of hAMSCs-GDNF into the striatum of lesioned models, we observed significant increases in tyrosine hydroxylase- and NeuN-positive staining. These findings highlight the therapeutic potential of hAMSCs-GDNF for patients with PD, as well as an efficient method for promoting therapeutic efficacy of these delivery vehicles.

摘要

基于间充质干细胞(MSC)的再生治疗被认为是治疗帕金森病(PD)的有前途的策略。然而,MSC 成分在细胞移植后尤其是在后期可能表现出较差的颅内存活率,限制了其潜在的治疗效果和临床应用。神经胶质细胞系衍生的神经营养因子(GDNF)包含多种转化生长因子β超家族成员,据报道可增强运动功能并发挥神经保护作用。然而,尽管 GDNF 有可能增强干细胞的存活并提高治疗 PD 的疗效,但以前没有研究调查过 GDNF 对人原代脂肪来源间充质干细胞(hAMSC)的影响。在本研究中,我们提出了一种增强 hAMSC 增殖能力和提高其治疗效果的新方法。预先暴露于 GDNF 的工程化 hAMSC 可增强这些干细胞的体外增殖和分化。此外,在 6-羟多巴胺损伤的小鼠(一种常见的 PD 模型)中,颅内注射 hAMSC-GDNF 与行为测试中更好的表现、移植后 5 周时更大的移植物体积以及更高水平的巢蛋白、胶质纤维酸性蛋白和 Tuj-1 分化有关与 hAMSC-Vector 处理的相比。在将 hAMSC-GDNF 移植到损伤模型的纹状体后,我们观察到酪氨酸羟化酶和 NeuN 阳性染色显著增加。这些发现突出了 hAMSC-GDNF 治疗 PD 患者的治疗潜力,以及促进这些载体治疗效果的有效方法。

https://cdn.ncbi.nlm.nih.gov/pmc/blobs/67c6/7444207/419c50cb6364/10.1177_0963689720908512-fig1.jpg

文献AI研究员

20分钟写一篇综述,助力文献阅读效率提升50倍。

立即体验

用中文搜PubMed

大模型驱动的PubMed中文搜索引擎

马上搜索

文档翻译

学术文献翻译模型,支持多种主流文档格式。

立即体验