Department of Liver Surgery, Liver Cancer Institute, Zhongshan Hospital, and Key Laboratory of Carcinogenesis and Cancer Invasion (Ministry of Education), Fudan University, Shanghai, China.
Department of Molecular and Cellular Oncology, The University of Texas MD Anderson Cancer Center, Houston, TX, USA.
Theranostics. 2020 Mar 25;10(10):4627-4643. doi: 10.7150/thno.42869. eCollection 2020.
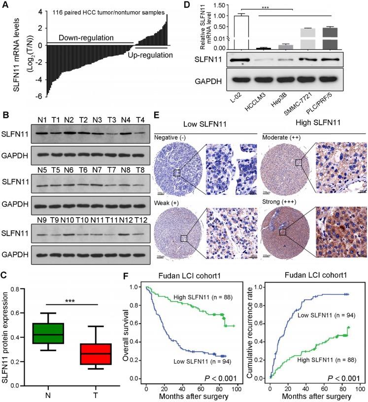
Hepatocellular carcinoma (HCC) remains one of the most refractory malignancies worldwide. Schlafen family member 11 (SLFN11) has been reported to play an important role in inhibiting the production of human immunodeficiency virus 1 (HIV-1). However, whether SLFN11 also inhibits hepatitis B virus (HBV), and affects HBV-induced HCC remain to be systematically investigated. qRT-PCR, western blot and immunohistochemical (IHC) staining were conducted to investigate the potential role and prognostic value of SLFN11 in HCC. Then SLFN11 was stably overexpressed or knocked down in HCC cell lines. To further explore the potential biological function of SLFN11 in HCC, cell counting kit-8 (CCK-8) assays, colony formation assays, wound healing assays and transwell cell migration and invasion assays were performed . Meanwhile, HCC subcutaneous xenograft tumor models were established for assays. Subsequently, immunoprecipitation (IP) and liquid chromatography coupled with tandem mass spectrometry (LC-MS/MS) analyses were applied to understand the molecular mechanisms of SLFN11 in HCC. Co-IP, immunofluorescence and IHC staining were used to analyze the relationship between ribosomal protein S4 X-linked (RPS4X) and SLFN11. Finally, the therapeutic potential of SLFN11 with mTOR pathway inhibitor INK128 on inhibiting HCC growth and metastasis was evaluated and orthotopic xenograft mouse models. We demonstrate that SLFN11 expression is decreased in HCC, which is associated with shorter overall survival and higher recurrence rates in patients. In addition, we show that low SLFN11 expression is associated with aggressive clinicopathologic characteristics. Moreover, overexpression of SLFN11 inhibits HCC cell proliferation, migration, and invasion, facilitates apoptosis and impedes HCC growth and metastasis all of which are attenuated by SLFN11 knockdown. Mechanistically, SLFN11 physically associates with RPS4X and blocks the mTOR signaling pathway. In orthotopic mouse models, overexpression of SLFN11 or inhibition of mTOR pathway inhibitor by INK128 reverses HCC progression and metastasis. SLFN11 may serve as a powerful prognostic biomarker and putative tumor suppressor by suppressing the mTOR signaling pathway via RPS4X in HCC. Our study may therefore offer a novel therapeutic strategy for treating HCC patients with the mTOR pathway inhibitor INK128.
肝细胞癌 (HCC) 仍然是全球最难治愈的恶性肿瘤之一。Slafen 家族成员 11 (SLFN11) 已被报道在抑制人类免疫缺陷病毒 1 (HIV-1) 的产生中发挥重要作用。然而,SLFN11 是否也抑制乙型肝炎病毒 (HBV),并影响 HBV 诱导的 HCC,仍需系统研究。qRT-PCR、western blot 和免疫组织化学 (IHC) 染色用于研究 SLFN11 在 HCC 中的潜在作用和预后价值。然后在 HCC 细胞系中稳定过表达或敲低 SLFN11。为了进一步探讨 SLFN11 在 HCC 中的潜在生物学功能,进行了细胞计数试剂盒-8 (CCK-8) 测定、集落形成测定、划痕愈合测定和 Transwell 细胞迁移和侵袭测定。同时,建立了 HCC 皮下异种移植肿瘤模型进行测定。随后,应用免疫沉淀 (IP) 和液相色谱串联质谱 (LC-MS/MS) 分析来了解 SLFN11 在 HCC 中的分子机制。共免疫沉淀、免疫荧光和 IHC 染色用于分析核糖体蛋白 S4 X 连锁 (RPS4X) 与 SLFN11 之间的关系。最后,评估了 SLFN11 与 mTOR 通路抑制剂 INK128 联合抑制 HCC 生长和转移的治疗潜力。我们证明 SLFN11 在 HCC 中的表达降低,与患者总生存期缩短和复发率升高相关。此外,我们表明低 SLFN11 表达与侵袭性临床病理特征相关。此外,过表达 SLFN11 抑制 HCC 细胞增殖、迁移和侵袭,促进细胞凋亡,并抑制 HCC 生长和转移,这些作用均被 SLFN11 敲低所减弱。机制上,SLFN11 与 RPS4X 物理结合并阻断 mTOR 信号通路。在原位小鼠模型中,过表达 SLFN11 或用 INK128 抑制 mTOR 通路抑制剂可逆转 HCC 进展和转移。SLFN11 可能通过与 RPS4X 结合抑制 mTOR 信号通路,从而作为一种强大的预后生物标志物和潜在的肿瘤抑制因子在 HCC 中发挥作用。因此,我们的研究可能为使用 mTOR 通路抑制剂 INK128 治疗 HCC 患者提供了一种新的治疗策略。