Department of Laboratory Medicine, Zhongshan Hospital, Fudan University, 136 Yi Xue Yuan Road, Shanghai, 200032, People's Republic of China.
Department of Liver Surgery, Liver Cancer Institute, Zhongshan Hospital, Fudan University, Key Laboratory of Carcinogenesis and Cancer Invasion, Ministry of Education, Shanghai, 200032, People's Republic of China.
J Hematol Oncol. 2019 Apr 11;12(1):37. doi: 10.1186/s13045-019-0724-7.
Hepatocellular carcinoma (HCC) is one of the most prevalent malignancies worldwide because of rapid progression and high incidence of metastasis or recurrence. Accumulating evidence shows that CD73-expressing tumor cell is implicated in development of several types of cancer. However, the role of CD73 in HCC cell has not been systematically investigated and its underlying mechanism remains elusive.
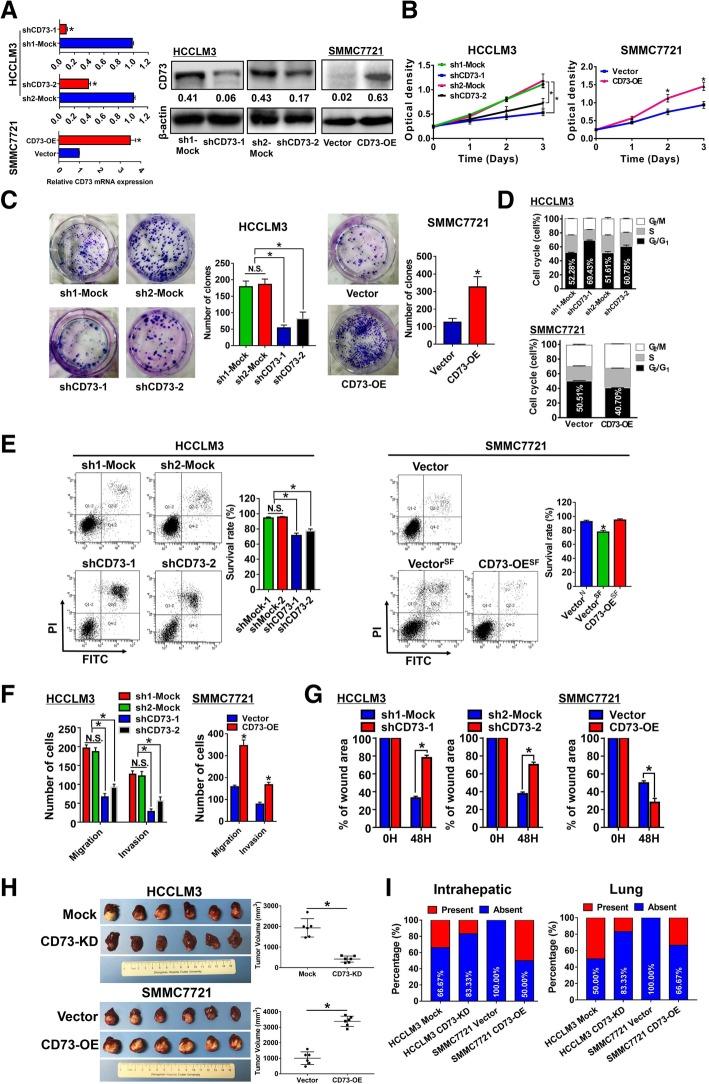
CD73 expression in HCC cell was determined by RT-PCR, Western blot, and immunohistochemistry staining. Clinical significance of CD73 was evaluated by Cox regression analysis. Cell counting kit-8 and colony formation assays were used for proliferation evaluation. Transwell assays were used for motility evaluations. Co-immunoprecipitation, cytosolic and plasma membrane fractionation separation, and ELISA were applied for evaluating membrane localization of P110β and its catalytic activity. NOD/SCID/γc(null) (NOG) mice model was used to investigate the in vivo functions of CD73.
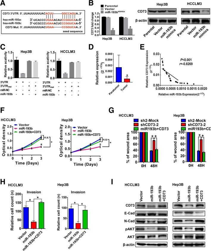
In the present study, we demonstrate that CD73 was crucial for epithelial-mesenchymal transition (EMT), progression and metastasis in HCC. CD73 expression is increased in HCC cells and correlated with aggressive clinicopathological characteristics. Clinically, CD73 is identified as an independent poor prognostic indicator for both time to recurrence and overall survival. CD73 knockdown dramatically inhibits HCC cells proliferation, migration, invasion, and EMT in vitro and hinders tumor growth and metastasis in vivo. Opposite results could be observed when CD73 is overexpressed. Mechanistically, adenosine produced by CD73 binds to adenosine A2A receptor (A2AR) and activates Rap1, which recruits P110β to the plasma membrane and triggers PIP3 production, thereby promoting AKT phosphorylation in HCC cells. Notably, a combination of anti-CD73 and anti-A2AR achieves synergistic depression effects on HCC growth and metastasis than single agent alone.
CD73 promotes progression and metastasis through activating PI3K/AKT signaling, indicating a novel prognostic biomarker for HCC. Our data demonstrate the importance of CD73 in HCC in addition to its immunosuppressive functions and revealed that co-targeting CD73 and A2AR strategy may be a promising novel therapeutic strategy for future HCC management.
肝细胞癌(HCC)是全球最常见的恶性肿瘤之一,因为其进展迅速,转移或复发发生率高。越来越多的证据表明,表达 CD73 的肿瘤细胞与几种类型的癌症的发展有关。然而,CD73 在 HCC 细胞中的作用尚未得到系统研究,其潜在机制仍不清楚。
通过 RT-PCR、Western blot 和免疫组织化学染色确定 HCC 细胞中 CD73 的表达。通过 Cox 回归分析评估 CD73 的临床意义。细胞计数试剂盒-8 和集落形成测定用于增殖评估。Transwell 测定用于运动评估。共免疫沉淀、细胞质和质膜分离、ELISA 用于评估 P110β 的膜定位及其催化活性。使用 NOD/SCID/γc(null)(NOG)小鼠模型研究 CD73 的体内功能。
在本研究中,我们证明 CD73 对 HCC 中的上皮-间充质转化(EMT)、进展和转移至关重要。CD73 的表达在 HCC 细胞中增加,并与侵袭性临床病理特征相关。临床上,CD73 被确定为复发时间和总生存的独立不良预后指标。CD73 敲低可显著抑制 HCC 细胞的增殖、迁移、侵袭和 EMT,体内抑制肿瘤生长和转移。当 CD73 过表达时,可以观察到相反的结果。在机制上,CD73 产生的腺苷与腺苷 A2A 受体(A2AR)结合,激活 Rap1,将 P110β 募集到质膜并触发 PIP3 产生,从而促进 HCC 细胞中 AKT 的磷酸化。值得注意的是,与单药治疗相比,抗 CD73 和抗 A2AR 的联合使用可对 HCC 生长和转移产生协同抑制作用。
CD73 通过激活 PI3K/AKT 信号通路促进进展和转移,表明其是 HCC 的一种新的预后生物标志物。我们的数据表明 CD73 在 HCC 中的重要性除了其免疫抑制功能外,还表明联合靶向 CD73 和 A2AR 策略可能是未来 HCC 管理的一种有前途的新治疗策略。