• 文献检索
  • 文档翻译
  • 深度研究
  • 学术资讯
  • Suppr Zotero 插件Zotero 插件
  • 邀请有礼
  • 套餐&价格
  • 历史记录
应用&插件
Suppr Zotero 插件Zotero 插件浏览器插件Mac 客户端Windows 客户端微信小程序
定价
高级版会员购买积分包购买API积分包
服务
文献检索文档翻译深度研究API 文档MCP 服务
关于我们
关于 Suppr公司介绍联系我们用户协议隐私条款
关注我们

Suppr 超能文献

核心技术专利:CN118964589B侵权必究
粤ICP备2023148730 号-1Suppr @ 2026

文献检索

告别复杂PubMed语法,用中文像聊天一样搜索,搜遍4000万医学文献。AI智能推荐,让科研检索更轻松。

立即免费搜索

文件翻译

保留排版,准确专业,支持PDF/Word/PPT等文件格式,支持 12+语言互译。

免费翻译文档

深度研究

AI帮你快速写综述,25分钟生成高质量综述,智能提取关键信息,辅助科研写作。

立即免费体验

减数分裂过程中通过调节RNA聚合酶II动力学和剪接因子募集对Spo11可变剪接的组合控制

Combinatorial control of Spo11 alternative splicing by modulation of RNA polymerase II dynamics and splicing factor recruitment during meiosis.

作者信息

Cesari Eleonora, Loiarro Maria, Naro Chiara, Pieraccioli Marco, Farini Donatella, Pellegrini Livia, Pagliarini Vittoria, Bielli Pamela, Sette Claudio

机构信息

Department of Neuroscience, Section of Human Anatomy, Catholic University of the Sacred Heart, 00168, Rome, Italy.

Laboratory of Neuroembryology, IRCCS Fondazione Santa Lucia, 00143, Rome, Italy.

出版信息

Cell Death Dis. 2020 Apr 17;11(4):240. doi: 10.1038/s41419-020-2443-y.

DOI:10.1038/s41419-020-2443-y
PMID:32303676
原文链接:https://pmc.ncbi.nlm.nih.gov/articles/PMC7165175/
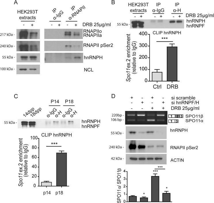
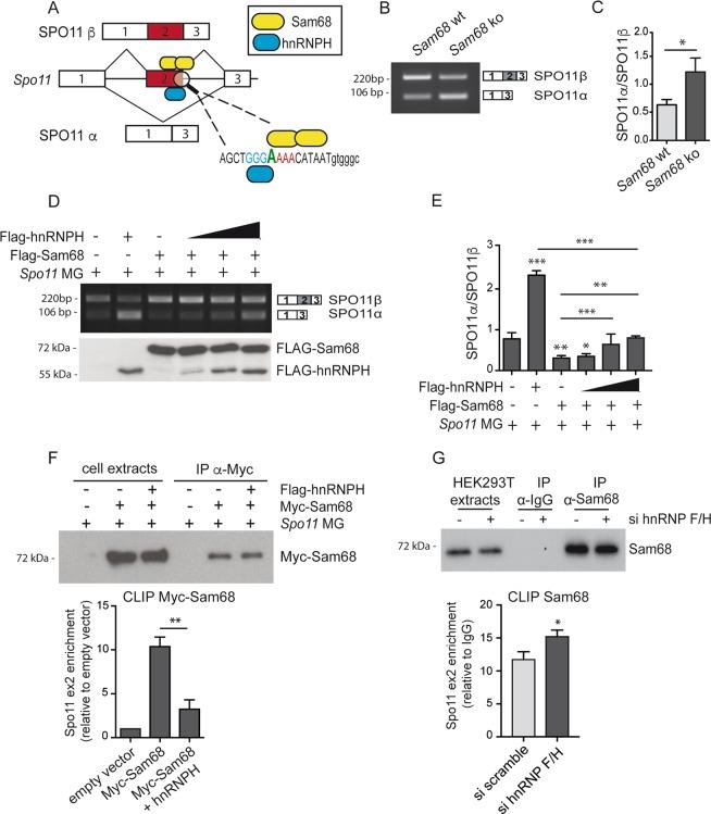
Abstract

Homologous recombination and chromosome segregation in meiosis rely on the timely expression of two splice variants of the endonuclease SPO11, named α and β, which respectively skip or include exon 2. However, in spite of its physiological importance, the mechanism underlying Spo11 alternative splicing in meiosis is still unknown. By screening the activity of factors that are predicted to bind the alternatively spliced region of Spo11, we identified hnRNPH as a key regulator of SPO11α splicing in mouse spermatocytes. Although hnRNPH was not upregulated in meiosis concomitantly with the switch in splicing, its recruitment to Spo11 pre-mRNA was favored by selective modulation of RNA polymerase II (RNAPII) phosphorylation and processivity in proximity of exon 2. The hnRNPH binding sites were localized near those of splicing factors that promote SPO11β splicing, suggesting that hnRNPH favors exon 2 skipping by competing out positive regulators. Indeed, hnRNPH binds proximal to a consensus motif for Sam68, a positive regulator of SPO11β splicing in vitro and in vivo, and it interferes with Sam68 binding to the Spo11 pre-mRNA. Thus, our work reveals that modulation of RNAPII dynamics in concert with hnRNPH recruitment exerts a combinatorial control of the timely regulated Spo11 splicing during meiosis.

摘要

减数分裂中的同源重组和染色体分离依赖于核酸内切酶SPO11的两种剪接变体α和β的适时表达,这两种变体分别跳过或包含外显子2。然而,尽管其具有生理重要性,但减数分裂中Spo11可变剪接的潜在机制仍然未知。通过筛选预测与Spo11可变剪接区域结合的因子的活性,我们确定hnRNPH是小鼠精母细胞中SPO11α剪接的关键调节因子。尽管hnRNPH在减数分裂中并未随着剪接转换而同时上调,但其被募集到Spo11前体mRNA上受到外显子2附近RNA聚合酶II(RNAPII)磷酸化和持续合成能力的选择性调节的促进。hnRNPH结合位点位于促进SPO11β剪接的剪接因子的结合位点附近,这表明hnRNPH通过竞争排除正调节因子来促进外显子2的跳过。事实上,hnRNPH在体外和体内均与SPO11β剪接的正调节因子Sam68的共有基序近端结合,并干扰Sam68与Spo11前体mRNA的结合。因此,我们的研究表明,RNAPII动态变化与hnRNPH募集协同作用,对减数分裂期间Spo11剪接的适时调控发挥组合控制作用。

https://cdn.ncbi.nlm.nih.gov/pmc/blobs/9bc9/7165175/6ff85d24e72f/41419_2020_2443_Fig7_HTML.jpg
https://cdn.ncbi.nlm.nih.gov/pmc/blobs/9bc9/7165175/c18641aaffd0/41419_2020_2443_Fig1_HTML.jpg
https://cdn.ncbi.nlm.nih.gov/pmc/blobs/9bc9/7165175/42998cbf645b/41419_2020_2443_Fig2_HTML.jpg
https://cdn.ncbi.nlm.nih.gov/pmc/blobs/9bc9/7165175/c8ba8fd388dc/41419_2020_2443_Fig3_HTML.jpg
https://cdn.ncbi.nlm.nih.gov/pmc/blobs/9bc9/7165175/4d23798984bb/41419_2020_2443_Fig4_HTML.jpg
https://cdn.ncbi.nlm.nih.gov/pmc/blobs/9bc9/7165175/a192639f4b4c/41419_2020_2443_Fig5_HTML.jpg
https://cdn.ncbi.nlm.nih.gov/pmc/blobs/9bc9/7165175/50e23f7f15bb/41419_2020_2443_Fig6_HTML.jpg
https://cdn.ncbi.nlm.nih.gov/pmc/blobs/9bc9/7165175/6ff85d24e72f/41419_2020_2443_Fig7_HTML.jpg
https://cdn.ncbi.nlm.nih.gov/pmc/blobs/9bc9/7165175/c18641aaffd0/41419_2020_2443_Fig1_HTML.jpg
https://cdn.ncbi.nlm.nih.gov/pmc/blobs/9bc9/7165175/42998cbf645b/41419_2020_2443_Fig2_HTML.jpg
https://cdn.ncbi.nlm.nih.gov/pmc/blobs/9bc9/7165175/c8ba8fd388dc/41419_2020_2443_Fig3_HTML.jpg
https://cdn.ncbi.nlm.nih.gov/pmc/blobs/9bc9/7165175/4d23798984bb/41419_2020_2443_Fig4_HTML.jpg
https://cdn.ncbi.nlm.nih.gov/pmc/blobs/9bc9/7165175/a192639f4b4c/41419_2020_2443_Fig5_HTML.jpg
https://cdn.ncbi.nlm.nih.gov/pmc/blobs/9bc9/7165175/50e23f7f15bb/41419_2020_2443_Fig6_HTML.jpg
https://cdn.ncbi.nlm.nih.gov/pmc/blobs/9bc9/7165175/6ff85d24e72f/41419_2020_2443_Fig7_HTML.jpg

相似文献

1
Combinatorial control of Spo11 alternative splicing by modulation of RNA polymerase II dynamics and splicing factor recruitment during meiosis.减数分裂过程中通过调节RNA聚合酶II动力学和剪接因子募集对Spo11可变剪接的组合控制
Cell Death Dis. 2020 Apr 17;11(4):240. doi: 10.1038/s41419-020-2443-y.
2
Sam68 marks the transcriptionally active stages of spermatogenesis and modulates alternative splicing in male germ cells.Sam68 标志着精子发生的转录活跃阶段,并调节雄性生殖细胞中的可变剪接。
Nucleic Acids Res. 2011 Jul;39(12):4961-74. doi: 10.1093/nar/gkr085. Epub 2011 Feb 25.
3
The expression profile of the major mouse SPO11 isoforms indicates that SPO11beta introduces double strand breaks and suggests that SPO11alpha has an additional role in prophase in both spermatocytes and oocytes.主要的小鼠 SPO11 同工型的表达谱表明 SPO11β 可引入双链断裂,并提示 SPO11α 在精母细胞和卵母细胞的前期中具有额外的作用。
Mol Cell Biol. 2010 Sep;30(18):4391-403. doi: 10.1128/MCB.00002-10. Epub 2010 Jul 20.
4
SPO11 is required for sex-body formation, and Spo11 heterozygosity rescues the prophase arrest of Atm-/- spermatocytes.SPO11是性小体形成所必需的,并且Spo11杂合性可挽救Atm-/-精母细胞的前期阻滞。
J Cell Sci. 2005 Aug 1;118(Pt 15):3233-45. doi: 10.1242/jcs.02466. Epub 2005 Jul 5.
5
The mouse Spo11 gene is required for meiotic chromosome synapsis.小鼠的Spo11基因是减数分裂染色体联会所必需的。
Mol Cell. 2000 Nov;6(5):975-87. doi: 10.1016/s1097-2765(00)00097-6.
6
Gene expression profiles of Spo11-/- mouse testes with spermatocytes arrested in meiotic prophase I.减数分裂前期I停滞的精母细胞的Spo11基因敲除小鼠睾丸的基因表达谱
Reproduction. 2006 Jul;132(1):67-77. doi: 10.1530/rep.1.00997.
7
Mutations that affect meiosis in male mice influence the dynamics of the mid-preleptotene and bouquet stages.影响雄性小鼠减数分裂的突变会影响前细线期和花束期的动态变化。
Exp Cell Res. 2006 Nov 15;312(19):3768-81. doi: 10.1016/j.yexcr.2006.07.019. Epub 2006 Aug 2.
8
Identification and characterization of an SPO11 homolog in the mouse.小鼠中一种SPO11同源物的鉴定与表征。
Chromosoma. 2000;109(1-2):133-8. doi: 10.1007/s004120050421.
9
The splicing landscape is globally reprogrammed during male meiosis.在雄性减数分裂过程中,剪接景观在全球范围内被重新编程。
Nucleic Acids Res. 2013 Dec;41(22):10170-84. doi: 10.1093/nar/gkt811. Epub 2013 Sep 12.
10
The proper interplay between the expression of Spo11 splice isoforms and the structure of the pseudoautosomal region promotes XY chromosomes recombination.正确调控 Spo11 剪接异构体的表达和假常染色体区的结构可促进性染色体的重组。
Cell Mol Life Sci. 2023 Sep 8;80(10):279. doi: 10.1007/s00018-023-04912-7.

引用本文的文献

1
hnRNPH1: A Multifaceted Regulator in RNA Processing and Disease Pathogenesis.异质性核糖核蛋白H1(hnRNPH1):RNA加工和疾病发病机制中的多面调节因子
Int J Mol Sci. 2025 May 28;26(11):5159. doi: 10.3390/ijms26115159.
2
Spo11: from topoisomerase VI to meiotic recombination initiator.Spo11:从拓扑异构酶VI到减数分裂重组起始因子
Biochem Soc Trans. 2025 Apr 2;53(2):BST20253019. doi: 10.1042/BST20253019.
3
CARF regulates the alternative splicing and piwi/piRNA complexes during mouse spermatogenesis through PABPC1.CARF在小鼠精子发生过程中通过PABPC1调节可变剪接和piwi/piRNA复合物。
Acta Biochim Biophys Sin (Shanghai). 2024 Dec 11;57(4):656-666. doi: 10.3724/abbs.2024224.
4
The Intricate Functional Networks of Pre-mRNA Alternative Splicing in Mammalian Spermatogenesis.哺乳动物精子发生中前体 mRNA 可变剪接的复杂功能网络。
Int J Mol Sci. 2024 Nov 10;25(22):12074. doi: 10.3390/ijms252212074.
5
BCAS2 and hnRNPH1 orchestrate alternative splicing for DNA double-strand break repair and synapsis in meiotic prophase I.BCAS2 和 hnRNPH1 协调有丝分裂前期 I 中 DNA 双链断裂修复和联会的可变剪接。
Cell Mol Life Sci. 2024 Nov 9;81(1):449. doi: 10.1007/s00018-024-05479-7.
6
The plant early recombinosome: a high security complex to break DNA during meiosis.植物早期重组体:减数分裂过程中破解 DNA 的高安全性复合物。
Plant Reprod. 2024 Dec;37(4):421-440. doi: 10.1007/s00497-024-00509-7. Epub 2024 Sep 27.
7
Recent advances in mechanisms ensuring the pairing, synapsis and segregation of XY chromosomes in mice and humans.小鼠和人类中确保XY染色体配对、联会和分离机制的最新进展。
Cell Mol Life Sci. 2024 Apr 23;81(1):194. doi: 10.1007/s00018-024-05216-0.
8
mRNA-Seq of testis and liver tissues reveals a testis-specific gene and alternative splicing associated with hybrid male sterility in dzo.睾丸和肝脏组织的 mRNA-Seq 分析揭示了一个与 dzo 杂种雄性不育相关的睾丸特异性基因和可变剪接。
J Anim Sci. 2024 Jan 3;102. doi: 10.1093/jas/skae091.
9
High-throughput RNA sequencing reveals differences between the transcriptomes of the five spore forms of Puccinia striiformis f. sp. tritici, the wheat stripe rust pathogen.高通量RNA测序揭示了小麦条锈病病原菌条形柄锈菌小麦专化型五种孢子形态转录组之间的差异。
Stress Biol. 2023 Jul 31;3(1):29. doi: 10.1007/s44154-023-00107-z.
10
hnRNPH1 recruits PTBP2 and SRSF3 to modulate alternative splicing in germ cells.hnRNPH1 招募 PTBP2 和 SRSF3 来调节生殖细胞中的可变剪接。
Nat Commun. 2022 Jun 23;13(1):3588. doi: 10.1038/s41467-022-31364-7.