Suppr超能文献

植物早期重组体:减数分裂过程中破解 DNA 的高安全性复合物。

The plant early recombinosome: a high security complex to break DNA during meiosis.

机构信息

Department of Plant Molecular Biology, Instituto de Biotecnología (IBT), Universidad Nacional Autónoma de México (UNAM), Cuernavaca, Morelos, México.

出版信息

Plant Reprod. 2024 Dec;37(4):421-440. doi: 10.1007/s00497-024-00509-7. Epub 2024 Sep 27.

Abstract

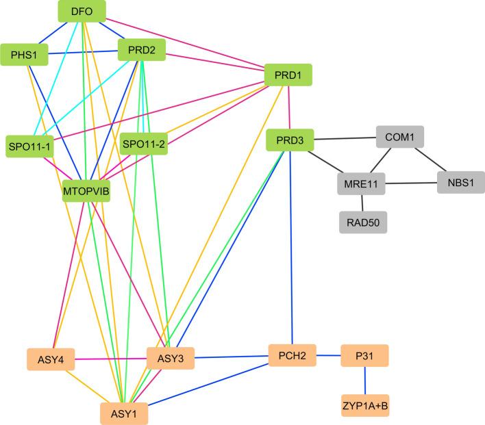
The formacion of numerous unpredictable DNA Double Strand Breaks (DSBs) on chromosomes iniciates meiotic recombination. In this perspective, we propose a 'multi-key lock' model to secure the risky but necesary breaks as well as a 'one per pair of cromatids' model for the topoisomerase-like early recombinosome. During meiosis, homologous chromosomes recombine at few sites of crossing-overs (COs) to ensure correct segregation. The initiation of meiotic recombination involves the formation of DNA double strand breaks (DSBs) during prophase I. Too many DSBs are dangerous for genome integrity: if these DSBs are not properly repaired, it could potentially lead to chromosomal fragmentation. Too few DSBs are also problematic: if the obligate CO cannot form between bivalents, catastrophic unequal segregation of univalents lead to the formation of sterile aneuploid spores. Research on the regulation of the formation of these necessary but risky DSBs has recently advanced in yeast, mammals and plants. DNA DSBs are created by the enzymatic activity of the early recombinosome, a topoisomerase-like complex containing SPO11. This opinion paper reviews recent insights on the regulation of the SPO11 cofactors necessary for the introduction of temporally and spatially controlled DSBs. We propose that a 'multi-key-lock' model for each subunit of the early recombinosome complex is required to secure the formation of DSBs. We also discuss the hypothetical implications that the established topoisomerase-like nature of the SPO11 core-complex can have in creating DSB in only one of the two replicated chromatids of early prophase I meiotic chromosomes. This hypothetical 'one per pair of chromatids' DSB formation model could optimize the faithful repair of the self-inflicted DSBs. Each DSB could use three potential intact homologous DNA sequences as repair template: one from the sister chromatid and the two others from the homologous chromosomes.

摘要

大量不可预测的染色体 DNA 双链断裂(DSB)的形成启动了减数分裂重组。从这个角度来看,我们提出了一个“多把钥匙锁”模型来确保必要的但有风险的断裂,以及一个拓扑异构酶样早期重组体的“每对染色单体一个”模型。在减数分裂过程中,同源染色体在少数交叉(CO)位点处重组,以确保正确的分离。减数分裂重组的起始涉及到在前期 I 期间形成 DNA 双链断裂(DSB)。过多的 DSB 对基因组完整性是危险的:如果这些 DSB 没有得到适当的修复,它可能会导致染色体碎片化。过少的 DSB 也有问题:如果 obligate CO 不能在二价体之间形成,那么非同源染色体的灾难性不等分离会导致不育的非整倍体孢子的形成。最近在酵母、哺乳动物和植物中对这些必需但有风险的 DSB 形成的调控的研究取得了进展。DNA DSB 是由早期重组体的酶活性产生的,早期重组体是一种包含 SPO11 的拓扑异构酶样复合物。这篇观点文章回顾了最近关于引入时间和空间控制的 DSB 所需的 SPO11 辅助因子调控的见解。我们提出,早期重组体复合物的每个亚基都需要一个“多把钥匙锁”模型来确保 DSB 的形成。我们还讨论了假设的影响,即 SPO11 核心复合物的已建立的拓扑异构酶样性质可以在仅在减数分裂早期前期 I 的两条复制染色单体中的一条上创建 DSB。这种假设的“每对染色单体一个”DSB 形成模型可以优化对自身造成的 DSB 的忠实修复。每个 DSB 可以使用三个潜在的完整同源 DNA 序列作为修复模板:一个来自姐妹染色单体,另外两个来自同源染色体。

https://cdn.ncbi.nlm.nih.gov/pmc/blobs/5428/11511760/d2db6dd5433b/497_2024_509_Fig1_HTML.jpg

文献检索

告别复杂PubMed语法,用中文像聊天一样搜索,搜遍4000万医学文献。AI智能推荐,让科研检索更轻松。

立即免费搜索

文件翻译

保留排版,准确专业,支持PDF/Word/PPT等文件格式,支持 12+语言互译。

免费翻译文档

深度研究

AI帮你快速写综述,25分钟生成高质量综述,智能提取关键信息,辅助科研写作。

立即免费体验