• 文献检索
  • 文档翻译
  • 深度研究
  • 学术资讯
  • Suppr Zotero 插件Zotero 插件
  • 邀请有礼
  • 套餐&价格
  • 历史记录
应用&插件
Suppr Zotero 插件Zotero 插件浏览器插件Mac 客户端Windows 客户端微信小程序
定价
高级版会员购买积分包购买API积分包
服务
文献检索文档翻译深度研究API 文档MCP 服务
关于我们
关于 Suppr公司介绍联系我们用户协议隐私条款
关注我们

Suppr 超能文献

核心技术专利:CN118964589B侵权必究
粤ICP备2023148730 号-1Suppr @ 2026

文献检索

告别复杂PubMed语法,用中文像聊天一样搜索,搜遍4000万医学文献。AI智能推荐,让科研检索更轻松。

立即免费搜索

文件翻译

保留排版,准确专业,支持PDF/Word/PPT等文件格式,支持 12+语言互译。

免费翻译文档

深度研究

AI帮你快速写综述,25分钟生成高质量综述,智能提取关键信息,辅助科研写作。

立即免费体验

端粒酶逆转录酶(hTERT)和端粒替代延长(ALT)小儿脑肿瘤中预复制复合体基因表达的变化。

Changes in the Expression of Pre-Replicative Complex Genes in hTERT and ALT Pediatric Brain Tumors.

作者信息

Idilli Aurora Irene, Pagani Francesca, Kerschbamer Emanuela, Berardinelli Francesco, Bernabé Manuel, Cayuela María Luisa, Piazza Silvano, Poliani Pietro Luigi, Cusanelli Emilio, Mione Maria Caterina

机构信息

Department of Cellular, Computational and Integrative Biology-CIBIO, University of Trento, Via Sommarive 9, 38123 Trento, Italy.

Pathology, Department of Molecular and Translational Medicine, University of Brescia, 25123 Brescia, Italy.

出版信息

Cancers (Basel). 2020 Apr 22;12(4):1028. doi: 10.3390/cancers12041028.

DOI:10.3390/cancers12041028
PMID:32331249
原文链接:https://pmc.ncbi.nlm.nih.gov/articles/PMC7226177/
Abstract

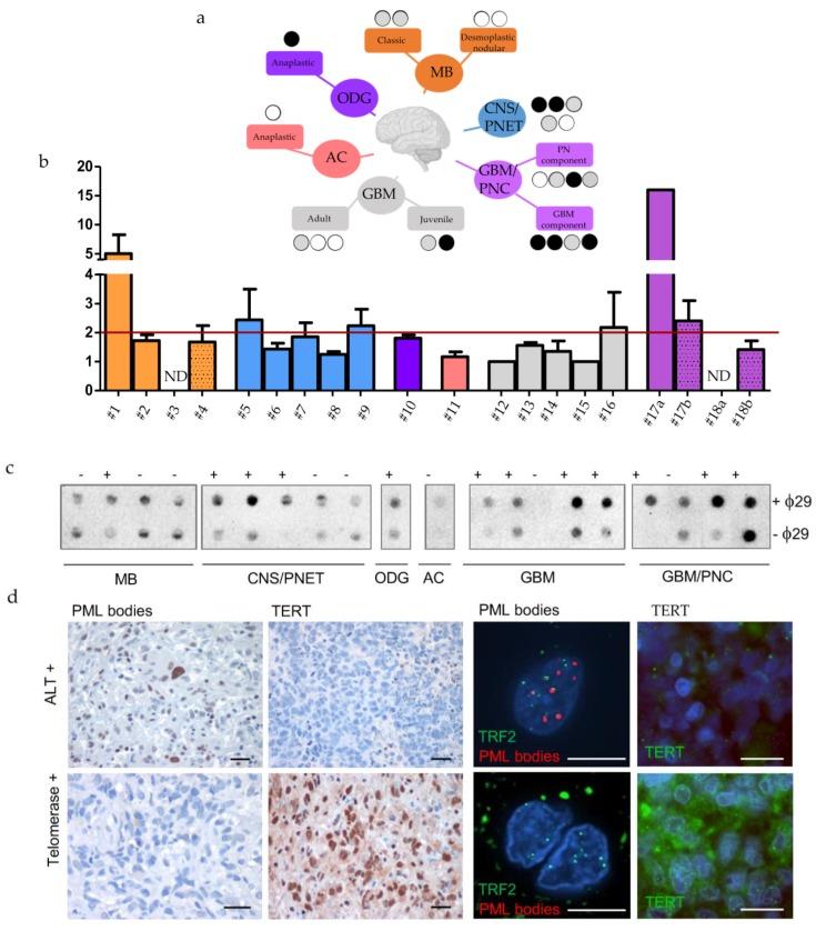
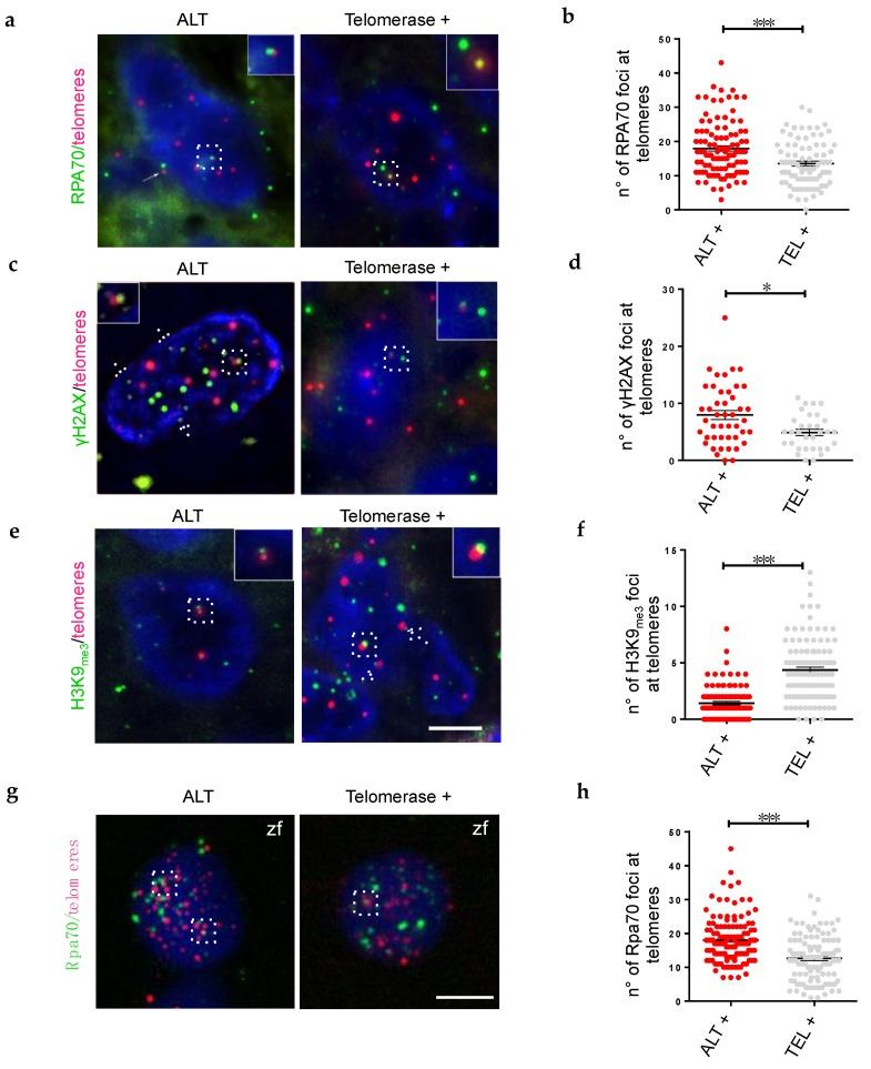
: The up-regulation of a telomere maintenance mechanism (TMM) is a common feature of cancer cells and a hallmark of cancer. Routine methods for detecting TMMs in tumor samples are still missing, whereas telomerase targeting treatments are becoming available. In paediatric cancers, alternative lengthening of telomeres (ALT) is found in a subset of sarcomas and malignant brain tumors. ALT is a non-canonical mechanism of telomere maintenance developed by cancer cells with no-functional telomerase. : To identify drivers and/or markers of ALT, we performed a differential gene expression analysis between two zebrafish models of juvenile brain tumors, that differ only for the telomere maintenance mechanism adopted by tumor cells: one is ALT while the other is telomerase-dependent. : Comparative analysis of gene expression identified five genes of the pre-replicative complex, , and as upregulated in ALT. We searched for a correlation between telomerase levels and expression of the pre-replicative complex genes in a cohort of paediatric brain cancers and identified a counter-correlation between telomerase expression and the genes of the pre-replicative complex. Moreover, the analysis of ALT markers in a group of 20 patients confirmed the association between ALT and increased RPA and decreased H3K9 localization at telomeres. : Our study suggests that telomere maintenance mechanisms may act as a driver of telomeric DNA replication and chromatin status in brain cancers and identifies markers of ALT that could be exploited for precise prognostic and therapeutic purposes.

摘要

端粒维持机制(TMM)的上调是癌细胞的一个常见特征,也是癌症的一个标志。目前仍缺乏在肿瘤样本中检测TMM的常规方法,而靶向端粒酶的治疗方法正在出现。在儿童癌症中,端粒的替代延长(ALT)在一部分肉瘤和恶性脑肿瘤中被发现。ALT是癌细胞发展出的一种非经典端粒维持机制,这些癌细胞的端粒酶无功能。

为了鉴定ALT的驱动因素和/或标志物,我们在两种幼年脑肿瘤斑马鱼模型之间进行了差异基因表达分析,这两种模型仅在肿瘤细胞采用的端粒维持机制上有所不同:一种是ALT,另一种是端粒酶依赖性的。

基因表达的比较分析确定了预复制复合体的五个基因,即 、 、 、 和 ,在ALT中上调。我们在一组儿童脑癌中寻找端粒酶水平与预复制复合体基因表达之间的相关性,并确定了端粒酶表达与预复制复合体基因之间的负相关。此外,对一组20名患者的ALT标志物分析证实了ALT与端粒处RPA增加和H3K9定位减少之间的关联。

我们的研究表明,端粒维持机制可能是脑癌中端粒DNA复制和染色质状态的驱动因素,并鉴定出了可用于精确预后和治疗目的的ALT标志物。

https://cdn.ncbi.nlm.nih.gov/pmc/blobs/7bcd/7226177/382b3cc1c1aa/cancers-12-01028-g005.jpg
https://cdn.ncbi.nlm.nih.gov/pmc/blobs/7bcd/7226177/a09fff32609e/cancers-12-01028-g001a.jpg
https://cdn.ncbi.nlm.nih.gov/pmc/blobs/7bcd/7226177/6f8fbf192fe8/cancers-12-01028-g002.jpg
https://cdn.ncbi.nlm.nih.gov/pmc/blobs/7bcd/7226177/b1ac16212762/cancers-12-01028-g003a.jpg
https://cdn.ncbi.nlm.nih.gov/pmc/blobs/7bcd/7226177/bb7861bac1cd/cancers-12-01028-g004.jpg
https://cdn.ncbi.nlm.nih.gov/pmc/blobs/7bcd/7226177/382b3cc1c1aa/cancers-12-01028-g005.jpg
https://cdn.ncbi.nlm.nih.gov/pmc/blobs/7bcd/7226177/a09fff32609e/cancers-12-01028-g001a.jpg
https://cdn.ncbi.nlm.nih.gov/pmc/blobs/7bcd/7226177/6f8fbf192fe8/cancers-12-01028-g002.jpg
https://cdn.ncbi.nlm.nih.gov/pmc/blobs/7bcd/7226177/b1ac16212762/cancers-12-01028-g003a.jpg
https://cdn.ncbi.nlm.nih.gov/pmc/blobs/7bcd/7226177/bb7861bac1cd/cancers-12-01028-g004.jpg
https://cdn.ncbi.nlm.nih.gov/pmc/blobs/7bcd/7226177/382b3cc1c1aa/cancers-12-01028-g005.jpg

相似文献

1
Changes in the Expression of Pre-Replicative Complex Genes in hTERT and ALT Pediatric Brain Tumors.端粒酶逆转录酶(hTERT)和端粒替代延长(ALT)小儿脑肿瘤中预复制复合体基因表达的变化。
Cancers (Basel). 2020 Apr 22;12(4):1028. doi: 10.3390/cancers12041028.
2
Expression of Prevents ALT in Zebrafish Brain Tumors.[某种物质]的表达可预防斑马鱼脑肿瘤中的谷丙转氨酶(ALT)。 (注:原文中“Prevents ALT”这里的“Prevents”前应该有个具体物质之类的主语,不然表达不完整,翻译是基于猜测其完整意思进行的)
Front Cell Dev Biol. 2020 Feb 11;8:65. doi: 10.3389/fcell.2020.00065. eCollection 2020.
3
Telomere Length Maintenance in Cancer: At the Crossroad between Telomerase and Alternative Lengthening of Telomeres (ALT).端粒长度在癌症中的维持:端粒酶与端粒的非酶延长(ALT)的十字路口。
Int J Mol Sci. 2018 Feb 18;19(2):606. doi: 10.3390/ijms19020606.
4
Divergent patterns of telomere maintenance mechanisms among human sarcomas: sharply contrasting prevalence of the alternative lengthening of telomeres mechanism in Ewing's sarcomas and osteosarcomas.人类肉瘤中端粒维持机制的不同模式:尤因肉瘤和骨肉瘤中端粒延长替代机制的患病率形成鲜明对比。
Genes Chromosomes Cancer. 2004 Oct;41(2):155-62. doi: 10.1002/gcc.20074.
5
Functional Loss of and Activates Alternative Lengthening of Telomeres (ALT) in LAPC4 Prostate Cancer Cells.在 LAPC4 前列腺癌细胞中, 和 的功能丧失会激活端粒的替代性延长(ALT)。
Mol Cancer Res. 2019 Dec;17(12):2480-2491. doi: 10.1158/1541-7786.MCR-19-0654. Epub 2019 Oct 14.
6
Telomere-maintenance mechanisms in soft-tissue malignant fibrous histiocytomas.软组织恶性纤维组织细胞瘤中的端粒维持机制
J Bone Joint Surg Am. 2009 Apr;91(4):928-37. doi: 10.2106/JBJS.G.01390.
7
Diagnosis and treatment of ALT tumors: is Trabectedin a new therapeutic option?ALT 肿瘤的诊断与治疗:替泊替尼是新的治疗选择吗?
J Exp Clin Cancer Res. 2017 Dec 22;36(1):189. doi: 10.1186/s13046-017-0657-3.
8
Telomere maintenance mechanisms in cancer: telomerase, ALT or lack thereof.癌症中端粒维持机制:端粒酶、ALT 或缺乏端粒酶。
Curr Opin Genet Dev. 2020 Feb;60:1-8. doi: 10.1016/j.gde.2020.01.002. Epub 2020 Feb 27.
9
Human sarcomas are mosaic for telomerase-dependent and telomerase-independent telomere maintenance mechanisms: implications for telomere-based therapies.人类肉瘤存在依赖端粒酶和不依赖端粒酶的端粒维持机制的镶嵌现象:对基于端粒的治疗的启示。
Am J Pathol. 2013 Jan;182(1):41-8. doi: 10.1016/j.ajpath.2012.10.001.
10
Detection of alternative lengthening of telomeres mechanism on tumor sections.肿瘤切片中端粒替代延长机制的检测。
Mol Biomed. 2021 Oct 20;2(1):32. doi: 10.1186/s43556-021-00055-y.

引用本文的文献

1
Concurrent RB1 and P53 pathway disruption predisposes to the development of a primitive neuronal component in high-grade gliomas depending on MYC-driven EBF3 transcription.RB1和P53通路的同时破坏会促使高级别胶质瘤中原始神经元成分的发展,这取决于MYC驱动的EBF3转录。
Acta Neuropathol. 2025 Jan 16;149(1):8. doi: 10.1007/s00401-025-02845-y.
2
TERRA expression is regulated by the telomere-binding proteins POT-1 and POT-2 in Caenorhabditis elegans.TERRA 的表达受到秀丽隐杆线虫中端结合蛋白 POT-1 和 POT-2 的调控。
Nucleic Acids Res. 2023 Oct 27;51(19):10681-10699. doi: 10.1093/nar/gkad742.
3
DNA Damage-Induced, S-Phase Specific Phosphorylation of Orc6 is Critical for the Maintenance of Genome Stability.

本文引用的文献

1
Expression of Prevents ALT in Zebrafish Brain Tumors.[某种物质]的表达可预防斑马鱼脑肿瘤中的谷丙转氨酶(ALT)。 (注:原文中“Prevents ALT”这里的“Prevents”前应该有个具体物质之类的主语,不然表达不完整,翻译是基于猜测其完整意思进行的)
Front Cell Dev Biol. 2020 Feb 11;8:65. doi: 10.3389/fcell.2020.00065. eCollection 2020.
2
SETDB1-dependent heterochromatin stimulates alternative lengthening of telomeres.SETDB1 依赖性异染色质刺激端粒的替代性延长。
Sci Adv. 2019 May 8;5(5):eaav3673. doi: 10.1126/sciadv.aav3673. eCollection 2019 May.
3
DNA replication licensing proteins: Saints and sinners in cancer.
DNA 损伤诱导的 Orc6 的 S 期特异性磷酸化对于维持基因组稳定性至关重要。
Mol Cell Biol. 2023;43(4):143-156. doi: 10.1080/10985549.2023.2196204. Epub 2023 Apr 25.
4
Identification of Recurrent Chromosome Breaks Underlying Structural Rearrangements in Mammary Cancer Cell Lines.鉴定乳腺癌细胞系中结构性重排所涉及的重现染色体断裂。
Genes (Basel). 2022 Jul 11;13(7):1228. doi: 10.3390/genes13071228.
5
Lactate Induces the Expressions of MCT1 and HCAR1 to Promote Tumor Growth and Progression in Glioblastoma.乳酸诱导单羧酸转运蛋白1(MCT1)和羟基羧酸受体1(HCAR1)的表达以促进胶质母细胞瘤的肿瘤生长和进展。
Front Oncol. 2022 Apr 28;12:871798. doi: 10.3389/fonc.2022.871798. eCollection 2022.
6
and Pediatric Brain Tumor Models: An Overview.以及儿科脑肿瘤模型:概述
Front Oncol. 2021 Apr 1;11:620831. doi: 10.3389/fonc.2021.620831. eCollection 2021.
7
RBM10 regulates human TERT gene splicing and inhibits pancreatic cancer progression.RBM10调节人类端粒酶逆转录酶(TERT)基因剪接并抑制胰腺癌进展。
Am J Cancer Res. 2021 Jan 1;11(1):157-170. eCollection 2021.
8
Current understanding of extrachromosomal circular DNA in cancer pathogenesis and therapeutic resistance.当前对癌症发病机制和治疗耐药性中外源环状 DNA 的认识。
J Hematol Oncol. 2020 Sep 14;13(1):124. doi: 10.1186/s13045-020-00960-9.
9
Investigating the Role of Telomere and Telomerase Associated Genes and Proteins in Endometrial Cancer.探究端粒及端粒酶相关基因和蛋白质在子宫内膜癌中的作用。
Methods Protoc. 2020 Sep 3;3(3):63. doi: 10.3390/mps3030063.
DNA 复制许可蛋白:癌症中的圣人和罪人。
Semin Cancer Biol. 2019 Oct;58:11-21. doi: 10.1016/j.semcancer.2018.11.009. Epub 2018 Nov 28.
4
TelNet - a database for human and yeast genes involved in telomere maintenance.TelNet——一个与端粒维持相关的人类和酵母基因的数据库。
BMC Genet. 2018 May 18;19(1):32. doi: 10.1186/s12863-018-0617-8.
5
Epigenetic features of human telomeres.人类端粒的表观遗传特征。
Nucleic Acids Res. 2018 Mar 16;46(5):2347-2355. doi: 10.1093/nar/gky006.
6
Telomeres and aging.端粒与衰老。
Curr Opin Cell Biol. 2018 Jun;52:1-7. doi: 10.1016/j.ceb.2017.12.001. Epub 2017 Dec 15.
7
CTCF driven TERRA transcription facilitates completion of telomere DNA replication.CTCF 驱动的 TERRA 转录促进端粒 DNA 复制的完成。
Nat Commun. 2017 Dec 13;8(1):2114. doi: 10.1038/s41467-017-02212-w.
8
Pediatric Brain Tumors.小儿脑肿瘤
Continuum (Minneap Minn). 2017 Dec;23(6, Neuro-oncology):1727-1757. doi: 10.1212/CON.0000000000000545.
9
TERRA RNA Antagonizes ATRX and Protects Telomeres.端粒重复序列RNA(TERRA)拮抗ATRX并保护端粒。
Cell. 2017 Jun 29;170(1):86-101.e16. doi: 10.1016/j.cell.2017.06.017.
10
The DDR at telomeres lacking intact shelterin does not require substantial chromatin decompaction.在缺乏完整保护蛋白的端粒处,DNA损伤反应不需要大量染色质解压缩。
Genes Dev. 2017 Mar 15;31(6):578-589. doi: 10.1101/gad.294108.116. Epub 2017 Apr 5.