Suppr超能文献

肿瘤切片中端粒替代延长机制的检测。

Detection of alternative lengthening of telomeres mechanism on tumor sections.

作者信息

Claude Eloïse, de Lhoneux Guillaume, Pierreux Christophe E, Marbaix Etienne, de Ville de Goyet Maëlle, Boulanger Cécile, Van Damme An, Brichard Bénédicte, Decottignies Anabelle

机构信息

Genetic & Epigenetic Alterations of Genomes Unit, de Duve Institute, UCLouvain, Brussels, Belgium.

Cell Unit, de Duve Institute, UCLouvain, Brussels, Belgium.

出版信息

Mol Biomed. 2021 Oct 20;2(1):32. doi: 10.1186/s43556-021-00055-y.

Abstract

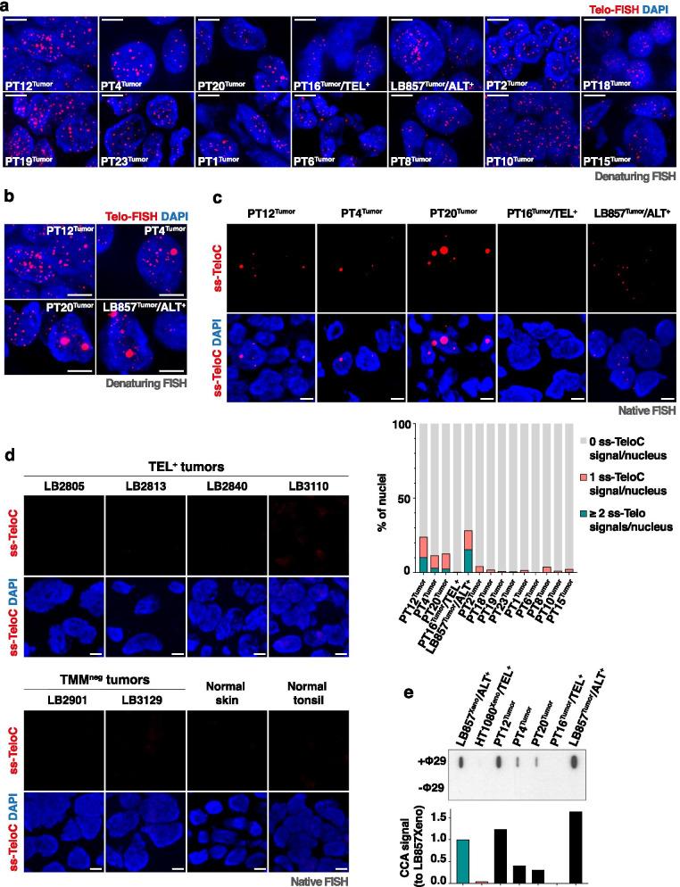
The vast majority of adult cancer cells achieve cellular immortality by activating a telomere maintenance mechanism (TMM). While this is mostly achieved by the de-silencing of hTERT telomerase gene expression, an alternative homologous recombination-based and telomerase-independent mechanism, known as ALT (Alternative Lengthening of Telomeres), is frequently activated in a subset of tumors, including paediatric cancers. Being absent from normal cells, the ALT mechanism offers interesting perspectives for new targeted cancer therapies. To date, however, the development of better translationally applicable tools for ALT detection in tumor sections is still needed. Here, using a newly derived ALT-positive cancer cell mouse xenograft model, we extensively examined how the previously known ALT markers could be used as reliable tools for ALT diagnosis in tumor sections. We found that, together with the detection of ultra-bright telomeric signals (UBS), an ALT hallmark, native telomeric FISH, that detects single-stranded C-rich telomeric DNA, provides a very sensitive and robust tool for ALT diagnosis in tissues. We applied these assays to paediatric tumor samples and readily identified three ALT-positive tumors for which the TMM was confirmed by the gold-standard C-circle amplification assay. Although the latter offers a robust assay for ALT detection in the context of research laboratories, it is more difficult to set up in histopathological laboratories and could therefore be conveniently replaced by the combination of UBS detection and native telomeric FISH.

摘要

绝大多数成年癌细胞通过激活端粒维持机制(TMM)实现细胞永生。虽然这主要是通过解除hTERT端粒酶基因表达的沉默来实现的,但一种基于同源重组且不依赖端粒酶的替代机制,即所谓的ALT(端粒替代延长),在包括儿童癌症在内的一部分肿瘤中经常被激活。由于正常细胞中不存在ALT机制,它为新型靶向癌症治疗提供了有趣的前景。然而,迄今为止,仍需要开发更好的可转化应用工具来检测肿瘤切片中的ALT。在这里,我们使用新建立的ALT阳性癌细胞小鼠异种移植模型,广泛研究了先前已知的ALT标志物如何用作肿瘤切片中ALT诊断的可靠工具。我们发现,与检测ALT标志性特征——超亮端粒信号(UBS)一起,检测富含C的单链端粒DNA的天然端粒荧光原位杂交(FISH),为组织中的ALT诊断提供了一种非常灵敏且可靠的工具。我们将这些检测方法应用于儿童肿瘤样本,轻松鉴定出三个ALT阳性肿瘤,其TMM通过金标准C环扩增检测得到证实。尽管后者在研究实验室环境中为ALT检测提供了可靠的检测方法,但在组织病理学实验室中更难建立,因此可以方便地用UBS检测和天然端粒FISH的组合来替代。

https://cdn.ncbi.nlm.nih.gov/pmc/blobs/dc09/8607387/61cc6dd77459/43556_2021_55_Fig1_HTML.jpg

文献检索

告别复杂PubMed语法,用中文像聊天一样搜索,搜遍4000万医学文献。AI智能推荐,让科研检索更轻松。

立即免费搜索

文件翻译

保留排版,准确专业,支持PDF/Word/PPT等文件格式,支持 12+语言互译。

免费翻译文档

深度研究

AI帮你快速写综述,25分钟生成高质量综述,智能提取关键信息,辅助科研写作。

立即免费体验