• 文献检索
  • 文档翻译
  • 深度研究
  • 学术资讯
  • Suppr Zotero 插件Zotero 插件
  • 邀请有礼
  • 套餐&价格
  • 历史记录
应用&插件
Suppr Zotero 插件Zotero 插件浏览器插件Mac 客户端Windows 客户端微信小程序
定价
高级版会员购买积分包购买API积分包
服务
文献检索文档翻译深度研究API 文档MCP 服务
关于我们
关于 Suppr公司介绍联系我们用户协议隐私条款
关注我们

Suppr 超能文献

核心技术专利:CN118964589B侵权必究
粤ICP备2023148730 号-1Suppr @ 2026

文献检索

告别复杂PubMed语法,用中文像聊天一样搜索,搜遍4000万医学文献。AI智能推荐,让科研检索更轻松。

立即免费搜索

文件翻译

保留排版,准确专业,支持PDF/Word/PPT等文件格式,支持 12+语言互译。

免费翻译文档

深度研究

AI帮你快速写综述,25分钟生成高质量综述,智能提取关键信息,辅助科研写作。

立即免费体验

HSPA12A 通过依赖于 PGC-1α 的酰氧基酰基水解酶表达抑制 caspase-11 介导热激细胞焦亡减轻脂多糖诱导的肝损伤。

HSPA12A attenuates lipopolysaccharide-induced liver injury through inhibiting caspase-11-mediated hepatocyte pyroptosis via PGC-1α-dependent acyloxyacyl hydrolase expression.

机构信息

Department of Geriatrics, Jiangsu Provincial Key Laboratory of Geriatrics, the First Affiliated Hospital of Nanjing Medical University, Nanjing, 210029, China.

Department of Anesthesiology, the First Affiliated Hospital of Nanjing Medical University, Nanjing, 210029, China.

出版信息

Cell Death Differ. 2020 Sep;27(9):2651-2667. doi: 10.1038/s41418-020-0536-x. Epub 2020 Apr 24.

DOI:10.1038/s41418-020-0536-x
PMID:32332915
原文链接:https://pmc.ncbi.nlm.nih.gov/articles/PMC7429872/
Abstract

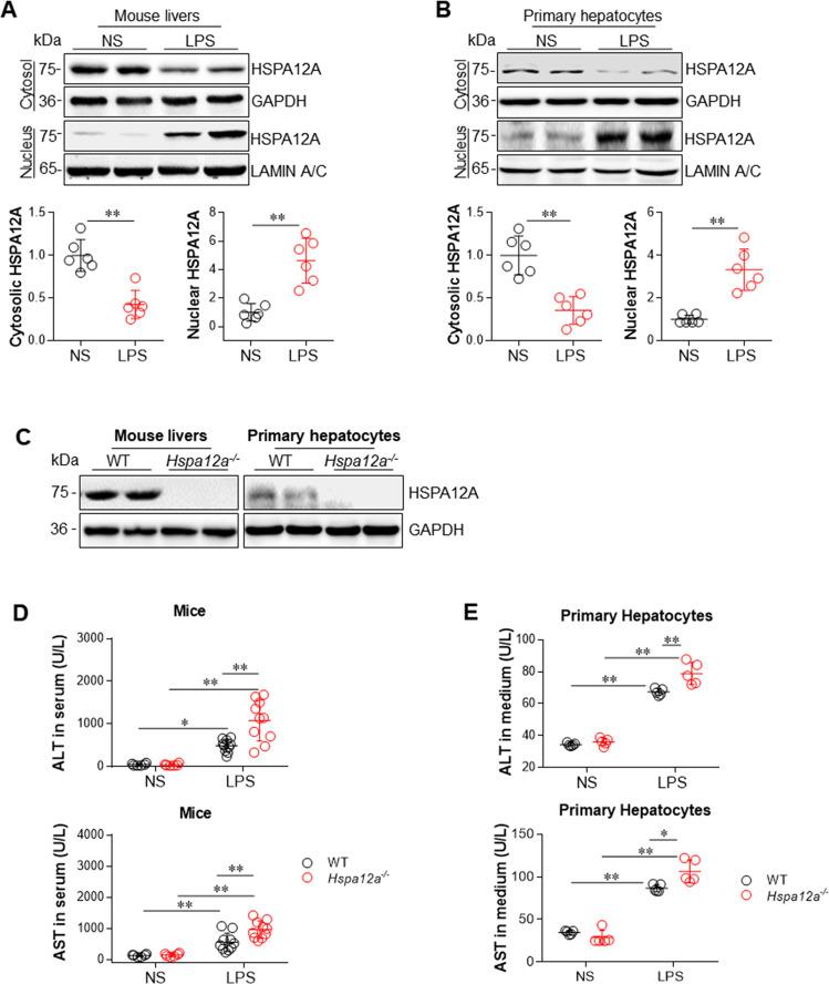
Liver dysfunction is strongly associated with poor survival of sepsis patients. Cytosolic lipopolysaccharide (LPS) sensing by Caspase-4/5/11 for pyroptosis activation is a major driver of the development of sepsis. Studies in macrophages and endothelial cells have demonstrated that LPS is inactivated by acyloxyacyl hydrolase (AOAH) and leading to desensitizing Caspase-4/5/11 to LPS. However, little is known about the cytosolic LPS-induced pyroptosis in hepatocytes during sepsis. Heat shock protein 12A (HSPA12A) is a novel member of the HSP70 family. Here, we report that LPS increased HSPA12A nuclear translocation in hepatocytes, while knockout of HSPA12A (Hspa12a) in mice promoted LPS-induced acute liver injury. We also noticed that the LPS-induced Caspase-11 activation and its cleavage of gasdermin D (GSDMD) to produce the membrane pore-forming GSDMD (markers of pyroptosis) were greater in livers of Hspa12a mice compared with its wild type controls. Loss- and gain-of-function studies showed that HSPA12A deficiency promoted, whereas HSPA12A overexpression inhibited, cytosolic LPS accumulation, Caspase-11 activation and GSDMD generation in primary hepatocytes following LPS incubation. Notably, LPS-induced AOAH expression was suppressed by HSPA12A deficiency, whereas AOAH overexpression reversed the HSPA12A deficiency-induced promotion of LPS-evoked and Caspase-11-mediated pyroptosis of hepatocytes. In-depth molecular analysis showed that HSPA12A interacted directly with peroxisome proliferator-activated receptor γ coactivator 1α (PGC-1α) and increased its nuclear translocation, thereby inducing AOAH expression for cytosolic LPS inactivation, which ultimately leading to inhibition of the Caspase-11 mediated pyroptosis of hepatocytes. Taken together, these findings revealed HSPA12A as a novel player against LPS-induced liver injury by inhibiting cytosolic LPS-induced hepatocyte pyroptosis via PGC-1α-mediated AOAH expression. Therefore, targeting hepatocyte HSPA12A represents a viable strategy for the management of liver injury in sepsis patients.

摘要

肝功能障碍与脓毒症患者的生存预后密切相关。细胞质中内毒素(LPS)被胱天蛋白酶-4/5/11 识别,从而激活细胞焦亡,这是脓毒症发展的主要驱动因素。在巨噬细胞和内皮细胞中的研究表明,LPS 被酰氧基酰基水解酶(AOAH)失活,从而使 Caspase-4/5/11 对 LPS 脱敏。然而,对于脓毒症期间肝细胞中细胞质 LPS 诱导的细胞焦亡知之甚少。热休克蛋白 12A(HSPA12A)是 HSP70 家族的一个新成员。在这里,我们报告 LPS 增加了肝细胞中 HSPA12A 的核易位,而在小鼠中敲除 HSPA12A(Hspa12a)则促进了 LPS 诱导的急性肝损伤。我们还注意到,与野生型对照相比,Hspa12a 小鼠肝脏中 LPS 诱导的 Caspase-11 激活及其对 Gasdermin D(GSDMD)的切割产生的膜孔形成 GSDMD(细胞焦亡的标志物)更大。缺失和功能获得研究表明,HSPA12A 缺乏促进,而 HSPA12A 过表达抑制,LPS 孵育后原代肝细胞中细胞质 LPS 积累、Caspase-11 激活和 GSDMD 生成。值得注意的是,LPS 诱导的 AOAH 表达受 HSPA12A 缺乏抑制,而过表达 AOAH 逆转了 HSPA12A 缺乏诱导的 LPS 诱导和 Caspase-11 介导的肝细胞焦亡。深入的分子分析表明,HSPA12A 直接与过氧化物酶体增殖物激活受体 γ 共激活因子 1α(PGC-1α)相互作用,增加其核易位,从而诱导 AOAH 表达,使细胞质 LPS 失活,最终抑制 Caspase-11 介导的肝细胞焦亡。总之,这些发现表明 HSPA12A 通过 PGC-1α 介导的 AOAH 表达抑制 LPS 诱导的肝细胞焦亡,从而成为一种新的对抗 LPS 诱导肝损伤的因子。因此,靶向肝细胞 HSPA12A 可能成为脓毒症患者肝损伤管理的一种可行策略。

https://cdn.ncbi.nlm.nih.gov/pmc/blobs/d06d/7429872/354ee5e79a7f/41418_2020_536_Fig8_HTML.jpg
https://cdn.ncbi.nlm.nih.gov/pmc/blobs/d06d/7429872/4a8d743fd178/41418_2020_536_Fig1_HTML.jpg
https://cdn.ncbi.nlm.nih.gov/pmc/blobs/d06d/7429872/e0ec55591082/41418_2020_536_Fig2_HTML.jpg
https://cdn.ncbi.nlm.nih.gov/pmc/blobs/d06d/7429872/4f0c404b705b/41418_2020_536_Fig3_HTML.jpg
https://cdn.ncbi.nlm.nih.gov/pmc/blobs/d06d/7429872/82dfec54db4e/41418_2020_536_Fig4_HTML.jpg
https://cdn.ncbi.nlm.nih.gov/pmc/blobs/d06d/7429872/06e845b21654/41418_2020_536_Fig5_HTML.jpg
https://cdn.ncbi.nlm.nih.gov/pmc/blobs/d06d/7429872/ecc8bee02001/41418_2020_536_Fig6_HTML.jpg
https://cdn.ncbi.nlm.nih.gov/pmc/blobs/d06d/7429872/e157d4760a88/41418_2020_536_Fig7_HTML.jpg
https://cdn.ncbi.nlm.nih.gov/pmc/blobs/d06d/7429872/354ee5e79a7f/41418_2020_536_Fig8_HTML.jpg
https://cdn.ncbi.nlm.nih.gov/pmc/blobs/d06d/7429872/4a8d743fd178/41418_2020_536_Fig1_HTML.jpg
https://cdn.ncbi.nlm.nih.gov/pmc/blobs/d06d/7429872/e0ec55591082/41418_2020_536_Fig2_HTML.jpg
https://cdn.ncbi.nlm.nih.gov/pmc/blobs/d06d/7429872/4f0c404b705b/41418_2020_536_Fig3_HTML.jpg
https://cdn.ncbi.nlm.nih.gov/pmc/blobs/d06d/7429872/82dfec54db4e/41418_2020_536_Fig4_HTML.jpg
https://cdn.ncbi.nlm.nih.gov/pmc/blobs/d06d/7429872/06e845b21654/41418_2020_536_Fig5_HTML.jpg
https://cdn.ncbi.nlm.nih.gov/pmc/blobs/d06d/7429872/ecc8bee02001/41418_2020_536_Fig6_HTML.jpg
https://cdn.ncbi.nlm.nih.gov/pmc/blobs/d06d/7429872/e157d4760a88/41418_2020_536_Fig7_HTML.jpg
https://cdn.ncbi.nlm.nih.gov/pmc/blobs/d06d/7429872/354ee5e79a7f/41418_2020_536_Fig8_HTML.jpg

相似文献

1
HSPA12A attenuates lipopolysaccharide-induced liver injury through inhibiting caspase-11-mediated hepatocyte pyroptosis via PGC-1α-dependent acyloxyacyl hydrolase expression.HSPA12A 通过依赖于 PGC-1α 的酰氧基酰基水解酶表达抑制 caspase-11 介导热激细胞焦亡减轻脂多糖诱导的肝损伤。
Cell Death Differ. 2020 Sep;27(9):2651-2667. doi: 10.1038/s41418-020-0536-x. Epub 2020 Apr 24.
2
Abscisic acid for acute respiratory distress syndrome therapy by suppressing alveolar macrophage pyroptosis via upregulating acyloxyacyl hydrolase expression.通过上调酰氧基酰基水解酶表达抑制肺泡巨噬细胞焦亡治疗急性呼吸窘迫综合征。
Eur J Pharmacol. 2024 Aug 15;977:176672. doi: 10.1016/j.ejphar.2024.176672. Epub 2024 Jun 5.
3
HSPA12A improves endothelial integrity to attenuate lung injury during endotoxemia through activating ERKs and Akt-dependent signaling.HSPA12A通过激活细胞外调节蛋白激酶(ERKs)和Akt依赖的信号传导来改善内皮完整性,从而减轻内毒素血症期间的肺损伤。
Int Immunopharmacol. 2021 Oct;99:107987. doi: 10.1016/j.intimp.2021.107987. Epub 2021 Jul 31.
4
Hepatocyte HSPA12A inhibits macrophage chemotaxis and activation to attenuate liver ischemia/reperfusion injury via suppressing glycolysis-mediated HMGB1 lactylation and secretion of hepatocytes.肝细胞热休克蛋白 12A 通过抑制糖酵解介导的高迁移率族蛋白 B1 乳酰化和肝细胞分泌来抑制巨噬细胞趋化和活化,从而减轻肝脏缺血/再灌注损伤。
Theranostics. 2023 Jul 3;13(11):3856-3871. doi: 10.7150/thno.82607. eCollection 2023.
5
cAMP metabolism controls caspase-11 inflammasome activation and pyroptosis in sepsis.cAMP 代谢控制脓毒症中 caspase-11 炎性小体的激活和细胞焦亡。
Sci Adv. 2019 May 22;5(5):eaav5562. doi: 10.1126/sciadv.aav5562. eCollection 2019 May.
6
Gasdermin D-mediated hepatocyte pyroptosis expands inflammatory responses that aggravate acute liver failure by upregulating monocyte chemotactic protein 1/CC chemokine receptor-2 to recruit macrophages.Gasdermin D 介导的肝细胞焦亡通过上调单核细胞趋化蛋白 1/CC 趋化因子受体-2 招募巨噬细胞来扩大炎症反应,从而加重急性肝衰竭。
World J Gastroenterol. 2019 Nov 28;25(44):6527-6540. doi: 10.3748/wjg.v25.i44.6527.
7
Protective Effect of Silibinin on Lipopolysaccharide-Induced Endotoxemia by Inhibiting Caspase-11-Dependent Cell Pyroptosis.水飞蓟宾通过抑制半胱天冬酶-11 依赖性细胞焦亡对脂多糖诱导的内毒素血症的保护作用。
Chin J Integr Med. 2024 Oct;30(10):917-926. doi: 10.1007/s11655-024-3656-1. Epub 2024 Mar 27.
8
HSPA12A Is a Novel Player in Nonalcoholic Steatohepatitis via Promoting Nuclear PKM2-Mediated M1 Macrophage Polarization.HSPA12A 通过促进核 PKM2 介导的 M1 巨噬细胞极化在非酒精性脂肪性肝炎中发挥新作用。
Diabetes. 2019 Feb;68(2):361-376. doi: 10.2337/db18-0035. Epub 2018 Nov 19.
9
LncRNA GAS5 inhibits miR-579-3p to activate SIRT1/PGC-1α/Nrf2 signaling pathway to reduce cell pyroptosis in sepsis-associated renal injury.长链非编码 RNA GAS5 通过抑制 miR-579-3p 激活 SIRT1/PGC-1α/Nrf2 信号通路减少脓毒症相关性肾损伤细胞焦亡。
Am J Physiol Cell Physiol. 2021 Jul 1;321(1):C117-C133. doi: 10.1152/ajpcell.00394.2020. Epub 2021 May 19.
10
LPS Induces Active HMGB1 Release From Hepatocytes Into Exosomes Through the Coordinated Activities of TLR4 and Caspase-11/GSDMD Signaling.脂多糖通过 TLR4 和 Caspase-11/GSDMD 信号通路的协调作用诱导肝细胞向胞外体中主动释放高迁移率族蛋白 B1。
Front Immunol. 2020 Apr 3;11:229. doi: 10.3389/fimmu.2020.00229. eCollection 2020.

引用本文的文献

1
Targeting Reactive Oxygen Species and Inflammation in Sepsis-Induced Liver Injury with Naturally Derived Superoxide Dismutase-Mimicking Carbon Dots.利用天然衍生的超氧化物歧化酶模拟碳点靶向脓毒症诱导的肝损伤中的活性氧和炎症
Biomater Res. 2025 Sep 5;29:0249. doi: 10.34133/bmr.0249. eCollection 2025.
2
Exosomes derived from human umbilical cord mesenchymal stem cells inhibit hepatocyte pyroptosis via miR-423-5p/ZBP1 in acute liver failure.人脐带间充质干细胞来源的外泌体通过miR-423-5p/ZBP1抑制急性肝衰竭中的肝细胞焦亡。
Hum Cell. 2025 Jul 4;38(5):124. doi: 10.1007/s13577-025-01248-1.
3
Andrographolide ameliorates sepsis-induced acute liver injury by attenuating endoplasmic reticulum stress through the FKBP1A-mediated NOTCH1/AK2 pathway.
穿心莲内酯通过FKBP1A介导的NOTCH1/AK2途径减轻内质网应激,从而改善脓毒症诱导的急性肝损伤。
Cell Biol Toxicol. 2025 Mar 7;41(1):56. doi: 10.1007/s10565-025-10007-9.
4
The role of programmed cell death in organ dysfunction induced by opportunistic pathogens.程序性细胞死亡在机会性病原体诱导的器官功能障碍中的作用。
Crit Care. 2025 Jan 24;29(1):43. doi: 10.1186/s13054-025-05278-x.
5
Regulation of lipid storage and inflammation in the liver by CEACAM1.癌胚抗原相关细胞黏附分子1(CEACAM1)对肝脏脂质储存和炎症的调节作用
Eur J Clin Invest. 2024 Dec;54 Suppl 2(Suppl 2):e14338. doi: 10.1111/eci.14338.
6
LCN2 depletion aggravates sepsis-induced liver injury by regulating PTGS2-dependent ferroptosis.LCN2 耗竭通过调节 PTGS2 依赖性铁死亡加重脓毒症诱导的肝损伤。
Int J Med Sci. 2024 Oct 21;21(14):2770-2780. doi: 10.7150/ijms.98246. eCollection 2024.
7
HSPA12A promotes c-Myc lactylation-mediated proliferation of tubular epithelial cells to facilitate renal functional recovery from kidney ischemia/reperfusion injury.HSPA12A 通过促进 c-Myc 乳酰化促进管状上皮细胞增殖,从而促进肾缺血/再灌注损伤后肾功能的恢复。
Cell Mol Life Sci. 2024 Sep 15;81(1):404. doi: 10.1007/s00018-024-05427-5.
8
Icaritin Exerts Anti-Cancer Effects through Modulating Pyroptosis and Immune Activities in Hepatocellular Carcinoma.淫羊藿素通过调节肝细胞癌中的细胞焦亡和免疫活性发挥抗癌作用。
Biomedicines. 2024 Aug 21;12(8):1917. doi: 10.3390/biomedicines12081917.
9
In search of epigenetic hallmarks of different tissues: an integrative omics study of horse liver, lung, and heart.探寻不同组织的表观遗传特征:马肝、肺和心脏的综合组学研究。
Mamm Genome. 2024 Dec;35(4):600-620. doi: 10.1007/s00335-024-10057-0. Epub 2024 Aug 14.
10
Linoleic Acid Alleviates Lipopolysaccharide Induced Acute Liver Injury via Activation of Nrf2.亚油酸通过激活 Nrf2 缓解脂多糖诱导的急性肝损伤。
Physiol Res. 2024 Jul 17;73(3):381-391. doi: 10.33549/physiolres.935201.