• 文献检索
  • 文档翻译
  • 深度研究
  • 学术资讯
  • Suppr Zotero 插件Zotero 插件
  • 邀请有礼
  • 套餐&价格
  • 历史记录
应用&插件
Suppr Zotero 插件Zotero 插件浏览器插件Mac 客户端Windows 客户端微信小程序
定价
高级版会员购买积分包购买API积分包
服务
文献检索文档翻译深度研究API 文档MCP 服务
关于我们
关于 Suppr公司介绍联系我们用户协议隐私条款
关注我们

Suppr 超能文献

核心技术专利:CN118964589B侵权必究
粤ICP备2023148730 号-1Suppr @ 2026

文献检索

告别复杂PubMed语法,用中文像聊天一样搜索,搜遍4000万医学文献。AI智能推荐,让科研检索更轻松。

立即免费搜索

文件翻译

保留排版,准确专业,支持PDF/Word/PPT等文件格式,支持 12+语言互译。

免费翻译文档

深度研究

AI帮你快速写综述,25分钟生成高质量综述,智能提取关键信息,辅助科研写作。

立即免费体验

长链非编码RNA LINC00346的沉默通过靶向微小RNA-148b抑制结直肠癌的肿瘤发生。

Silencing of Long Noncoding RNA LINC00346 Inhibits the Tumorigenesis of Colorectal Cancer Through Targeting MicroRNA-148b.

作者信息

Li Tao, Wang Benjun, Zhang Lianxiang, Cui Meng, Sun Bing

机构信息

Department of General Surgery, The First Affiliated Hospital of Shandong First Medical University, Jinan City, Shandong Province, 250014, People's Republic of China.

Department of Anorectal, Shandong Provincial Hospital of Traditional Chinese Medicine, Jinan City, Shandong Province 250014, People's Republic of China.

出版信息

Onco Targets Ther. 2020 Apr 17;13:3247-3257. doi: 10.2147/OTT.S242715. eCollection 2020.

DOI:10.2147/OTT.S242715
PMID:32368083
原文链接:https://pmc.ncbi.nlm.nih.gov/articles/PMC7173865/
Abstract

PURPOSE

This study was aimed to explore the regulatory effect of long noncoding RNA LINC00346 (LINC00346) on colorectal cancer (CRC) and the potential molecular mechanisms.

METHODS

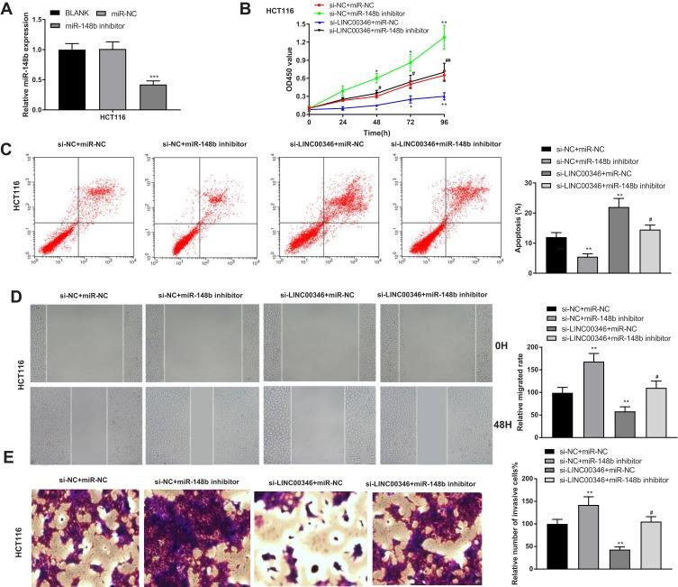
The expression of LINC00346 and microRNA-148b (miR-148b) in CRC tissues and cells was detected by qRT-PCR. LINC00346 was overexpressed and silenced in HT29 and HCT116 cells by the transfection of pcDNA-LINC00346 and si-LINC00346, respectively. The cell proliferation, migration, invasion, and apoptosis were analyzed by cell counting kit-8 (CCK-8), wound-healing, transwell, and flow cytometry assay, respectively. The targeting relationship between LINC00346 and miR-148b was predicted by TargetScan and determined by dual-luciferase reporter assay. A tumor xenograft model was established in mice to evaluate the tumor growth in vivo.

RESULTS

The expression of LINC00346 was up-regulated in CRC tissues and cells. The expression of LINC00346 was positively associated with the TNM stage, lymphoma metastasis and histological grade. Overexpression of LINC00346 promoted the proliferation, migration and invasion and inhibited the apoptosis of HT29 and HCT116 cells. MiR-148b was a target of LINC00346. Silencing of miR-148b reversed the anti-tumor effect of si-LINC00346 on CRC cells. Furthermore, silencing of LINC00346 inhibited the tumor growth in mice through up-regulating miR-148b.

CONCLUSION

Silencing of LINC00346 inhibited the proliferation, migration and invasion, and promoted the apoptosis of CRC cells through targeting miR-148b.

摘要

目的

本研究旨在探讨长链非编码RNA LINC00346(LINC00346)对结直肠癌(CRC)的调控作用及潜在分子机制。

方法

采用qRT-PCR检测CRC组织和细胞中LINC00346和微小RNA-148b(miR-148b)的表达。分别通过转染pcDNA-LINC00346和si-LINC00346在HT29和HCT116细胞中过表达和沉默LINC00346。分别采用细胞计数试剂盒-8(CCK-8)、伤口愈合、Transwell和流式细胞术分析检测细胞增殖、迁移、侵袭和凋亡情况。通过TargetScan预测LINC00346与miR-148b的靶向关系,并通过双荧光素酶报告基因检测进行确定。在小鼠中建立肿瘤异种移植模型以评估体内肿瘤生长情况。

结果

LINC00346在CRC组织和细胞中表达上调。LINC00346的表达与TNM分期、淋巴结转移和组织学分级呈正相关。LINC00346的过表达促进了HT29和HCT116细胞的增殖、迁移和侵袭,并抑制了其凋亡。miR-148b是LINC00346的靶标。miR-148b的沉默逆转了si-LINC00346对CRC细胞的抗肿瘤作用。此外,LINC00346的沉默通过上调miR-148b抑制了小鼠体内肿瘤的生长。

结论

LINC00346的沉默通过靶向miR-148b抑制了CRC细胞的增殖、迁移和侵袭,并促进了其凋亡。

https://cdn.ncbi.nlm.nih.gov/pmc/blobs/0bc4/7173865/2dd5e9ca10d1/OTT-13-3247-g0006.jpg
https://cdn.ncbi.nlm.nih.gov/pmc/blobs/0bc4/7173865/67a8f1e61351/OTT-13-3247-g0001.jpg
https://cdn.ncbi.nlm.nih.gov/pmc/blobs/0bc4/7173865/c788c8a29bdd/OTT-13-3247-g0002.jpg
https://cdn.ncbi.nlm.nih.gov/pmc/blobs/0bc4/7173865/0f34db627c99/OTT-13-3247-g0003.jpg
https://cdn.ncbi.nlm.nih.gov/pmc/blobs/0bc4/7173865/1c58a09f4cbc/OTT-13-3247-g0004.jpg
https://cdn.ncbi.nlm.nih.gov/pmc/blobs/0bc4/7173865/8adba34d8b44/OTT-13-3247-g0005.jpg
https://cdn.ncbi.nlm.nih.gov/pmc/blobs/0bc4/7173865/2dd5e9ca10d1/OTT-13-3247-g0006.jpg
https://cdn.ncbi.nlm.nih.gov/pmc/blobs/0bc4/7173865/67a8f1e61351/OTT-13-3247-g0001.jpg
https://cdn.ncbi.nlm.nih.gov/pmc/blobs/0bc4/7173865/c788c8a29bdd/OTT-13-3247-g0002.jpg
https://cdn.ncbi.nlm.nih.gov/pmc/blobs/0bc4/7173865/0f34db627c99/OTT-13-3247-g0003.jpg
https://cdn.ncbi.nlm.nih.gov/pmc/blobs/0bc4/7173865/1c58a09f4cbc/OTT-13-3247-g0004.jpg
https://cdn.ncbi.nlm.nih.gov/pmc/blobs/0bc4/7173865/8adba34d8b44/OTT-13-3247-g0005.jpg
https://cdn.ncbi.nlm.nih.gov/pmc/blobs/0bc4/7173865/2dd5e9ca10d1/OTT-13-3247-g0006.jpg

相似文献

1
Silencing of Long Noncoding RNA LINC00346 Inhibits the Tumorigenesis of Colorectal Cancer Through Targeting MicroRNA-148b.长链非编码RNA LINC00346的沉默通过靶向微小RNA-148b抑制结直肠癌的肿瘤发生。
Onco Targets Ther. 2020 Apr 17;13:3247-3257. doi: 10.2147/OTT.S242715. eCollection 2020.
2
Silencing of lncRNA LINC00346 Inhibits the Proliferation and Promotes the Apoptosis of Colorectal Cancer Cells Through Inhibiting JAK1/STAT3 Signaling.lncRNA LINC00346的沉默通过抑制JAK1/STAT3信号传导抑制结肠癌细胞的增殖并促进其凋亡。
Cancer Manag Res. 2020 Jun 16;12:4605-4614. doi: 10.2147/CMAR.S249491. eCollection 2020.
3
WBSCR22 Competes with Long Non-coding RNA Linc00346 for miR-509-5p Binding Site to Regulate Cancer Stem Cell Phenotypes of Colorectal Cancer.WBSCR22 通过与长链非编码 RNA Linc00346 竞争 miR-509-5p 结合位点调控结直肠癌肿瘤干细胞表型。
Biochem Genet. 2020 Jun;58(3):384-398. doi: 10.1007/s10528-020-09949-y. Epub 2020 Feb 1.
4
miR-148b-3p functions as a tumor suppressor in GISTs by directly targeting KIT.miR-148b-3p 通过直接靶向 KIT 在 GISTs 中发挥肿瘤抑制作用。
Cell Commun Signal. 2018 Apr 16;16(1):16. doi: 10.1186/s12964-018-0228-z.
5
LINC00346 accelerates the malignant progression of colorectal cancer via competitively binding to miRNA-101-5p/MMP9.LINC00346 通过竞争性结合 miRNA-101-5p/MMP9 加速结直肠癌的恶性进展。
Eur Rev Med Pharmacol Sci. 2020 Jun;24(12):6639-6646. doi: 10.26355/eurrev_202006_21650.
6
Long noncoding RNA SNHG14 accelerates cell proliferation, migration, invasion and suppresses apoptosis in colorectal cancer cells by targeting miR-944/KRAS axis through PI3K/AKT pathway.长链非编码 RNA SNHG14 通过 PI3K/AKT 通路靶向 miR-944/KRAS 轴促进结直肠癌细胞增殖、迁移、侵袭并抑制凋亡。
Eur Rev Med Pharmacol Sci. 2019 Nov;23(22):9871-9881. doi: 10.26355/eurrev_201911_19551.
7
MicorRNA-148b inhibits cell proliferation and facilitates cell apoptosis by regulating DNA Methyltransferase 1 in endometrial cancer.微小RNA-148b通过调节子宫内膜癌中的DNA甲基转移酶1来抑制细胞增殖并促进细胞凋亡。
Transl Cancer Res. 2020 Feb;9(2):1100-1112. doi: 10.21037/tcr.2019.12.79.
8
Long non-coding RNA LINC00346 regulates proliferation and apoptosis by targeting miR-128-3p/SZRD1 axis in glioma.长链非编码 RNA LINC00346 通过靶向 miR-128-3p/SZRD1 轴调控胶质瘤细胞的增殖和凋亡。
Eur Rev Med Pharmacol Sci. 2020 Sep;24(18):9581-9590. doi: 10.26355/eurrev_202009_23046.
9
LINC00665 affects the malignant biological behavior of ovarian cancer via the miR-148b-3p/KLF5.LINC00665 通过 miR-148b-3p/KLF5 影响卵巢癌的恶性生物学行为。
Syst Biol Reprod Med. 2022 Oct-Dec;68(5-6):370-383. doi: 10.1080/19396368.2022.2101961. Epub 2022 Aug 25.
10
Long non-coding RNA TP73-AS1 sponges miR-194 to promote colorectal cancer cell proliferation, migration and invasion via up-regulating TGFα.长链非编码 RNA TP73-AS1 通过海绵吸附 miR-194 促进结直肠癌细胞增殖、迁移和侵袭并上调 TGFα。
Cancer Biomark. 2018;23(1):145-156. doi: 10.3233/CBM-181503.

引用本文的文献

1
Integrated bioinformatics, network pharmacology, and artificial intelligence to predict the mechanism of celastrol against muscle atrophy caused by colorectal cancer.整合生物信息学、网络药理学和人工智能以预测雷公藤红素抗结直肠癌所致肌肉萎缩的机制
Front Genet. 2022 Nov 7;13:1012932. doi: 10.3389/fgene.2022.1012932. eCollection 2022.
2
Long Non-Coding RNA Functions as A Tumor Suppressor in Colorectal Cancer via Modulating The Pathway.长链非编码RNA通过调节该通路在结直肠癌中发挥肿瘤抑制作用。
Cell J. 2022 Nov 2;24(11):665-672. doi: 10.22074/cellj.2022.8036.
3
New Insights into LINC00346 and its Role in Disease.

本文引用的文献

1
Financial burden and quality of life among early-onset colorectal cancer survivors: A qualitative analysis.早发性结直肠癌幸存者的经济负担和生活质量:一项定性分析。
Health Expect. 2019 Oct;22(5):1050-1057. doi: 10.1111/hex.12919. Epub 2019 Jul 5.
2
Long non-coding RNA LINC00346 promotes pancreatic cancer growth and gemcitabine resistance by sponging miR-188-3p to derepress BRD4 expression.长非编码 RNA LINC00346 通过海绵吸附 miR-188-3p 来解除 BRD4 表达的抑制作用,从而促进胰腺癌的生长和吉西他滨耐药性。
J Exp Clin Cancer Res. 2019 Feb 6;38(1):60. doi: 10.1186/s13046-019-1055-9.
3
Antiangiogenic Therapy in Colorectal Cancer.
LINC00346的新见解及其在疾病中的作用。
Front Cell Dev Biol. 2022 Jan 13;9:819785. doi: 10.3389/fcell.2021.819785. eCollection 2021.
4
Noncoding RNAs Associated with Therapeutic Resistance in Pancreatic Cancer.与胰腺癌治疗耐药相关的非编码RNA
Biomedicines. 2021 Mar 7;9(3):263. doi: 10.3390/biomedicines9030263.
5
Long Non-Coding RNA LINC00239 Functions as a Competitive Endogenous RNA by Sponging microRNA-484 and Enhancing KLF12 Expression to Promote the Oncogenicity of Colorectal Cancer.长链非编码RNA LINC00239通过吸附微小RNA-484并增强KLF12表达发挥竞争性内源性RNA的作用,从而促进结直肠癌的致癌性。
Onco Targets Ther. 2020 Nov 23;13:12067-12081. doi: 10.2147/OTT.S278582. eCollection 2020.
结直肠癌的抗血管生成治疗
Cancer J. 2018 Jul/Aug;24(4):165-170. doi: 10.1097/PPO.0000000000000328.
4
LncRNA FTX sponges miR-215 and inhibits phosphorylation of vimentin for promoting colorectal cancer progression.长链非编码 RNA FTX 通过海绵吸附 miR-215 并抑制波形蛋白的磷酸化来促进结直肠癌的进展。
Gene Ther. 2018 Aug;25(5):321-330. doi: 10.1038/s41434-018-0026-7. Epub 2018 Jun 20.
5
Emerging roles of long non-coding RNA in cancer.长非编码 RNA 在癌症中的新兴作用。
Cancer Sci. 2018 Jul;109(7):2093-2100. doi: 10.1111/cas.13642. Epub 2018 Jun 28.
6
Long noncoding RNA DANCR promotes colorectal cancer proliferation and metastasis via miR-577 sponging.长链非编码 RNA DANCR 通过海绵吸附 miR-577 促进结直肠癌的增殖和转移。
Exp Mol Med. 2018 May 1;50(5):1-17. doi: 10.1038/s12276-018-0082-5.
7
miR-148b-3p inhibits gastric cancer metastasis by inhibiting the Dock6/Rac1/Cdc42 axis.miR-148b-3p 通过抑制 Dock6/Rac1/Cdc42 轴抑制胃癌转移。
J Exp Clin Cancer Res. 2018 Mar 27;37(1):71. doi: 10.1186/s13046-018-0729-z.
8
lncRNA NORAD Contributes to Colorectal Cancer Progression by Inhibition of miR-202-5p.长链非编码RNA NORAD通过抑制miR-202-5p促进结直肠癌进展。
Oncol Res. 2018 Oct 17;26(9):1411-1418. doi: 10.3727/096504018X15190844870055. Epub 2018 Feb 22.
9
Up-regulation of LINC00346 inhibits proliferation of non-small cell lung cancer cells through mediating JAK-STAT3 signaling pathway.上调 LINC00346 通过介导 JAK-STAT3 信号通路抑制非小细胞肺癌细胞的增殖。
Eur Rev Med Pharmacol Sci. 2017 Nov;21(22):5135-5142. doi: 10.26355/eurrev_201711_13830.
10
Long noncoding RNA linc00346 promotes the malignant phenotypes of bladder cancer.长链非编码RNA linc00346促进膀胱癌的恶性表型。
Biochem Biophys Res Commun. 2017 Sep 9;491(1):79-84. doi: 10.1016/j.bbrc.2017.07.045. Epub 2017 Jul 11.