• 文献检索
  • 文档翻译
  • 深度研究
  • 学术资讯
  • Suppr Zotero 插件Zotero 插件
  • 邀请有礼
  • 套餐&价格
  • 历史记录
应用&插件
Suppr Zotero 插件Zotero 插件浏览器插件Mac 客户端Windows 客户端微信小程序
定价
高级版会员购买积分包购买API积分包
服务
文献检索文档翻译深度研究API 文档MCP 服务
关于我们
关于 Suppr公司介绍联系我们用户协议隐私条款
关注我们

Suppr 超能文献

核心技术专利:CN118964589B侵权必究
粤ICP备2023148730 号-1Suppr @ 2026

文献检索

告别复杂PubMed语法,用中文像聊天一样搜索,搜遍4000万医学文献。AI智能推荐,让科研检索更轻松。

立即免费搜索

文件翻译

保留排版,准确专业,支持PDF/Word/PPT等文件格式,支持 12+语言互译。

免费翻译文档

深度研究

AI帮你快速写综述,25分钟生成高质量综述,智能提取关键信息,辅助科研写作。

立即免费体验

CD56CD16自然杀伤细胞作为非常规细胞毒性介质的新希望:对慢性疾病的适应性

A New Hope for CD56CD16 NK Cells as Unconventional Cytotoxic Mediators: An Adaptation to Chronic Diseases.

作者信息

Forconi Catherine S, Oduor Cliff I, Oluoch Peter O, Ong'echa John M, Münz Christian, Bailey Jeffrey A, Moormann Ann M

机构信息

Division of Infectious Diseases, Department of Medicine, University of Massachusetts, Worcester, MA, United States.

Department of Pathology and Laboratory Medicine, Warren Alpert Medical School, Brown University, Providence, RI, United States.

出版信息

Front Cell Infect Microbiol. 2020 Apr 21;10:162. doi: 10.3389/fcimb.2020.00162. eCollection 2020.

DOI:10.3389/fcimb.2020.00162
PMID:32373555
原文链接:https://pmc.ncbi.nlm.nih.gov/articles/PMC7186373/
Abstract

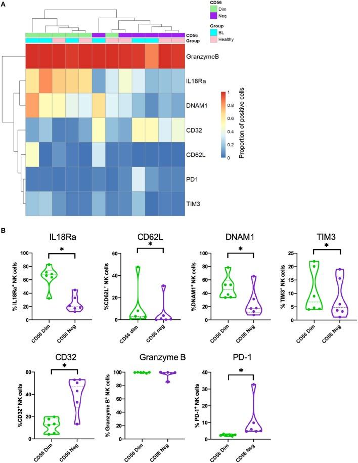
Natural Killer (NK) cells play an essential role in antiviral and anti-tumoral immune responses. In peripheral blood, NK cells are commonly classified into two major subsets: CD56CD16 and CD56CD16 despite the characterization of a CD56CD16 subset 25 years ago. Since then, several studies have described the prevalence of an CD56CD16 NK cell subset in viral non-controllers as the basis for their NK cell dysfunction. However, the mechanistic basis for their cytotoxic impairment is unclear. Recently, using a strict flow cytometry gating strategy to exclude monocytes, we reported an accumulation of CD56CD16 NK cells in malaria-exposed children and pediatric cancer patients diagnosed with endemic Burkitt lymphoma (eBL). Here, we use live-sorted cells, histological staining, bulk RNA-sequencing and flow cytometry to confirm that this CD56CD16 NK cell subset has the same morphological features as the other NK cell subsets and a similar transcriptional profile compared to CD56CD16 NK cells with only 120 genes differentially expressed (fold change of 1.5, < 0.01 and FDR<0.05) out of 9235 transcripts. CD56CD16 NK cells have a distinct profile with significantly higher expression of (perforin 2), (CD16b), , and (CD32A and B) as well as , and (PD-1), whereas Interleukin 18 (IL18) receptor genes ( and ), cytotoxic genes such as (NKp80) and (NKp46), and inhibitory (TIM-3) are significantly down-regulated compared to CD56CD16 NK cells. Together, these data confirm that CD56CD16 cells are legitimate NK cells, yet their transcriptional and protein expression profiles suggest their cytotoxic potential is mediated by pathways reliant on antibodies such as antibody-dependent cell cytotoxicity (ADCC), antibody-dependent respiratory burst (ADRB), and enhanced by complement receptor 3 (CR3) and FAS/FASL interaction. Our findings support the premise that chronic diseases induce NK cell modifications that circumvent proinflammatory mediators involved in direct cytotoxicity. Therefore, individuals with such altered NK cell profiles may respond differently to NK-mediated immunotherapies, infections or vaccines depending on which cytotoxic mechanisms are being engaged.

摘要

自然杀伤(NK)细胞在抗病毒和抗肿瘤免疫反应中发挥着重要作用。在外周血中,尽管25年前就已鉴定出CD56dimCD16bright亚群,但NK细胞通常被分为两个主要亚群:CD56brightCD16dim和CD56dimCD16bright。从那时起,多项研究描述了病毒无控制者中CD56dimCD16bright NK细胞亚群的普遍性,作为其NK细胞功能障碍的基础。然而,其细胞毒性受损的机制基础尚不清楚。最近,我们使用严格的流式细胞术门控策略排除单核细胞,报告了在暴露于疟疾的儿童和诊断为地方性伯基特淋巴瘤(eBL)的儿科癌症患者中CD56dimCD16bright NK细胞的积累。在这里,我们使用活分选细胞、组织学染色、批量RNA测序和流式细胞术来确认,与仅9235个转录本中有120个基因差异表达(倍数变化为1.5,P<0.01且FDR<0.05)的CD56brightCD16dim NK细胞相比,这个CD56dimCD16bright NK细胞亚群具有与其他NK细胞亚群相同的形态特征和相似的转录谱。CD56dimCD16bright NK细胞具有独特的特征,穿孔素2、CD16b、颗粒酶A、颗粒酶B以及CD32A和B、程序性死亡蛋白1(PD-1)的表达显著更高,而白细胞介素18(IL18)受体基因(IL18Rα和IL18Rβ)、细胞毒性基因如自然杀伤细胞激活蛋白80(NKp80)和自然杀伤细胞表面抗原46(NKp46)以及抑制性T细胞免疫球蛋白黏蛋白3(TIM-3)与CD56brightCD16dim NK细胞相比显著下调。总之,这些数据证实CD56dimCD16bright细胞是真正的NK细胞,但其转录和蛋白质表达谱表明其细胞毒性潜力是由依赖抗体的途径介导的,如抗体依赖性细胞毒性(ADCC)、抗体依赖性呼吸爆发(ADRB),并通过补体受体3(CR3)和FAS/FASL相互作用增强。我们的研究结果支持这样一个前提,即慢性疾病会诱导NK细胞发生改变,从而规避参与直接细胞毒性的促炎介质。因此,具有这种改变的NK细胞谱的个体可能对NK介导的免疫疗法、感染或疫苗有不同的反应,这取决于所涉及的细胞毒性机制。

https://cdn.ncbi.nlm.nih.gov/pmc/blobs/c6e5/7186373/5129c7acfde4/fcimb-10-00162-g0005.jpg
https://cdn.ncbi.nlm.nih.gov/pmc/blobs/c6e5/7186373/0ab9f9f4d9ee/fcimb-10-00162-g0001.jpg
https://cdn.ncbi.nlm.nih.gov/pmc/blobs/c6e5/7186373/dc5cb54a0384/fcimb-10-00162-g0002.jpg
https://cdn.ncbi.nlm.nih.gov/pmc/blobs/c6e5/7186373/b6c652e451b7/fcimb-10-00162-g0003.jpg
https://cdn.ncbi.nlm.nih.gov/pmc/blobs/c6e5/7186373/ea45c6597c1c/fcimb-10-00162-g0004.jpg
https://cdn.ncbi.nlm.nih.gov/pmc/blobs/c6e5/7186373/5129c7acfde4/fcimb-10-00162-g0005.jpg
https://cdn.ncbi.nlm.nih.gov/pmc/blobs/c6e5/7186373/0ab9f9f4d9ee/fcimb-10-00162-g0001.jpg
https://cdn.ncbi.nlm.nih.gov/pmc/blobs/c6e5/7186373/dc5cb54a0384/fcimb-10-00162-g0002.jpg
https://cdn.ncbi.nlm.nih.gov/pmc/blobs/c6e5/7186373/b6c652e451b7/fcimb-10-00162-g0003.jpg
https://cdn.ncbi.nlm.nih.gov/pmc/blobs/c6e5/7186373/ea45c6597c1c/fcimb-10-00162-g0004.jpg
https://cdn.ncbi.nlm.nih.gov/pmc/blobs/c6e5/7186373/5129c7acfde4/fcimb-10-00162-g0005.jpg

相似文献

1
A New Hope for CD56CD16 NK Cells as Unconventional Cytotoxic Mediators: An Adaptation to Chronic Diseases.CD56CD16自然杀伤细胞作为非常规细胞毒性介质的新希望:对慢性疾病的适应性
Front Cell Infect Microbiol. 2020 Apr 21;10:162. doi: 10.3389/fcimb.2020.00162. eCollection 2020.
2
Poorly cytotoxic terminally differentiated CD56CD16 NK cells accumulate in Kenyan children with Burkitt lymphomas.在肯尼亚患有伯基特淋巴瘤的儿童中,细胞毒性差的终末分化 CD56CD16 NK 细胞积累。
Blood Adv. 2018 May 22;2(10):1101-1114. doi: 10.1182/bloodadvances.2017015404.
3
The early expansion of anergic NKG2A/CD56/CD16 natural killer represents a therapeutic target in haploidentical hematopoietic stem cell transplantation.耗竭型 NKG2A/CD56/CD16 自然杀伤细胞的早期扩增是单倍体造血干细胞移植治疗的靶点。
Haematologica. 2018 Aug;103(8):1390-1402. doi: 10.3324/haematol.2017.186619. Epub 2018 Apr 26.
4
CD56 CD16 Natural Killer Cell Profiling in Melanoma Patients Receiving a Cancer Vaccine and Interferon-α.CD56 CD16 自然杀伤细胞表型分析在接受癌症疫苗和干扰素-α治疗的黑色素瘤患者中的应用。
Front Immunol. 2019 Jan 29;10:14. doi: 10.3389/fimmu.2019.00014. eCollection 2019.
5
Human peripheral blood DNAM-1 NK cells are a terminally differentiated subset with limited effector functions.人类外周血 DNAM-1 NK 细胞是终末分化的亚群,具有有限的效应功能。
Blood Adv. 2019 Jun 11;3(11):1681-1694. doi: 10.1182/bloodadvances.2018030676.
6
A CD8α(-) subpopulation of macaque circulatory natural killer cells can mediate both antibody-dependent and antibody-independent cytotoxic activities.猕猴循环自然杀伤细胞的 CD8α(-)亚群可介导抗体依赖和非依赖的细胞毒性活性。
Immunology. 2011 Nov;134(3):326-40. doi: 10.1111/j.1365-2567.2011.03493.x.
7
NK cells and the profile of inflammatory cytokines in the peripheral blood of patients with advanced carcinomas.NK 细胞和晚期癌症患者外周血中炎症细胞因子的特征。
Cytokine. 2024 Feb;174:156455. doi: 10.1016/j.cyto.2023.156455. Epub 2023 Dec 2.
8
Toll-like receptor 8 agonists improve NK-cell function primarily targeting CD56CD16 subset.Toll 样受体 8 激动剂主要通过靶向 CD56CD16 亚群改善 NK 细胞功能。
J Immunother Cancer. 2022 Jan;10(1). doi: 10.1136/jitc-2021-003385.
9
Natural Killer Cells Generated From Human Induced Pluripotent Stem Cells Mature to CD56CD16NKp80 and Express KIR2DL2/DL3 and KIR3DL1.由人诱导多能干细胞生成的自然杀伤细胞成熟为 CD56CD16NKp80,并表达 KIR2DL2/DL3 和 KIR3DL1。
Front Immunol. 2021 May 4;12:640672. doi: 10.3389/fimmu.2021.640672. eCollection 2021.
10
CD14, CD16 and HLA-DR reliably identifies human monocytes and their subsets in the context of pathologically reduced HLA-DR expression by CD14(hi) /CD16(neg) monocytes: Expansion of CD14(hi) /CD16(pos) and contraction of CD14(lo) /CD16(pos) monocytes in acute liver failure.CD14、CD16 和 HLA-DR 可可靠地区分人单核细胞及其亚群,在 CD14(hi)/CD16(neg)单核细胞 HLA-DR 表达病理性降低的情况下:急性肝衰竭中 CD14(hi)/CD16(pos)单核细胞的扩增和 CD14(lo)/CD16(pos)单核细胞的收缩。
Cytometry A. 2012 Oct;81(10):823-34. doi: 10.1002/cyto.a.22104. Epub 2012 Jul 26.

引用本文的文献

1
Exhausted natural killer cells in adult IgA vasculitis.成人IgA血管炎中耗竭的自然杀伤细胞。
Arthritis Res Ther. 2025 Apr 23;27(1):95. doi: 10.1186/s13075-025-03559-y.
2
Comparison of nanopore with illumina whole genome assemblies of the Epstein-Barr virus in Burkitt lymphoma.纳米孔测序与Illumina测序技术对伯基特淋巴瘤中爱泼斯坦-巴尔病毒全基因组组装结果的比较。
Sci Rep. 2025 Mar 31;15(1):10970. doi: 10.1038/s41598-025-94737-0.
3
CD56 CD16 cells represent a distinct mature NK cell subset with altered phenotype and are associated with adverse clinical outcome upon expansion in AML.

本文引用的文献

1
Defining 'T cell exhaustion'.定义“T 细胞耗竭”。
Nat Rev Immunol. 2019 Nov;19(11):665-674. doi: 10.1038/s41577-019-0221-9. Epub 2019 Sep 30.
2
LILRB1 Blockade Enhances Bispecific T Cell Engager Antibody-Induced Tumor Cell Killing by Effector CD8 T Cells.LILRB1 阻断增强效应 CD8 T 细胞介导的双特异性 T 细胞接合器抗体诱导的肿瘤细胞杀伤。
J Immunol. 2019 Aug 15;203(4):1076-1087. doi: 10.4049/jimmunol.1801472. Epub 2019 Jun 28.
3
g:Profiler: a web server for functional enrichment analysis and conversions of gene lists (2019 update).
CD56 CD16细胞代表一种具有改变表型的独特成熟自然杀伤细胞亚群,并且在急性髓系白血病中扩增时与不良临床结局相关。
Front Immunol. 2025 Jan 10;15:1487792. doi: 10.3389/fimmu.2024.1487792. eCollection 2024.
4
Age-associated alterations in immune and inflammatory responses in captive olive baboons ().圈养橄榄狒狒免疫和炎症反应中的年龄相关变化()。 (注:原文括号部分内容缺失,翻译只能到此程度)
Front Aging. 2025 Jan 6;5:1511370. doi: 10.3389/fragi.2024.1511370. eCollection 2024.
5
In utero human cytomegalovirus infection expands NK-like FcγRIII+CD8+ T cells that mediate Fc antibody functions.子宫内人巨细胞病毒感染可扩增介导Fc抗体功能的NK样FcγRIII⁺CD8⁺T细胞。
J Clin Invest. 2024 Nov 12;135(1):e181342. doi: 10.1172/JCI181342.
6
Natural killer cell antibody-dependent cellular cytotoxicity to is impacted by cellular phenotypes, erythrocyte polymorphisms, parasite diversity and intensity of transmission.自然杀伤细胞对[具体对象未明确]的抗体依赖性细胞毒性受细胞表型、红细胞多态性、寄生虫多样性和传播强度的影响。
Clin Transl Immunology. 2024 Nov 1;13(11):e70005. doi: 10.1002/cti2.70005. eCollection 2024.
7
Characterization model of the post COVID-19 condition based on immunological, biochemical, and cytokine markers.基于免疫、生化和细胞因子标志物的新冠后状况特征模型
iScience. 2024 Aug 30;27(9):110839. doi: 10.1016/j.isci.2024.110839. eCollection 2024 Sep 20.
8
Sustained HIV remission after allogeneic hematopoietic stem cell transplantation with wild-type CCR5 donor cells.使用野生型CCR5供体细胞进行异基因造血干细胞移植后实现持续的HIV缓解。
Nat Med. 2024 Dec;30(12):3544-3554. doi: 10.1038/s41591-024-03277-z. Epub 2024 Sep 2.
9
A novel NKp80-based strategy for universal identification of normal, reactive and tumor/clonal natural killer-cells in blood.一种基于 NKp80 的新型策略,用于在血液中普遍识别正常、反应性和肿瘤/克隆自然杀伤细胞。
Front Immunol. 2024 Jul 8;15:1423689. doi: 10.3389/fimmu.2024.1423689. eCollection 2024.
10
PAGER-scFGA: unveiling cell functions and molecular mechanisms in cell trajectories through single-cell functional genomics analysis.PAGER-scFGA:通过单细胞功能基因组学分析揭示细胞轨迹中的细胞功能和分子机制。
Front Bioinform. 2024 Apr 16;4:1336135. doi: 10.3389/fbinf.2024.1336135. eCollection 2024.
g:Profiler:一个用于功能富集分析和基因列表转换的网络服务器(2019 更新)。
Nucleic Acids Res. 2019 Jul 2;47(W1):W191-W198. doi: 10.1093/nar/gkz369.
4
Adaptive NK cells in people exposed to correlate with protection from malaria.在接触过疟原虫的人群中,适应性 NK 细胞与疟疾的保护作用相关。
J Exp Med. 2019 Jun 3;216(6):1280-1290. doi: 10.1084/jem.20181681. Epub 2019 Apr 12.
5
Immune effector mechanisms in malaria: An update focusing on human immunity.疟疾中的免疫效应机制:聚焦人类免疫的更新。
Parasite Immunol. 2019 Aug;41(8):e12628. doi: 10.1111/pim.12628. Epub 2019 May 9.
6
FcγRIIIb Restricts Antibody-Dependent Destruction of Cancer Cells by Human Neutrophils.FcγRIIIb 限制人中性粒细胞通过抗体依赖性方式破坏癌细胞。
Front Immunol. 2019 Jan 30;9:3124. doi: 10.3389/fimmu.2018.03124. eCollection 2018.
7
CD56-negative NK cells with impaired effector function expand in CMV and EBV co-infected healthy donors with age.随着年龄增长,在巨细胞病毒(CMV)和EB病毒(EBV)共同感染的健康供体中,效应功能受损的CD56阴性自然杀伤细胞会扩增。
Aging (Albany NY). 2019 Jan 27;11(2):724-740. doi: 10.18632/aging.101774.
8
CD8 T Cell Exhaustion During Chronic Viral Infection and Cancer.慢性病毒感染和癌症中的 CD8 T 细胞耗竭。
Annu Rev Immunol. 2019 Apr 26;37:457-495. doi: 10.1146/annurev-immunol-041015-055318. Epub 2019 Jan 24.
9
Structural Immunology of Complement Receptors 3 and 4.补体受体 3 和 4 的结构免疫学
Front Immunol. 2018 Nov 26;9:2716. doi: 10.3389/fimmu.2018.02716. eCollection 2018.
10
RAB11FIP5 Expression and Altered Natural Killer Cell Function Are Associated with Induction of HIV Broadly Neutralizing Antibody Responses.RAB11FIP5 的表达和自然杀伤细胞功能的改变与 HIV 广谱中和抗体反应的诱导有关。
Cell. 2018 Oct 4;175(2):387-399.e17. doi: 10.1016/j.cell.2018.08.064. Epub 2018 Sep 27.