• 文献检索
  • 文档翻译
  • 深度研究
  • 学术资讯
  • Suppr Zotero 插件Zotero 插件
  • 邀请有礼
  • 套餐&价格
  • 历史记录
应用&插件
Suppr Zotero 插件Zotero 插件浏览器插件Mac 客户端Windows 客户端微信小程序
定价
高级版会员购买积分包购买API积分包
服务
文献检索文档翻译深度研究API 文档MCP 服务
关于我们
关于 Suppr公司介绍联系我们用户协议隐私条款
关注我们

Suppr 超能文献

核心技术专利:CN118964589B侵权必究
粤ICP备2023148730 号-1Suppr @ 2026

文献检索

告别复杂PubMed语法,用中文像聊天一样搜索,搜遍4000万医学文献。AI智能推荐,让科研检索更轻松。

立即免费搜索

文件翻译

保留排版,准确专业,支持PDF/Word/PPT等文件格式,支持 12+语言互译。

免费翻译文档

深度研究

AI帮你快速写综述,25分钟生成高质量综述,智能提取关键信息,辅助科研写作。

立即免费体验

低温可独立于内源乙烯调节柠檬果实的自然脱绿。

Low temperature modulates natural peel degreening in lemon fruit independently of endogenous ethylene.

机构信息

Graduate School of Environmental and Life Science, Okayama University, Okayama, Japan.

Institute of Plant Science and Resources, Okayama University, Kurashiki, Japan.

出版信息

J Exp Bot. 2020 Aug 6;71(16):4778-4796. doi: 10.1093/jxb/eraa206.

DOI:10.1093/jxb/eraa206
PMID:32374848
原文链接:https://pmc.ncbi.nlm.nih.gov/articles/PMC7410192/
Abstract

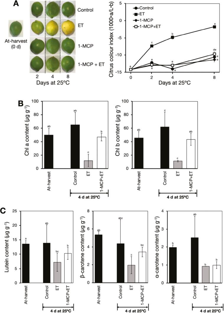
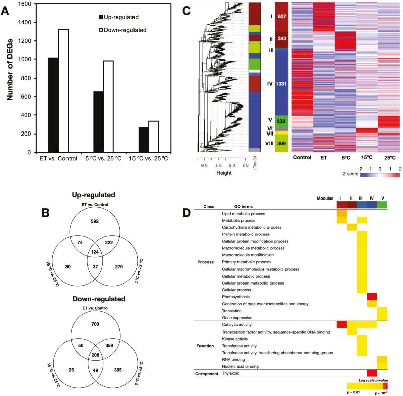
Peel degreening is an important aspect of fruit ripening in many citrus fruit, and previous studies have shown that it can be advanced by ethylene treatment or by low-temperature storage. However, the important regulators and pathways involved in natural peel degreening remain largely unknown. To determine how natural peel degreening is regulated in lemon fruit (Citrus limon), we studied transcriptome and physiochemical changes in the flavedo in response to ethylene treatment and low temperatures. Treatment with ethylene induced rapid peel degreening, which was strongly inhibited by the ethylene antagonist, 1-methylcyclopropene (1-MCP). Compared with 25 ºC, moderately low storage temperatures of 5-20 °C also triggered peel degreening. Surprisingly, repeated 1-MCP treatments failed to inhibit the peel degreening induced by low temperature. Transcriptome analysis revealed that low temperature and ethylene independently regulated genes associated with chlorophyll degradation, carotenoid metabolism, photosystem proteins, phytohormone biosynthesis and signalling, and transcription factors. Peel degreening of fruit on trees occurred in association with drops in ambient temperature, and it coincided with the differential expression of low temperature-regulated genes. In contrast, genes that were uniquely regulated by ethylene showed no significant expression changes during on-tree peel degreening. Based on these findings, we hypothesize that low temperature plays a prominent role in regulating natural peel degreening independently of ethylene in citrus fruit.

摘要

peel 脱绿是许多柑橘果实成熟过程中的一个重要方面,先前的研究表明,乙烯处理或低温贮藏可以促进其脱绿。然而,天然果皮脱绿的重要调节因子和途径在很大程度上仍然未知。为了确定柠檬果实(Citrus limon)中天然果皮脱绿是如何被调控的,我们研究了果皮黄化过程中转录组和生理化学变化对乙烯处理和低温的响应。乙烯处理可诱导果皮快速脱绿,而乙烯拮抗剂 1-甲基环丙烯(1-MCP)强烈抑制其脱绿。与 25℃相比,适度低温(5-20℃)储存也可引发果皮脱绿。令人惊讶的是,重复 1-MCP 处理未能抑制低温诱导的果皮脱绿。转录组分析表明,低温和乙烯独立调控与叶绿素降解、类胡萝卜素代谢、光系统蛋白、植物激素生物合成和信号转导以及转录因子相关的基因。树上果实的果皮脱绿与环境温度下降有关,并且与低温调控基因的差异表达相吻合。相比之下,乙烯特有的基因在树上果皮脱绿过程中没有明显的表达变化。基于这些发现,我们假设低温在柑橘果实中独立于乙烯在调控天然果皮脱绿方面发挥着重要作用。

https://cdn.ncbi.nlm.nih.gov/pmc/blobs/0d83/7410192/92a0b08319d5/eraa206f0010.jpg
https://cdn.ncbi.nlm.nih.gov/pmc/blobs/0d83/7410192/7d37c6bc55c9/eraa206f0001.jpg
https://cdn.ncbi.nlm.nih.gov/pmc/blobs/0d83/7410192/783006bdf4c8/eraa206f0002.jpg
https://cdn.ncbi.nlm.nih.gov/pmc/blobs/0d83/7410192/163cb4fcb3a7/eraa206f0003.jpg
https://cdn.ncbi.nlm.nih.gov/pmc/blobs/0d83/7410192/cc8034c5a6dd/eraa206f0004.jpg
https://cdn.ncbi.nlm.nih.gov/pmc/blobs/0d83/7410192/42b82a7f5f80/eraa206f0005.jpg
https://cdn.ncbi.nlm.nih.gov/pmc/blobs/0d83/7410192/5e3f61fa9ec3/eraa206f0006.jpg
https://cdn.ncbi.nlm.nih.gov/pmc/blobs/0d83/7410192/6ce845b89669/eraa206f0007.jpg
https://cdn.ncbi.nlm.nih.gov/pmc/blobs/0d83/7410192/7ead4d3b6cf0/eraa206f0008.jpg
https://cdn.ncbi.nlm.nih.gov/pmc/blobs/0d83/7410192/676eb095c275/eraa206f0009.jpg
https://cdn.ncbi.nlm.nih.gov/pmc/blobs/0d83/7410192/92a0b08319d5/eraa206f0010.jpg
https://cdn.ncbi.nlm.nih.gov/pmc/blobs/0d83/7410192/7d37c6bc55c9/eraa206f0001.jpg
https://cdn.ncbi.nlm.nih.gov/pmc/blobs/0d83/7410192/783006bdf4c8/eraa206f0002.jpg
https://cdn.ncbi.nlm.nih.gov/pmc/blobs/0d83/7410192/163cb4fcb3a7/eraa206f0003.jpg
https://cdn.ncbi.nlm.nih.gov/pmc/blobs/0d83/7410192/cc8034c5a6dd/eraa206f0004.jpg
https://cdn.ncbi.nlm.nih.gov/pmc/blobs/0d83/7410192/42b82a7f5f80/eraa206f0005.jpg
https://cdn.ncbi.nlm.nih.gov/pmc/blobs/0d83/7410192/5e3f61fa9ec3/eraa206f0006.jpg
https://cdn.ncbi.nlm.nih.gov/pmc/blobs/0d83/7410192/6ce845b89669/eraa206f0007.jpg
https://cdn.ncbi.nlm.nih.gov/pmc/blobs/0d83/7410192/7ead4d3b6cf0/eraa206f0008.jpg
https://cdn.ncbi.nlm.nih.gov/pmc/blobs/0d83/7410192/676eb095c275/eraa206f0009.jpg
https://cdn.ncbi.nlm.nih.gov/pmc/blobs/0d83/7410192/92a0b08319d5/eraa206f0010.jpg

相似文献

1
Low temperature modulates natural peel degreening in lemon fruit independently of endogenous ethylene.低温可独立于内源乙烯调节柠檬果实的自然脱绿。
J Exp Bot. 2020 Aug 6;71(16):4778-4796. doi: 10.1093/jxb/eraa206.
2
Examining the Role of Low Temperature in Satsuma Mandarin Fruit Peel Degreening Comparative Physiological and Transcriptomic Analysis.研究低温在温州蜜柑果皮褪绿中的作用 比较生理和转录组分析
Front Plant Sci. 2022 Jul 13;13:918226. doi: 10.3389/fpls.2022.918226. eCollection 2022.
3
Altered sensitivity to ethylene in 'Tardivo', a late-ripening mutant of Clementine mandarin.克里曼丁橘晚熟突变体‘塔尔迪沃’对乙烯的敏感性改变
Physiol Plant. 2014 Aug;151(4):507-21. doi: 10.1111/ppl.12133. Epub 2013 Dec 29.
4
Involvement of an ethylene response factor in chlorophyll degradation during citrus fruit degreening.乙烯响应因子参与柑橘果实褪绿过程中的叶绿素降解
Plant J. 2016 Jun;86(5):403-12. doi: 10.1111/tpj.13178.
5
Effects of 1-methylcyclopropene (1-MCP) on the expression of genes involved in the chlorophyll degradation pathway of apple fruit during storage.1-甲基环丙烯(1-MCP)对苹果果实贮藏过程中叶绿素降解途径相关基因表达的影响。
Food Chem. 2020 Mar 5;308:125707. doi: 10.1016/j.foodchem.2019.125707. Epub 2019 Oct 19.
6
CsERF003 enhanced peel coloration by promoting both chlorophyll degradation and carotenoid accumulation in citrus.CsERF003 通过促进柑橘中叶绿素降解和类胡萝卜素积累来增强果皮着色。
Plant Sci. 2024 Sep;346:112131. doi: 10.1016/j.plantsci.2024.112131. Epub 2024 May 25.
7
Identification of two chilling-regulated 1-aminocyclopropane-1-carboxylate synthase genes from citrus (Citrus sinensis Osbeck) fruit.从柑橘(脐橙)果实中鉴定出两个受低温调控的1-氨基环丙烷-1-羧酸合成酶基因。
Plant Mol Biol. 1999 Nov;41(5):587-600. doi: 10.1023/a:1006369016480.
8
Auto- and mutual-regulation between two CitERFs contribute to ethylene-induced citrus fruit degreening.两个 CitERF 之间的自动和相互调节有助于乙烯诱导柑橘果实脱绿。
Food Chem. 2019 Nov 30;299:125163. doi: 10.1016/j.foodchem.2019.125163. Epub 2019 Jul 9.
9
Identification of a GCC transcription factor responding to fruit colour change events in citrus through the transcriptomic analyses of two mutants.通过对两个突变体的转录组分析鉴定出一个响应柑橘果实颜色变化事件的 GCC 转录因子。
BMC Plant Biol. 2010 Dec 15;10:276. doi: 10.1186/1471-2229-10-276.
10
The CrMYB33 transcription factor positively coordinate the regulation of both carotenoid accumulation and chlorophyll degradation in the peel of citrus fruit.CrMYB33 转录因子正向协调柑橘果皮中类胡萝卜素积累和叶绿素降解的调控。
Plant Physiol Biochem. 2024 Apr;209:108540. doi: 10.1016/j.plaphy.2024.108540. Epub 2024 Mar 16.

引用本文的文献

1
Red peel regulator 1 links ethylene response factor 25 and β-citraurin biosynthetic genes to regulate ethylene-induced peel reddening in citrus.红皮调控因子1将乙烯反应因子25与β-柠乌素生物合成基因联系起来,以调控柑橘中乙烯诱导的果皮变红。
Plant Cell. 2024 Dec 23;37(1). doi: 10.1093/plcell/koaf010.
2
Comparative analysis of the PAL gene family in nine citruses provides new insights into the stress resistance mechanism of Citrus species.对 9 种柑橘属植物 PAL 基因家族的比较分析为研究柑橘属植物的抗逆机制提供了新的见解。
BMC Genomics. 2024 Oct 31;25(1):1020. doi: 10.1186/s12864-024-10938-3.
3
Postharvest Quality of L. (cv Liscia-Diamante) Fruit Stored at Different Temperatures: Volatile Profile and Antimicrobial Activity of Essential Oils.

本文引用的文献

1
Combined transcriptome and metabolome analysis identifies defence responses in spider mite-infested pepper (Capsicum annuum).联合转录组和代谢组分析鉴定受螨侵害的辣椒(Capsicum annuum)中的防御反应。
J Exp Bot. 2020 Jan 1;71(1):330-343. doi: 10.1093/jxb/erz422.
2
Low Temperature Storage Stimulates Fruit Softening and Sugar Accumulation Without Ethylene and Aroma Volatile Production in Kiwifruit.低温贮藏促进猕猴桃果实软化和糖分积累,且不产生乙烯和香气挥发物。
Front Plant Sci. 2019 Jul 5;10:888. doi: 10.3389/fpls.2019.00888. eCollection 2019.
3
Auto- and mutual-regulation between two CitERFs contribute to ethylene-induced citrus fruit degreening.
不同温度下贮藏的油橄榄(品种:利西亚-迪亚曼特)果实的采后品质:精油的挥发性成分和抗菌活性
Foods. 2024 May 21;13(11):1596. doi: 10.3390/foods13111596.
4
Transcriptomic analysis in tomato fruit reveals divergences in genes involved in cold stress response and fruit ripening.番茄果实的转录组分析揭示了参与冷应激反应和果实成熟的基因差异。
Front Plant Sci. 2023 Jul 28;14:1227349. doi: 10.3389/fpls.2023.1227349. eCollection 2023.
5
Ethylene Response Factor MaERF012 Modulates Fruit Ripening by Regulating Chlorophyll Degradation and Softening in Banana.乙烯响应因子MaERF012通过调控香蕉叶绿素降解和果实软化来调节果实成熟。
Foods. 2022 Dec 1;11(23):3882. doi: 10.3390/foods11233882.
6
Examining the Role of Low Temperature in Satsuma Mandarin Fruit Peel Degreening Comparative Physiological and Transcriptomic Analysis.研究低温在温州蜜柑果皮褪绿中的作用 比较生理和转录组分析
Front Plant Sci. 2022 Jul 13;13:918226. doi: 10.3389/fpls.2022.918226. eCollection 2022.
7
Regulation of fleshy fruit ripening: From transcription factors to epigenetic modifications.肉质果实成熟的调控:从转录因子到表观遗传修饰
Hortic Res. 2022 Feb 11;9. doi: 10.1093/hr/uhac013.
8
The NAC side of the fruit: tuning of fruit development and maturation.水果中的 NAC 侧体:调节果实发育和成熟。
BMC Plant Biol. 2021 May 27;21(1):238. doi: 10.1186/s12870-021-03029-y.
9
Exogenous Application of ABA and NAA Alleviates the Delayed Coloring Caused by Puffing Inhibitor in Citrus Fruit.外源施加 ABA 和 NAA 缓解了柑橘果实因膨大增甜剂而导致的延迟转色。
Cells. 2021 Feb 3;10(2):308. doi: 10.3390/cells10020308.
两个 CitERF 之间的自动和相互调节有助于乙烯诱导柑橘果实脱绿。
Food Chem. 2019 Nov 30;299:125163. doi: 10.1016/j.foodchem.2019.125163. Epub 2019 Jul 9.
4
Transcriptome profiling reveals the roles of pigment mechanisms in postharvest broccoli yellowing.转录组分析揭示了色素机制在采后西兰花变黄过程中的作用。
Hortic Res. 2019 Jun 1;6:74. doi: 10.1038/s41438-019-0155-1. eCollection 2019.
5
Comparative transcriptome analysis reveals distinct ethylene-independent regulation of ripening in response to low temperature in kiwifruit.比较转录组分析揭示了猕猴桃低温成熟过程中乙烯非依赖调控的独特性。
BMC Plant Biol. 2018 Mar 21;18(1):47. doi: 10.1186/s12870-018-1264-y.
6
Global profiling of phytohormone dynamics during combined drought and pathogen stress in Arabidopsis thaliana reveals ABA and JA as major regulators.在拟南芥中共干旱和病原体胁迫过程中植物激素动态的全球分析揭示了 ABA 和 JA 作为主要调节剂。
Sci Rep. 2017 Jun 21;7(1):4017. doi: 10.1038/s41598-017-03907-2.
7
'Bartlett' pear fruit (Pyrus communis L.) ripening regulation by low temperatures involves genes associated with jasmonic acid, cold response, and transcription factors.低温对“巴特利特”梨(西洋梨)果实成熟的调控涉及与茉莉酸、冷响应及转录因子相关的基因。
Plant Sci. 2017 Jul;260:8-18. doi: 10.1016/j.plantsci.2017.03.008. Epub 2017 Mar 30.
8
agriGO v2.0: a GO analysis toolkit for the agricultural community, 2017 update.agriGO v2.0:农业社区的 GO 分析工具包,2017 年更新。
Nucleic Acids Res. 2017 Jul 3;45(W1):W122-W129. doi: 10.1093/nar/gkx382.
9
Arabidopsis , Mendel's Green Cotyledon Gene, Encodes Magnesium-Dechelatase.拟南芥的孟德尔绿色子叶基因编码镁脱螯合酶。
Plant Cell. 2016 Sep;28(9):2147-2160. doi: 10.1105/tpc.16.00428. Epub 2016 Sep 7.
10
Involvement of an ethylene response factor in chlorophyll degradation during citrus fruit degreening.乙烯响应因子参与柑橘果实褪绿过程中的叶绿素降解
Plant J. 2016 Jun;86(5):403-12. doi: 10.1111/tpj.13178.