Centre for Translational Medicine, the First Affiliated Hospital, Sun Yat-sen University, 58 Second Zhongshan Road, Guangzhou, 510080, China.
Department of Biochemistry, Zhongshan School of Medicine, Sun Yat-sen University, 74 Second Zhongshan Road, Guangzhou, 510080, China.
J Exp Clin Cancer Res. 2020 May 7;39(1):81. doi: 10.1186/s13046-020-01577-z.
HER2-positive breast cancer is usually associated to the more aggressive progression and the worse prognosis, but the mechanism underlying the innate resistance to HER2-targeted therapy remains elusive. The scaffold protein SH3-domain-binding glutamic acid-rich protein-like protein (SH3BGRL) is indicated as a tumor suppressor in some cancers, but it is highly expressed in breast cancers. Here we characterized the tumorigenic function of SH3BGRL in HER2-expressing breast cancer cells and the subsequent effect in HER2-targeted therapies.
The interaction of SH3BGRL to HER2 were characterized with various truncated SH3BGRL mutants by immunoprecipitation and molecule docking simulation. The physiological roles of SH3BGRL interacting with HER2 in tumor progression and therapy implication were characterized by gain and loss of function approaches in vitro and in vivo. Immunohistochemistry was used for detections of SH3BGRL and p-HER2 (Y1196) expressions in xenografted tumors and human breast cancer tissues. Clinical relevance of SH3BGRL expression with HER2 was validated with both breast patient sample and the public data analyses.
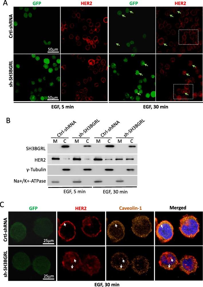
Our results demonstrated that SH3BGRL directly binds with HER2 on cell membrane via its motifs α1, α2 helixes and β3 sheet, which postpones HER2 internalization upon EGF stimulation. Consequently, the association between SH3BGRL and HER2 contributed to the prolonged HER2 phosphorylation at specific tyrosine sites, especially at Y1196, and their downstream signaling activation. The relevance between SH3BGRL expression and p-HER2 (Y1196) phosphorylation was validated in both xenografted tumors and the breast cancer patient tissues. Mechanistically, SH3BGRL promoted breast tumor cell proliferation and survival, while reduced the cell sensitivity to anti-tumor drugs, especially to the HER2-targeted drugs. In contrast, Silencing SH3BGRL or inhibiting its downstream signals efficiently induced apoptosis of breast tumor cells with HER2 and SH3BGRL doubly positive expression. Database analysis also highlighted that SH3BGRL is a poor prognostic marker, especially for HER2-positive breast cancers.
Our results disclose SH3BGRL as a novel posttranslational modulator of HER2 hyperactivation, which can lead to the intrinsic resistance to HER2-targeted therapy. SH3BGRL would be a pivotal therapy target and a diagnostic marker to HER2-positve patients. Thus, targeting SH3BGRL or the downstream signaling could relieve the innate resistance to some HER2-tageted therapies for both HER2 and SH3BGRL-postive breast cancers.
HER2 阳性乳腺癌通常与更具侵袭性的进展和更差的预后相关,但导致对 HER2 靶向治疗产生固有耐药性的机制仍难以捉摸。支架蛋白 SH3 结构域结合富含谷氨酸的蛋白样蛋白 (SH3BGRL) 在一些癌症中被认为是一种肿瘤抑制因子,但它在乳腺癌中高度表达。在这里,我们研究了 SH3BGRL 在表达 HER2 的乳腺癌细胞中的致瘤功能,以及随后对 HER2 靶向治疗的影响。
通过免疫沉淀和分子对接模拟研究了各种截断 SH3BGRL 突变体与 HER2 的相互作用。通过体外和体内的功能获得和功能丧失方法研究了 SH3BGRL 与 HER2 相互作用在肿瘤进展中的生理作用及其对治疗的影响。免疫组织化学用于检测异种移植瘤和人乳腺癌组织中 SH3BGRL 和 p-HER2(Y1196)的表达。通过乳腺癌患者样本和公共数据分析验证了 SH3BGRL 表达与 HER2 的临床相关性。
我们的结果表明,SH3BGRL 通过其 α1、α2 螺旋和 β3 片层直接与细胞膜上的 HER2 结合,这会推迟 EGF 刺激时 HER2 的内化。因此,SH3BGRL 与 HER2 的结合有助于延长 HER2 在特定酪氨酸位点的磷酸化,特别是在 Y1196 及其下游信号转导激活。在异种移植瘤和乳腺癌患者组织中均验证了 SH3BGRL 表达与 p-HER2(Y1196)磷酸化之间的相关性。在机制上,SH3BGRL 促进了乳腺癌细胞的增殖和存活,同时降低了细胞对肿瘤药物的敏感性,特别是对 HER2 靶向药物的敏感性。相比之下,沉默 SH3BGRL 或抑制其下游信号可有效诱导同时表达 HER2 和 SH3BGRL 的乳腺癌细胞凋亡。数据库分析还强调,SH3BGRL 是一种预后不良的标志物,特别是对于 HER2 阳性乳腺癌。
我们的研究结果揭示了 SH3BGRL 是一种新的 HER2 过度激活的翻译后修饰因子,可导致对 HER2 靶向治疗的固有耐药性。SH3BGRL 将成为治疗 HER2 阳性患者的关键治疗靶点和诊断标志物。因此,针对 SH3BGRL 或下游信号可以缓解 HER2 阳性乳腺癌患者对某些 HER2 靶向治疗的固有耐药性。