Laboratory of Biochemistry and Molecular Biology, The Rockefeller University, New York, New York 10065, USA.
Division of Reproductive Sciences, Cincinnati Children's Hospital Medical Center, Cincinnati, Ohio, 45229, USA.
Genes Dev. 2020 Jun 1;34(11-12):767-784. doi: 10.1101/gad.337683.120. Epub 2020 May 7.
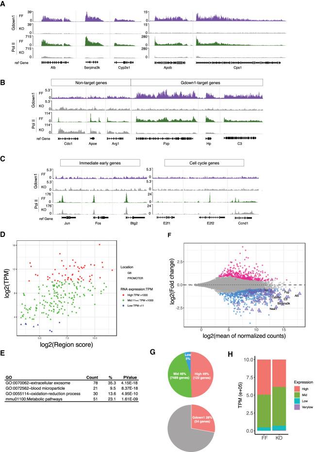
Liver regeneration and metabolism are highly interconnected. Here, we show that hepatocyte-specific ablation of RNA polymerase II (Pol II)-associated Gdown1 leads to down-regulation of highly expressed genes involved in plasma protein synthesis and metabolism, a concomitant cell cycle re-entry associated with induction of cell cycle-related genes (including ), and up-regulation of through activation of p53 signaling. In the absence of p53, Gdown1-deficient hepatocytes show a severe dysregulation of cell cycle progression, with incomplete mitoses, and a premalignant-like transformation. Mechanistically, Gdown1 is associated with elongating Pol II on the highly expressed genes and its ablation leads to reduced Pol II recruitment to these genes, suggesting that Pol II redistribution may facilitate hepatocyte re-entry into the cell cycle. These results establish an important physiological function for a Pol II regulatory factor (Gdown1) in the maintenance of normal liver cell transcription through constraints on cell cycle re-entry of quiescent hepatocytes.
肝脏再生和代谢是高度相互关联的。在这里,我们表明,肝实质细胞特异性敲除 RNA 聚合酶 II(Pol II)相关的 Gdown1 会导致参与血浆蛋白合成和代谢的高表达基因下调,同时伴随着细胞周期重新进入,伴随着细胞周期相关基因(包括)的诱导,以及通过激活 p53 信号通路而上调。在没有 p53 的情况下,缺乏 Gdown1 的肝细胞表现出细胞周期进程的严重失调,有丝分裂不完全,并呈现出类癌前转化。从机制上讲,Gdown1 与延伸 Pol II 上的高表达基因相关,其缺失导致这些基因的 Pol II 募集减少,表明 Pol II 的重新分布可能促进静止肝细胞重新进入细胞周期。这些结果确立了 Pol II 调节因子(Gdown1)在维持正常肝细胞转录中的重要生理功能,通过对静止肝细胞细胞周期再进入的限制。