Suppr超能文献

连接组蛋白 H1.2 和 H1.4 影响中性粒细胞谱系的决定。

Linker histone H1.2 and H1.4 affect the neutrophil lineage determination.

机构信息

Max Planck Institute for Infection Biology, Department of Cellular Microbiology, Berlin, Germany.

University of Dundee, School of Life Sciences, Division of Cell Signalling and Immunology, Dundee, United Kingdom.

出版信息

Elife. 2020 May 11;9:e52563. doi: 10.7554/eLife.52563.

Abstract

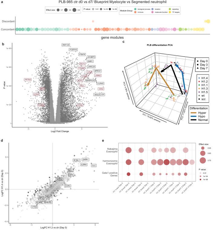
Neutrophils are important innate immune cells that tackle invading pathogens with different effector mechanisms. They acquire this antimicrobial potential during their maturation in the bone marrow, where they differentiate from hematopoietic stem cells in a process called granulopoiesis. Mature neutrophils are terminally differentiated and short-lived with a high turnover rate. Here, we show a critical role for linker histone H1 on the differentiation and function of neutrophils using a genome-wide CRISPR/Cas9 screen in the human cell line PLB-985. We systematically disrupted expression of somatic H1 subtypes to show that individual H1 subtypes affect PLB-985 maturation in opposite ways. Loss of H1.2 and H1.4 induced an eosinophil-like transcriptional program, thereby negatively regulating the differentiation into the neutrophil lineage. Importantly, H1 subtypes also affect neutrophil differentiation and the eosinophil-directed bias of murine bone marrow stem cells, demonstrating an unexpected subtype-specific role for H1 in granulopoiesis.

摘要

中性粒细胞是重要的先天免疫细胞,它们通过不同的效应机制来对抗入侵的病原体。它们在骨髓中成熟的过程中获得这种抗菌潜力,在这个过程中,它们从造血干细胞分化而来,这个过程称为粒细胞生成。成熟的中性粒细胞是终末分化的,寿命短,周转率高。在这里,我们使用全基因组 CRISPR/Cas9 筛选在人细胞系 PLB-985 中展示了连接组蛋白 H1 在中性粒细胞分化和功能中的关键作用。我们系统地破坏了体细胞 H1 亚型的表达,以表明单个 H1 亚型以相反的方式影响 PLB-985 的成熟。H1.2 和 H1.4 的缺失诱导了嗜酸性粒细胞样转录程序,从而负调控向中性粒细胞谱系的分化。重要的是,H1 亚型也影响中性粒细胞的分化和嗜酸性粒细胞定向的小鼠骨髓干细胞的分化,这表明 H1 在粒细胞生成中具有出乎意料的亚型特异性作用。

https://cdn.ncbi.nlm.nih.gov/pmc/blobs/d188/7250579/096b788be461/elife-52563-fig1.jpg

文献检索

告别复杂PubMed语法,用中文像聊天一样搜索,搜遍4000万医学文献。AI智能推荐,让科研检索更轻松。

立即免费搜索

文件翻译

保留排版,准确专业,支持PDF/Word/PPT等文件格式,支持 12+语言互译。

免费翻译文档

深度研究

AI帮你快速写综述,25分钟生成高质量综述,智能提取关键信息,辅助科研写作。

立即免费体验