• 文献检索
  • 文档翻译
  • 深度研究
  • 学术资讯
  • Suppr Zotero 插件Zotero 插件
  • 邀请有礼
  • 套餐&价格
  • 历史记录
应用&插件
Suppr Zotero 插件Zotero 插件浏览器插件Mac 客户端Windows 客户端微信小程序
定价
高级版会员购买积分包购买API积分包
服务
文献检索文档翻译深度研究API 文档MCP 服务
关于我们
关于 Suppr公司介绍联系我们用户协议隐私条款
关注我们

Suppr 超能文献

核心技术专利:CN118964589B侵权必究
粤ICP备2023148730 号-1Suppr @ 2026

文献检索

告别复杂PubMed语法,用中文像聊天一样搜索,搜遍4000万医学文献。AI智能推荐,让科研检索更轻松。

立即免费搜索

文件翻译

保留排版,准确专业,支持PDF/Word/PPT等文件格式,支持 12+语言互译。

免费翻译文档

深度研究

AI帮你快速写综述,25分钟生成高质量综述,智能提取关键信息,辅助科研写作。

立即免费体验

v-SNARE 跨膜结构域与膜曲率调节脂质在神经递质释放中的协同作用。

Synergistic actions of v-SNARE transmembrane domains and membrane-curvature modifying lipids in neurotransmitter release.

机构信息

Institute for Physiology, Center of Integrative Physiology and Molecular Medicine, Saarland University, Homburg, Germany.

Institute for Physiology, Otto-von-Guericke University, Magdeburg, Germany.

出版信息

Elife. 2020 May 11;9:e55152. doi: 10.7554/eLife.55152.

DOI:10.7554/eLife.55152
PMID:32391794
原文链接:https://pmc.ncbi.nlm.nih.gov/articles/PMC7239655/
Abstract

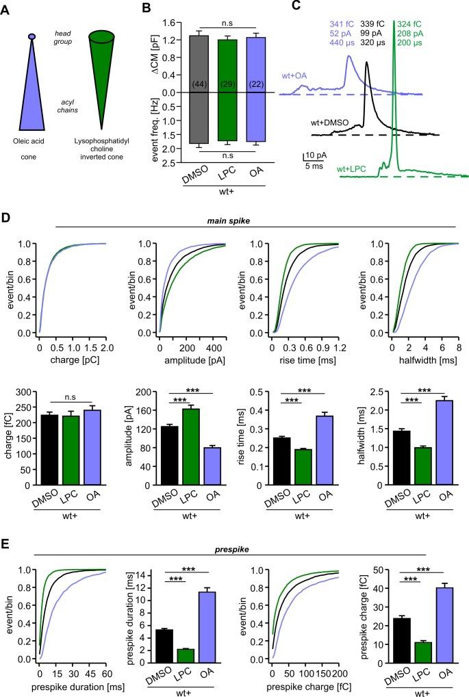
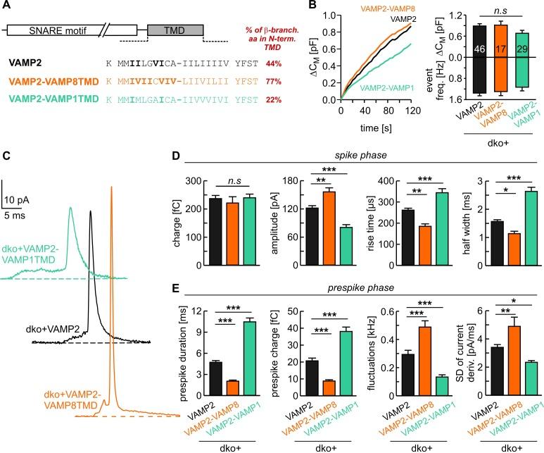
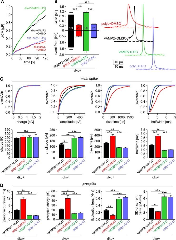
Vesicle fusion is mediated by assembly of SNARE proteins between opposing membranes. While previous work suggested an active role of SNARE transmembrane domains (TMDs) in promoting membrane merger (Dhara et al., 2016), the underlying mechanism remained elusive. Here, we show that naturally-occurring v-SNARE TMD variants differentially regulate fusion pore dynamics in mouse chromaffin cells, indicating TMD flexibility as a mechanistic determinant that facilitates transmitter release from differentially-sized vesicles. Membrane curvature-promoting phospholipids like lysophosphatidylcholine or oleic acid profoundly alter pore expansion and fully rescue the decelerated fusion kinetics of TMD-rigidifying VAMP2 mutants. Thus, v-SNARE TMDs and phospholipids cooperate in supporting membrane curvature at the fusion pore neck. Oppositely, slowing of pore kinetics by the SNARE-regulator complexin-2 withstands the curvature-driven speeding of fusion, indicating that pore evolution is tightly coupled to progressive SNARE complex formation. Collectively, TMD-mediated support of membrane curvature and SNARE force-generated membrane bending promote fusion pore formation and expansion.

摘要

囊泡融合是通过 opposing membranes 之间 SNARE 蛋白的组装来介导的。虽然之前的工作表明 SNARE 跨膜结构域 (TMD) 在促进膜融合中发挥积极作用 (Dhara 等人,2016),但潜在的机制仍不清楚。在这里,我们表明天然存在的 v-SNARE TMD 变体差异调节小鼠嗜铬细胞中的融合孔动力学,表明 TMD 灵活性作为一种机械决定因素,促进来自不同大小囊泡的递质释放。像溶血磷脂酰胆碱或油酸这样的促进膜曲率的磷脂极大地改变了孔的扩展,并完全挽救了 TMD 僵化 VAMP2 突变体的融合动力学的减速。因此,v-SNARE TMD 和磷脂在支持融合孔颈部的膜曲率方面合作。相反,SNARE 调节剂 complexin-2 减缓孔动力学的速度可以抵抗曲率驱动的融合加速,表明孔的演变与 SNARE 复合物的渐进形成紧密耦合。总的来说,TMD 介导的对膜曲率的支持和 SNARE 力产生的膜弯曲促进了融合孔的形成和扩展。

https://cdn.ncbi.nlm.nih.gov/pmc/blobs/7a44/7239655/92ca97dd878b/elife-55152-fig8.jpg
https://cdn.ncbi.nlm.nih.gov/pmc/blobs/7a44/7239655/955d73c2e695/elife-55152-fig1.jpg
https://cdn.ncbi.nlm.nih.gov/pmc/blobs/7a44/7239655/a49d12be4e2d/elife-55152-fig1-figsupp1.jpg
https://cdn.ncbi.nlm.nih.gov/pmc/blobs/7a44/7239655/615b983f41da/elife-55152-fig2.jpg
https://cdn.ncbi.nlm.nih.gov/pmc/blobs/7a44/7239655/7fc736240c92/elife-55152-fig3.jpg
https://cdn.ncbi.nlm.nih.gov/pmc/blobs/7a44/7239655/2fe1938a17b7/elife-55152-fig3-figsupp1.jpg
https://cdn.ncbi.nlm.nih.gov/pmc/blobs/7a44/7239655/ca857b43317a/elife-55152-fig4.jpg
https://cdn.ncbi.nlm.nih.gov/pmc/blobs/7a44/7239655/f712a42f05b6/elife-55152-fig4-figsupp1.jpg
https://cdn.ncbi.nlm.nih.gov/pmc/blobs/7a44/7239655/9bd377eaabc6/elife-55152-fig5.jpg
https://cdn.ncbi.nlm.nih.gov/pmc/blobs/7a44/7239655/c28c82b995da/elife-55152-fig6.jpg
https://cdn.ncbi.nlm.nih.gov/pmc/blobs/7a44/7239655/d65a463f90cd/elife-55152-fig7.jpg
https://cdn.ncbi.nlm.nih.gov/pmc/blobs/7a44/7239655/92ca97dd878b/elife-55152-fig8.jpg
https://cdn.ncbi.nlm.nih.gov/pmc/blobs/7a44/7239655/955d73c2e695/elife-55152-fig1.jpg
https://cdn.ncbi.nlm.nih.gov/pmc/blobs/7a44/7239655/a49d12be4e2d/elife-55152-fig1-figsupp1.jpg
https://cdn.ncbi.nlm.nih.gov/pmc/blobs/7a44/7239655/615b983f41da/elife-55152-fig2.jpg
https://cdn.ncbi.nlm.nih.gov/pmc/blobs/7a44/7239655/7fc736240c92/elife-55152-fig3.jpg
https://cdn.ncbi.nlm.nih.gov/pmc/blobs/7a44/7239655/2fe1938a17b7/elife-55152-fig3-figsupp1.jpg
https://cdn.ncbi.nlm.nih.gov/pmc/blobs/7a44/7239655/ca857b43317a/elife-55152-fig4.jpg
https://cdn.ncbi.nlm.nih.gov/pmc/blobs/7a44/7239655/f712a42f05b6/elife-55152-fig4-figsupp1.jpg
https://cdn.ncbi.nlm.nih.gov/pmc/blobs/7a44/7239655/9bd377eaabc6/elife-55152-fig5.jpg
https://cdn.ncbi.nlm.nih.gov/pmc/blobs/7a44/7239655/c28c82b995da/elife-55152-fig6.jpg
https://cdn.ncbi.nlm.nih.gov/pmc/blobs/7a44/7239655/d65a463f90cd/elife-55152-fig7.jpg
https://cdn.ncbi.nlm.nih.gov/pmc/blobs/7a44/7239655/92ca97dd878b/elife-55152-fig8.jpg

相似文献

1
Synergistic actions of v-SNARE transmembrane domains and membrane-curvature modifying lipids in neurotransmitter release.v-SNARE 跨膜结构域与膜曲率调节脂质在神经递质释放中的协同作用。
Elife. 2020 May 11;9:e55152. doi: 10.7554/eLife.55152.
2
The Transmembrane Domain of Synaptobrevin Influences Neurotransmitter Flux through Synaptic Fusion Pores.突触融合孔中突触小泡蛋白的跨膜结构域影响神经递质通量。
J Neurosci. 2018 Aug 8;38(32):7179-7191. doi: 10.1523/JNEUROSCI.0721-18.2018. Epub 2018 Jul 16.
3
v-SNARE transmembrane domains function as catalysts for vesicle fusion.v-SNARE跨膜结构域作为囊泡融合的催化剂发挥作用。
Elife. 2016 Jun 25;5:e17571. doi: 10.7554/eLife.17571.
4
A structural role for the synaptobrevin 2 transmembrane domain in dense-core vesicle fusion pores.突触小泡蛋白2跨膜结构域在致密核心囊泡融合孔中的结构作用。
J Neurosci. 2015 Apr 8;35(14):5772-80. doi: 10.1523/JNEUROSCI.3983-14.2015.
5
v-SNARE actions during Ca(2+)-triggered exocytosis.钙离子触发的胞吐作用过程中的v-SNARE蛋白作用
Cell. 2007 Oct 19;131(2):351-63. doi: 10.1016/j.cell.2007.09.025.
6
Nanodisc-cell fusion: control of fusion pore nucleation and lifetimes by SNARE protein transmembrane domains.纳米盘-细胞融合:SNARE蛋白跨膜结构域对融合孔成核及寿命的控制
Sci Rep. 2016 Jun 6;6:27287. doi: 10.1038/srep27287.
7
Role of the synaptobrevin C terminus in fusion pore formation.突触融合蛋白 C 端在融合孔形成中的作用。
Proc Natl Acad Sci U S A. 2010 Oct 26;107(43):18463-8. doi: 10.1073/pnas.1006727107. Epub 2010 Oct 11.
8
Synaptobrevin transmembrane domain influences exocytosis by perturbing vesicle membrane curvature.突触小泡蛋白跨膜结构域通过干扰囊泡膜曲率影响胞吐作用。
Biophys J. 2015 Jul 7;109(1):76-84. doi: 10.1016/j.bpj.2015.05.021.
9
The transmembrane domain of the SNARE protein VAMP2 is highly sensitive to its lipid environment.SNARE 蛋白 VAMP2 的跨膜结构域对其脂质环境高度敏感。
Biochim Biophys Acta Biomembr. 2019 Mar 1;1861(3):670-676. doi: 10.1016/j.bbamem.2018.12.011. Epub 2018 Dec 20.
10
Molecular mechanism of fusion pore formation driven by the neuronal SNARE complex.神经元 SNARE 复合物驱动融合孔形成的分子机制。
Proc Natl Acad Sci U S A. 2018 Dec 11;115(50):12751-12756. doi: 10.1073/pnas.1816495115. Epub 2018 Nov 27.

引用本文的文献

1
Lipid metabolism in the adrenal gland.肾上腺中的脂质代谢。
Front Endocrinol (Lausanne). 2025 Jun 9;16:1577505. doi: 10.3389/fendo.2025.1577505. eCollection 2025.
2
Synaptobrevin2 monomers and dimers differentially engage to regulate the functional trans-SNARE assembly.突触融合蛋白 2 单体和二聚体以不同的方式结合,调节功能性跨 SNARE 组装。
Life Sci Alliance. 2024 Jan 18;7(4). doi: 10.26508/lsa.202402568. Print 2024 Apr.
3
Mechanisms of SNARE proteins in membrane fusion.SNARE 蛋白在膜融合中的作用机制。

本文引用的文献

1
Measurement of co-localization of objects in dual-colour confocal images.双色共聚焦图像中物体共定位的测量。
J Microsc. 1993 Mar;169(3):375-382. doi: 10.1111/j.1365-2818.1993.tb03313.x.
2
Fusion pore regulation by cAMP/Epac2 controls cargo release during insulin exocytosis.cAMP/Epac2 调控融合孔调节控制胰岛素胞吐作用中的货物释放。
Elife. 2019 May 20;8:e41711. doi: 10.7554/eLife.41711.
3
Thermodynamically reversible paths of the first fusion intermediate reveal an important role for membrane anchors of fusion proteins.
Nat Rev Mol Cell Biol. 2024 Feb;25(2):101-118. doi: 10.1038/s41580-023-00668-x. Epub 2023 Oct 17.
4
Double-Transmembrane Domain of SNAREs Decelerates the Fusion by Increasing the Protein-Lipid Mismatch.SNAREs 的双跨膜结构域通过增加蛋白-脂双层的不匹配来减缓融合。
J Mol Biol. 2023 Jul 1;435(13):168089. doi: 10.1016/j.jmb.2023.168089. Epub 2023 Apr 7.
5
Location of dopamine in lipid bilayers and its relevance to neuromodulator function.脂质双层中的多巴胺位置及其与神经调节剂功能的相关性。
Biophys J. 2023 Mar 21;122(6):1118-1129. doi: 10.1016/j.bpj.2023.02.016. Epub 2023 Feb 17.
6
The function of VAMP2 in mediating membrane fusion: An overview.VAMP2在介导膜融合中的作用:综述。
Front Mol Neurosci. 2022 Dec 23;15:948160. doi: 10.3389/fnmol.2022.948160. eCollection 2022.
7
Energetics, kinetics, and pathways of SNARE assembly in membrane fusion.SNARE 组装在膜融合中的能量学、动力学和途径。
Crit Rev Biochem Mol Biol. 2022 Aug;57(4):443-460. doi: 10.1080/10409238.2022.2121804. Epub 2022 Sep 24.
8
Free energies of membrane stalk formation from a lipidomics perspective.从脂质组学角度看膜柄形成的自由能。
Nat Commun. 2021 Nov 15;12(1):6594. doi: 10.1038/s41467-021-26924-2.
9
The Roles of Phospholipase A in Phagocytes.磷脂酶A在吞噬细胞中的作用。
Front Cell Dev Biol. 2021 Jun 10;9:673502. doi: 10.3389/fcell.2021.673502. eCollection 2021.
10
Membrane signalosome: where biophysics meets systems biology.膜信号体:生物物理学与系统生物学的交汇点。
Curr Opin Syst Biol. 2021 Mar;25:34-41. doi: 10.1016/j.coisb.2021.02.001. Epub 2021 Feb 25.
第一融合中间物的热力学可逆路径揭示了融合蛋白膜锚的重要作用。
Proc Natl Acad Sci U S A. 2019 Feb 12;116(7):2571-2576. doi: 10.1073/pnas.1818200116. Epub 2019 Jan 30.
4
A mechanism for exocytotic arrest by the Complexin C-terminus.一种由Complexin C 末端引发的胞吐阻滞机制。
Elife. 2018 Jul 25;7:e38981. doi: 10.7554/eLife.38981.
5
Transmembrane Helix Induces Membrane Fusion through Lipid Binding and Splay.跨膜螺旋通过脂质结合和展开诱导膜融合。
J Phys Chem Lett. 2018 Jun 21;9(12):3181-3186. doi: 10.1021/acs.jpclett.8b00859. Epub 2018 Jun 1.
6
Regulation of Exocytotic Fusion Pores by SNARE Protein Transmembrane Domains.SNARE蛋白跨膜结构域对胞吐融合孔的调控
Front Mol Neurosci. 2017 Oct 10;10:315. doi: 10.3389/fnmol.2017.00315. eCollection 2017.
7
Asymmetric Phosphatidylethanolamine Distribution Controls Fusion Pore Lifetime and Probability.不对称磷脂酰乙醇胺分布控制融合孔寿命和概率。
Biophys J. 2017 Nov 7;113(9):1912-1915. doi: 10.1016/j.bpj.2017.09.014. Epub 2017 Oct 13.
8
A Central Small Amino Acid in the VAMP2 Transmembrane Domain Regulates the Fusion Pore in Exocytosis.VAMP2 跨膜结构域中的中央小氨基酸调节胞吐作用中的融合孔。
Sci Rep. 2017 Jun 6;7(1):2835. doi: 10.1038/s41598-017-03013-3.
9
Excess cholesterol inhibits glucose-stimulated fusion pore dynamics in insulin exocytosis.过量胆固醇抑制葡萄糖刺激的胰岛素胞吐融合孔动力学。
J Cell Mol Med. 2017 Nov;21(11):2950-2962. doi: 10.1111/jcmm.13207. Epub 2017 May 25.
10
v-SNARE transmembrane domains function as catalysts for vesicle fusion.v-SNARE跨膜结构域作为囊泡融合的催化剂发挥作用。
Elife. 2016 Jun 25;5:e17571. doi: 10.7554/eLife.17571.