• 文献检索
  • 文档翻译
  • 深度研究
  • 学术资讯
  • Suppr Zotero 插件Zotero 插件
  • 邀请有礼
  • 套餐&价格
  • 历史记录
应用&插件
Suppr Zotero 插件Zotero 插件浏览器插件Mac 客户端Windows 客户端微信小程序
定价
高级版会员购买积分包购买API积分包
服务
文献检索文档翻译深度研究API 文档MCP 服务
关于我们
关于 Suppr公司介绍联系我们用户协议隐私条款
关注我们

Suppr 超能文献

核心技术专利:CN118964589B侵权必究
粤ICP备2023148730 号-1Suppr @ 2026

文献检索

告别复杂PubMed语法,用中文像聊天一样搜索,搜遍4000万医学文献。AI智能推荐,让科研检索更轻松。

立即免费搜索

文件翻译

保留排版,准确专业,支持PDF/Word/PPT等文件格式,支持 12+语言互译。

免费翻译文档

深度研究

AI帮你快速写综述,25分钟生成高质量综述,智能提取关键信息,辅助科研写作。

立即免费体验

EVI5 是一种癌基因,可调节 NSCLC 细胞的增殖和转移。

EVI5 is an oncogene that regulates the proliferation and metastasis of NSCLC cells.

机构信息

Department of Respiratory Medicine, the First Affiliated Hospital of Soochow University, Suzhou, 215006, China.

Suzhou Key Laboratory for Respiratory Diseases, Suzhou, 215006, China.

出版信息

J Exp Clin Cancer Res. 2020 May 11;39(1):84. doi: 10.1186/s13046-020-01585-z.

DOI:10.1186/s13046-020-01585-z
PMID:32393392
原文链接:https://pmc.ncbi.nlm.nih.gov/articles/PMC7212589/
Abstract

BACKGROUND

The Ecotropic viral integration site 5 (EVI5), an important protein in regulating cell cycle, cytokinesis and cellular membrane traffic, functions as a stabilizing factor maintaining anaphase-promoting complex/cyclosome (APC/C) inhibitor Emi1 in S/G2 phase. However, the mechanism by which EVI5 promotes malignant transformation of non-small cell lung cancer (NSCLC) remains unknown. In the present study, we addressed the role of EVI5 in NSCLC by regulating tumor growth, migration and invasion.

METHODS

The expression levels of EVI5 and miR-486-5p in NSCLC tissues and cells were measured by real-time PCR. Meanwhile, EVI5 and its associated protein expression were analyzed by western blot and co-immunoprecipitation assay. Flow cytometry was performed to determine cell proliferation and apoptosis. CCK-8 and clonogenic assays were used to analyze cell viability. Wound healing, transwell migration and matrigel invasion assays were utilized to assess the motility of tumor cells. To investigate the role of EVI5 in vivo, lung carcinoma xenograft mouse model was applied..

RESULTS

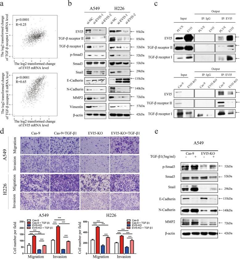
EVI5 was upregulated in NSCLC tissues and cell lines when compared with that in normal tissues and cell line. Knockdown of EVI5 in vitro inhibited tumor cell proliferation, migration and invasion in NSCLC cells. Further, inoculation of EVI5-deficient tumor cells into nude mice suppressed tumor proliferation and metastasis compared to control mice inoculated with unmanipulated tumor cells. These data indicated that EVI5 promote the proliferation of NSCLC cells which was consistent with our previous results. Additionally, we showed that EVI5 was directly regulated by miR-486-5p, and miR-486-5p-EVI5 axis affected the NSCLC migration and invasion through TGF-β/Smad signaling pathway by interacting with TGF-β receptor II and TGF-β receptor I.

CONCLUSIONS

Based on these results, we demonstrated a new post-transcriptional mechanism of EVI5 regulation via miR-486-5p and the protumoral function of EVI5 in NSCLC by interacting with Emi1 and/or TGF-β receptors, which provides a new insight into the targeted therapy of NSCLC.

摘要

背景

嗜同性病毒整合位点 5(EVI5)是调节细胞周期、胞质分裂和细胞膜运输的重要蛋白,作为稳定因子发挥作用,维持有丝分裂促进复合物/周期蛋白体(APC/C)抑制剂 Emi1 在 S/G2 期。然而,EVI5 促进非小细胞肺癌(NSCLC)恶性转化的机制尚不清楚。在本研究中,我们通过调节肿瘤生长、迁移和侵袭来研究 EVI5 在 NSCLC 中的作用。

方法

通过实时 PCR 测量 NSCLC 组织和细胞中 EVI5 和 miR-486-5p 的表达水平。同时,通过 Western blot 和免疫共沉淀分析检测 EVI5 及其相关蛋白的表达。通过流式细胞术测定细胞增殖和凋亡。CCK-8 和集落形成实验用于分析细胞活力。划痕愈合、Transwell 迁移和 Matrigel 侵袭实验用于评估肿瘤细胞的迁移能力。为了研究 EVI5 在体内的作用,应用了肺癌异种移植小鼠模型。

结果

与正常组织和细胞系相比,EVI5 在 NSCLC 组织和细胞系中上调。体外敲低 EVI5 抑制 NSCLC 细胞的肿瘤细胞增殖、迁移和侵袭。此外,与接种未处理的肿瘤细胞的对照小鼠相比,接种缺乏 EVI5 的肿瘤细胞的裸鼠抑制了肿瘤的增殖和转移。这些数据表明,EVI5 促进了 NSCLC 细胞的增殖,这与我们之前的结果一致。此外,我们表明 EVI5 被 miR-486-5p 直接调节,并且 miR-486-5p-EVI5 轴通过与 TGF-β 受体 II 和 TGF-β 受体 I 相互作用,通过 TGF-β/Smad 信号通路影响 NSCLC 的迁移和侵袭。

结论

基于这些结果,我们通过 miR-486-5p 证明了 EVI5 调节的新的转录后机制,以及通过与 Emi1 和/或 TGF-β 受体相互作用,EVI5 在 NSCLC 中的原癌功能,为 NSCLC 的靶向治疗提供了新的见解。

https://cdn.ncbi.nlm.nih.gov/pmc/blobs/a0ee/7212589/42a1054005a3/13046_2020_1585_Fig8_HTML.jpg
https://cdn.ncbi.nlm.nih.gov/pmc/blobs/a0ee/7212589/205ecd774f86/13046_2020_1585_Fig1_HTML.jpg
https://cdn.ncbi.nlm.nih.gov/pmc/blobs/a0ee/7212589/be4e39311303/13046_2020_1585_Fig2_HTML.jpg
https://cdn.ncbi.nlm.nih.gov/pmc/blobs/a0ee/7212589/8c1f46b5a588/13046_2020_1585_Fig3_HTML.jpg
https://cdn.ncbi.nlm.nih.gov/pmc/blobs/a0ee/7212589/b660fc0613a1/13046_2020_1585_Fig4_HTML.jpg
https://cdn.ncbi.nlm.nih.gov/pmc/blobs/a0ee/7212589/01eb22d1ebb1/13046_2020_1585_Fig5_HTML.jpg
https://cdn.ncbi.nlm.nih.gov/pmc/blobs/a0ee/7212589/de25afaaf44e/13046_2020_1585_Fig6_HTML.jpg
https://cdn.ncbi.nlm.nih.gov/pmc/blobs/a0ee/7212589/23f3fd75fb2c/13046_2020_1585_Fig7_HTML.jpg
https://cdn.ncbi.nlm.nih.gov/pmc/blobs/a0ee/7212589/42a1054005a3/13046_2020_1585_Fig8_HTML.jpg
https://cdn.ncbi.nlm.nih.gov/pmc/blobs/a0ee/7212589/205ecd774f86/13046_2020_1585_Fig1_HTML.jpg
https://cdn.ncbi.nlm.nih.gov/pmc/blobs/a0ee/7212589/be4e39311303/13046_2020_1585_Fig2_HTML.jpg
https://cdn.ncbi.nlm.nih.gov/pmc/blobs/a0ee/7212589/8c1f46b5a588/13046_2020_1585_Fig3_HTML.jpg
https://cdn.ncbi.nlm.nih.gov/pmc/blobs/a0ee/7212589/b660fc0613a1/13046_2020_1585_Fig4_HTML.jpg
https://cdn.ncbi.nlm.nih.gov/pmc/blobs/a0ee/7212589/01eb22d1ebb1/13046_2020_1585_Fig5_HTML.jpg
https://cdn.ncbi.nlm.nih.gov/pmc/blobs/a0ee/7212589/de25afaaf44e/13046_2020_1585_Fig6_HTML.jpg
https://cdn.ncbi.nlm.nih.gov/pmc/blobs/a0ee/7212589/23f3fd75fb2c/13046_2020_1585_Fig7_HTML.jpg
https://cdn.ncbi.nlm.nih.gov/pmc/blobs/a0ee/7212589/42a1054005a3/13046_2020_1585_Fig8_HTML.jpg

相似文献

1
EVI5 is an oncogene that regulates the proliferation and metastasis of NSCLC cells.EVI5 是一种癌基因,可调节 NSCLC 细胞的增殖和转移。
J Exp Clin Cancer Res. 2020 May 11;39(1):84. doi: 10.1186/s13046-020-01585-z.
2
CD151 drives cancer progression depending on integrin α3β1 through EGFR signaling in non-small cell lung cancer.CD151 通过 EGFR 信号促进非小细胞肺癌中整合素 α3β1 的肿瘤进展。
J Exp Clin Cancer Res. 2021 Jun 9;40(1):192. doi: 10.1186/s13046-021-01998-4.
3
MicroRNA-330-3p promotes cell invasion and metastasis in non-small cell lung cancer through GRIA3 by activating MAPK/ERK signaling pathway.微小RNA-330-3p通过激活丝裂原活化蛋白激酶/细胞外信号调节激酶(MAPK/ERK)信号通路,作用于谷氨酸受体离子otropic AMPA 3型(GRIA3),从而促进非小细胞肺癌的细胞侵袭和转移。
J Hematol Oncol. 2017 Jun 19;10(1):125. doi: 10.1186/s13045-017-0493-0.
4
UBE2C, Directly Targeted by miR-548e-5p, Increases the Cellular Growth and Invasive Abilities of Cancer Cells Interacting with the EMT Marker Protein Zinc Finger E-box Binding Homeobox 1/2 in NSCLC.UBE2C 被 miR-548e-5p 直接靶向,增加了与非小细胞肺癌中 EMT 标志物蛋白锌指 E-box 结合同源框 1/2 相互作用的癌细胞的细胞生长和侵袭能力。
Theranostics. 2019 Mar 17;9(7):2036-2055. doi: 10.7150/thno.32738. eCollection 2019.
5
circRACGAP1 promotes non-small cell lung cancer proliferation by regulating miR-144-5p/CDKL1 signaling pathway.环状RACGAP1通过调控miR-144-5p/CDKL1信号通路促进非小细胞肺癌增殖。
Cancer Gene Ther. 2021 Apr;28(3-4):197-211. doi: 10.1038/s41417-020-00209-0. Epub 2020 Aug 11.
6
Downregulation of LINC00665 confers decreased cell proliferation and invasion via the miR-138-5p/E2F3 signaling pathway in NSCLC.下调 LINC00665 通过 miR-138-5p/E2F3 信号通路抑制非小细胞肺癌细胞的增殖和侵袭。
Biomed Pharmacother. 2020 Jul;127:110214. doi: 10.1016/j.biopha.2020.110214. Epub 2020 May 11.
7
Integrin αVβ1-activated PYK2 promotes the progression of non-small-cell lung cancer via the STAT3-VGF axis.整合素 αVβ1 激活的 PYK2 通过 STAT3-VGF 轴促进非小细胞肺癌的进展。
Cell Commun Signal. 2024 Jun 6;22(1):313. doi: 10.1186/s12964-024-01639-1.
8
Downregulation of miR-3127-5p promotes epithelial-mesenchymal transition via FZD4 regulation of Wnt/β-catenin signaling in non-small-cell lung cancer.下调 miR-3127-5p 通过 FZD4 调控 Wnt/β-catenin 信号通路促进非小细胞肺癌上皮-间质转化。
Mol Carcinog. 2018 Jul;57(7):842-853. doi: 10.1002/mc.22805. Epub 2018 Apr 14.
9
MicroRNA-29b attenuates non-small cell lung cancer metastasis by targeting matrix metalloproteinase 2 and PTEN.微小RNA-29b通过靶向基质金属蛋白酶2和PTEN来减弱非小细胞肺癌的转移。
J Exp Clin Cancer Res. 2015 Jun 11;34(1):59. doi: 10.1186/s13046-015-0169-y.
10
The long non-coding RNA MIAT/miR-139-5p/MMP2 axis regulates cell migration and invasion in non-small-cell lung cancer.长非编码 RNA MIAT/miR-139-5p/MMP2 轴调控非小细胞肺癌细胞迁移和侵袭。
J Biosci. 2020;45.

引用本文的文献

1
Exploring new drug treatment targets for immune related bone diseases using a multi omics joint analysis strategy.使用多组学联合分析策略探索免疫相关骨疾病的新药治疗靶点。
Sci Rep. 2025 Mar 27;15(1):10618. doi: 10.1038/s41598-025-94053-7.
2
Multi-omic biomarkers associated with multiple sclerosis: from Mendelian randomization to drug prediction.与多发性硬化症相关的多组学生物标志物:从孟德尔随机化到药物预测
Sci Rep. 2025 Mar 19;15(1):9421. doi: 10.1038/s41598-025-94303-8.
3
Novel :: Gene Fusion in Infantile Fibrosarcoma: A Case Report and Review of Literature.

本文引用的文献

1
EMT related circular RNA expression profiles identify circSCYL2 as a novel molecule in breast tumor metastasis.EMT 相关环状 RNA 表达谱鉴定 circSCYL2 为乳腺癌转移中的新型分子。
Int J Mol Med. 2020 Jun;45(6):1697-1710. doi: 10.3892/ijmm.2020.4550. Epub 2020 Mar 24.
2
Cachexia Anorexia Syndrome and Associated Metabolic Dysfunction in Peritoneal Metastasis.腹腔转移患者的恶液质厌食综合征及相关代谢功能障碍。
Int J Mol Sci. 2019 Oct 31;20(21):5444. doi: 10.3390/ijms20215444.
3
Mechanisms of Metastasis in Colorectal Cancer and Metastatic Organotropism: Hematogenous versus Peritoneal Spread.
新发现 :: 婴儿纤维肉瘤中的基因融合:一例报告及文献综述
Int J Mol Sci. 2025 Jan 29;26(3):1182. doi: 10.3390/ijms26031182.
4
METTL16 regulates the mRNA stability of FBXO5 via m6A modification to facilitate the malignant behavior of breast cancer.METTL16通过m6A修饰调节FBXO5的mRNA稳定性,以促进乳腺癌的恶性行为。
Cancer Metab. 2024 Jul 25;12(1):22. doi: 10.1186/s40170-024-00351-5.
5
Genome-wide RNA-sequencing dataset reveals sever as a novel prognostic long non-coding RNA and its potential molecular mechanisms in patients with colon adenocarcinoma.全基因组RNA测序数据集揭示了SEVER作为一种新的预后长链非编码RNA及其在结肠腺癌患者中的潜在分子机制。
J Cancer. 2023 Jul 31;14(12):2386-2398. doi: 10.7150/jca.83424. eCollection 2023.
6
Inhibition of ox-LDL-induced endothelial cell injury by LINC02381 knockdown through the microRNA-491-5p/transcription factor 7 axis.通过 microRNA-491-5p/转录因子 7 轴抑制 ox-LDL 诱导的内皮细胞损伤。
Immun Inflamm Dis. 2023 Mar;11(3):e785. doi: 10.1002/iid3.785.
7
Identification of diagnostic biomarkers for idiopathic pulmonary hypertension with metabolic syndrome by bioinformatics and machine learning.通过生物信息学和机器学习鉴定特发性肺动脉高压合并代谢综合征的诊断生物标志物。
Sci Rep. 2023 Jan 12;13(1):615. doi: 10.1038/s41598-023-27435-4.
8
Fucosylated exosomal miRNAs as promising biomarkers for the diagnosis of early lung adenocarcinoma.岩藻糖基化外泌体微小RNA作为早期肺腺癌诊断的潜在生物标志物。
Front Oncol. 2022 Aug 12;12:935184. doi: 10.3389/fonc.2022.935184. eCollection 2022.
9
Integrin α3/α6 and αV are implicated in ADAM15-activated FAK and EGFR signalling pathway individually and promote non-small-cell lung cancer progression.整合素 α3/α6 和 αV 分别参与 ADAM15 激活的 FAK 和 EGFR 信号通路,促进非小细胞肺癌的进展。
Cell Death Dis. 2022 May 21;13(5):486. doi: 10.1038/s41419-022-04928-0.
10
Regulation of apoptosis, autophagy and ferroptosis by non-coding RNAs in metastatic non-small cell lung cancer (Review).非编码RNA对转移性非小细胞肺癌细胞凋亡、自噬和铁死亡的调控(综述)
Exp Ther Med. 2022 May;23(5):352. doi: 10.3892/etm.2022.11279. Epub 2022 Mar 28.
结直肠癌转移机制及转移器官嗜性:血行转移与腹膜播散
J Oncol. 2019 Sep 19;2019:7407190. doi: 10.1155/2019/7407190. eCollection 2019.
4
Long noncoding RNA DLGAP1-AS1 promotes cell proliferation in hepatocellular carcinoma via sequestering miR-486-5p.长链非编码RNA DLGAP1-AS1通过隔离miR-486-5p促进肝细胞癌的细胞增殖。
J Cell Biochem. 2020 Feb;121(2):1953-1962. doi: 10.1002/jcb.29430. Epub 2019 Oct 21.
5
MiR-486-5p inhibits IL-22-induced epithelial-mesenchymal transition of breast cancer cell by repressing Dock1.微小RNA-486-5p通过抑制衔接蛋白1抑制白细胞介素-22诱导的乳腺癌细胞上皮-间质转化。
J Cancer. 2019 Aug 19;10(19):4695-4706. doi: 10.7150/jca.30596. eCollection 2019.
6
NSD2 inhibition suppresses metastasis in cervical cancer by promoting TGF-β/TGF-βRI/SMADs signaling.NSD2 抑制通过促进 TGF-β/TGF-βRI/SMADs 信号通路抑制宫颈癌转移。
Biochem Biophys Res Commun. 2019 Nov 12;519(3):489-496. doi: 10.1016/j.bbrc.2019.08.020. Epub 2019 Sep 14.
7
KIAA1199, a Target of MicoRNA-486-5p, Promotes Papillary Thyroid Cancer Invasion by Influencing Epithelial-Mesenchymal Transition (EMT).KIAA1199 是 microRNA-486-5p 的靶标,通过影响上皮-间充质转化(EMT)促进甲状腺乳头状癌侵袭。
Med Sci Monit. 2019 Sep 10;25:6788-6796. doi: 10.12659/MSM.918682.
8
REGγ potentiates TGF-β/Smad signal dependent epithelial-mesenchymal transition in thyroid cancer cells.REGγ 增强甲状腺癌细胞中 TGF-β/Smad 信号依赖性上皮-间充质转化。
Cell Signal. 2019 Dec;64:109412. doi: 10.1016/j.cellsig.2019.109412. Epub 2019 Sep 3.
9
Knockdown of KLK12 inhibits viability and induces apoptosis in human colorectal cancer HT-29 cell line.KLK12 基因敲低抑制人结直肠癌细胞 HT-29 活力并诱导其凋亡。
Int J Mol Med. 2019 Nov;44(5):1667-1676. doi: 10.3892/ijmm.2019.4327. Epub 2019 Aug 30.
10
B7-1 drives TGF-β stimulated pancreatic carcinoma cell migration and expression of EMT target genes.B7-1 驱动 TGF-β 刺激的胰腺癌癌细胞迁移和 EMT 靶基因的表达。
PLoS One. 2019 Sep 4;14(9):e0222083. doi: 10.1371/journal.pone.0222083. eCollection 2019.