Suppr超能文献

B7-1 驱动 TGF-β 刺激的胰腺癌癌细胞迁移和 EMT 靶基因的表达。

B7-1 drives TGF-β stimulated pancreatic carcinoma cell migration and expression of EMT target genes.

机构信息

Departments of Medicine and Biochemistry & Molecular Biology, Division of Pulmonary and Critical Care Medicine, Thoracic Disease Research Unit, Mayo Clinic College of Medicine, Rochester, Minnesota, United States of America.

出版信息

PLoS One. 2019 Sep 4;14(9):e0222083. doi: 10.1371/journal.pone.0222083. eCollection 2019.

Abstract

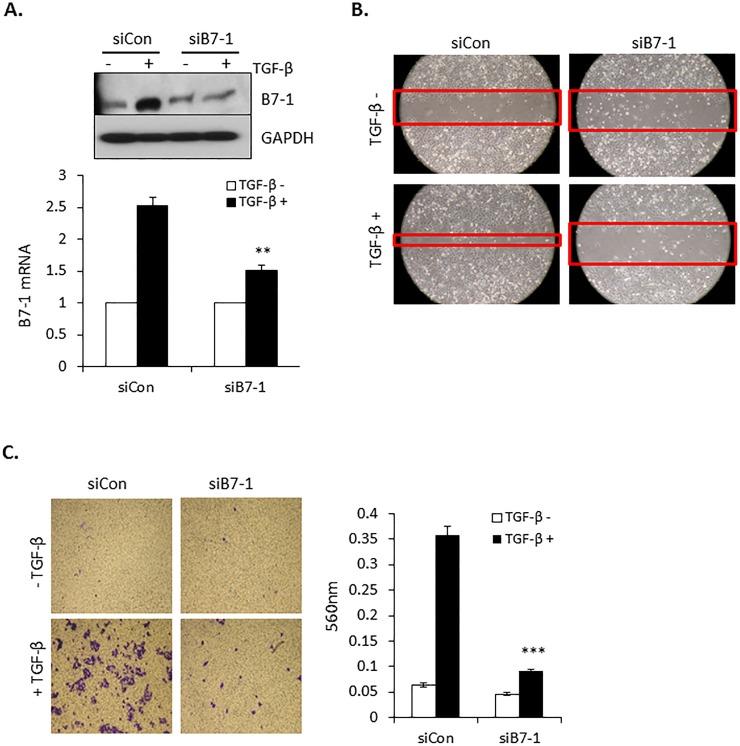
B7-1 proteins are routinely expressed on the surface of antigen presenting cells (APC) and within the innate immune system. They function to establish a biologically optimal and dynamic balance between immune activation and inhibition or self-tolerance. Interactions between B7-1 and its receptors, which include CD28, CTLA4 and PD-L1, contribute to both stimulatory as well as inhibitory or homeostatic regulation. In the current study, we investigated whether the tumor-promoting actions of transforming growth factor beta (TGF-β) disrupted this equilibrium in pancreatic cancer to promote malignant progression and an enhanced means to evade immune detection. The data show that B7-1 is (i) upregulated following treatment of pancreatic carcinoma cells with TGF-β; (ii) induced by TGF-β via both Smad2/3-dependent and independent pathways; (iii) required for pancreatic tumor cell in vitro migration/invasion; and (iv) necessary for TGF-β regulated epithelial-mesenchymal transition (EMT) through induction of Snail family members. Results from the proposed studies provide valuable insights into mechanisms whereby TGF-β regulates both the innate immune response and intrinsic properties of pancreatic tumor growth.

摘要

B7-1 蛋白通常在抗原呈递细胞 (APC) 的表面和固有免疫系统中表达。它们的功能是在免疫激活和抑制或自身耐受之间建立一种生物学上最佳和动态的平衡。B7-1 与其受体(包括 CD28、CTLA4 和 PD-L1)之间的相互作用既有助于刺激,也有助于抑制或体内平衡调节。在本研究中,我们研究了转化生长因子β (TGF-β) 的肿瘤促进作用是否破坏了这种平衡,以促进恶性进展和增强逃避免疫检测的能力。数据表明,B7-1 是:(i) 经 TGF-β处理的胰腺癌细胞上调;(ii) 通过 Smad2/3 依赖和非依赖途径诱导;(iii) 体外迁移/侵袭所需;以及 (iv) 通过诱导 Snail 家族成员,TGF-β 调节上皮-间充质转化 (EMT) 所必需。拟议研究的结果提供了有价值的见解,说明 TGF-β 如何调节固有免疫反应和胰腺肿瘤生长的内在特性。

https://cdn.ncbi.nlm.nih.gov/pmc/blobs/c4f0/6726221/b2719539a75e/pone.0222083.g001.jpg

文献AI研究员

20分钟写一篇综述,助力文献阅读效率提升50倍。

立即体验

用中文搜PubMed

大模型驱动的PubMed中文搜索引擎

马上搜索

文档翻译

学术文献翻译模型,支持多种主流文档格式。

立即体验