Suppr超能文献

miR-6086 通过下调 OC2/VEGFA/EGFL6 轴抑制卵巢癌血管生成。

miR-6086 inhibits ovarian cancer angiogenesis by downregulating the OC2/VEGFA/EGFL6 axis.

机构信息

Guangdong Province Engineering Research Center for Antibody Drug and Immunoassay, Department of Biology, Jinan University, Guangzhou, 510632, China.

出版信息

Cell Death Dis. 2020 May 11;11(5):345. doi: 10.1038/s41419-020-2501-5.

Abstract

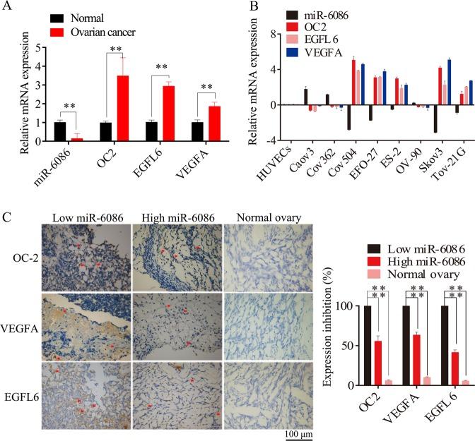
miRNAs have emerged as a pivotal component of gene regulatory networks, mediating cytokines secretion, cell cycle, and differentiation regulation. However, how miRNAs collaborate with transcription factors and downstream effector proteins that determine the fate of ovarian cancer cells remains to be understood, especially regarding to mechanism of tumor angiogenesis regulation. Based on the qRT-PCR and IHC analysis, we found that miR-6086 was maintained a very low level both in ovarian cancer cell lines and tissues. Further, we identified OC2 and EGFL6 as the direct targets of miR-6086 by luciferase assay and we observed an inverse relationship between the expression of miR-6086 and the OC2/VEGFA/EGFL6 axis. The Western blotting analysis suggested that OC2 could directly upregulate VEGFA and indirectly up-regulate EGFL6 through VEGFA. Moreover, miR-6086 could indirectly downregulate VEGFA through OC2. In addition, miR-6086, siOC2 and siEGFL6 could negatively regulate the tumor growth and angiogenesis of ovarian cancer (Skov3) in the animal studies, with the inhibition rates of 77.07%, 69.89%, and 73.62%, respectively (**p < 0.01). Moreover, the tumor cell proliferation, migration, and invasion of ovarian cancer cell lines (Caov3 and Skov3) and vascular formation (HUVECs) were significantly suppressed in vitro, by decreasing the AKT/MAPK pathways (*p < 0.05). Taken together, our results reveal that miR-6086 can suppress the angiogenesis networks in ovarian cancer by down-regulating the OC2/VEGFA/EGFL6 axis, directly or indirectly, which may provide potential targets for tumor therapeutics.

摘要

miRNAs 已成为基因调控网络的关键组成部分,介导细胞因子分泌、细胞周期和分化调节。然而,miRNAs 如何与转录因子和下游效应蛋白协同作用,从而决定卵巢癌细胞的命运,这在很大程度上仍不清楚,特别是在肿瘤血管生成调控的机制方面。基于 qRT-PCR 和免疫组化分析,我们发现 miR-6086 在卵巢癌细胞系和组织中均维持在非常低的水平。此外,我们通过荧光素酶报告基因实验鉴定出 OC2 和 EGFL6 是 miR-6086 的直接靶基因,并且观察到 miR-6086 的表达与 OC2/VEGFA/EGFL6 轴之间存在负相关关系。Western blot 分析表明,OC2 可以通过 VEGFA 直接上调 VEGFA,并通过 VEGFA 间接上调 EGFL6。此外,miR-6086 可以通过 OC2 间接下调 VEGFA。此外,在动物研究中,miR-6086、siOC2 和 siEGFL6 可分别负向调控卵巢癌(Skov3)的肿瘤生长和血管生成,抑制率分别为 77.07%、69.89%和 73.62%(**p < 0.01)。此外,miR-6086 通过下调 AKT/MAPK 通路,显著抑制卵巢癌细胞系(Caov3 和 Skov3)的肿瘤细胞增殖、迁移和侵袭以及血管生成(HUVECs)(*p < 0.05)。综上所述,我们的研究结果揭示了 miR-6086 可通过下调 OC2/VEGFA/EGFL6 轴直接或间接抑制卵巢癌中的血管生成网络,这可能为肿瘤治疗提供潜在的靶点。

https://cdn.ncbi.nlm.nih.gov/pmc/blobs/84fa/7214437/e43770a15508/41419_2020_2501_Fig1_HTML.jpg

文献检索

告别复杂PubMed语法,用中文像聊天一样搜索,搜遍4000万医学文献。AI智能推荐,让科研检索更轻松。

立即免费搜索

文件翻译

保留排版,准确专业,支持PDF/Word/PPT等文件格式,支持 12+语言互译。

免费翻译文档

深度研究

AI帮你快速写综述,25分钟生成高质量综述,智能提取关键信息,辅助科研写作。

立即免费体验