• 文献检索
  • 文档翻译
  • 深度研究
  • 学术资讯
  • Suppr Zotero 插件Zotero 插件
  • 邀请有礼
  • 套餐&价格
  • 历史记录
应用&插件
Suppr Zotero 插件Zotero 插件浏览器插件Mac 客户端Windows 客户端微信小程序
定价
高级版会员购买积分包购买API积分包
服务
文献检索文档翻译深度研究API 文档MCP 服务
关于我们
关于 Suppr公司介绍联系我们用户协议隐私条款
关注我们

Suppr 超能文献

核心技术专利:CN118964589B侵权必究
粤ICP备2023148730 号-1Suppr @ 2026

文献检索

告别复杂PubMed语法,用中文像聊天一样搜索,搜遍4000万医学文献。AI智能推荐,让科研检索更轻松。

立即免费搜索

文件翻译

保留排版,准确专业,支持PDF/Word/PPT等文件格式,支持 12+语言互译。

免费翻译文档

深度研究

AI帮你快速写综述,25分钟生成高质量综述,智能提取关键信息,辅助科研写作。

立即免费体验

miR-20a/Foxj2 轴通过综合分析鉴定介导结直肠癌细胞的生长和转移。

miR-20a/Foxj2 Axis Mediates Growth and Metastasis of Colorectal Cancer Cells as Identified by Integrated Analysis.

机构信息

Department of General Surgery, Jingmen No. 1 People's Hospital, Jingmen, Hubei, China (mainland).

Department of Burn and Plastic Surgery, Affiliated Nantong Hospital No. 3 of Nantong University, Nantong, Jiangsu, China (mainland).

出版信息

Med Sci Monit. 2020 May 14;26:e923559. doi: 10.12659/MSM.923559.

DOI:10.12659/MSM.923559
PMID:32406388
原文链接:https://pmc.ncbi.nlm.nih.gov/articles/PMC7247419/
Abstract

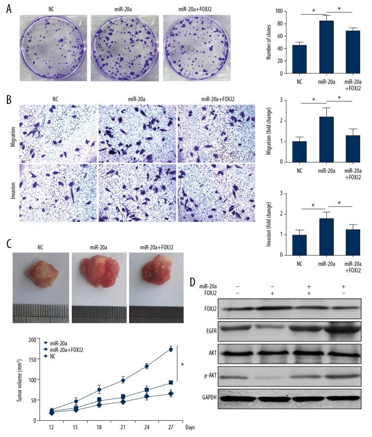
BACKGROUND MicroRNAs (miRNAs) have a significant regulatory effect on the proliferation, migration, and invasion of cells, and have been widely reported to have oncogenic or tumor-suppressive impacts on various tumors. In the present study we assessed the regulation and function of miR-20a on colorectal cancer (CRC) cell lines. MATERIAL AND METHODS qPCR was used to quantify miR-20a expression. Luciferase reporter assay was conducted to confirm Foxj2 3'UTR associations. In addition, the function of miR-20a and Foxj2 in CRC was detected using MTT, colony formation, transwell assays, and cell cycle analysis. RESULTS Our data revealed that miR-20a expression was elevated in the CRC cell lines, and cell migration, proliferation, and invasion abilities were promoted by the overexpression of miR-20a. Moreover, Foxj2 was authenticated as a direct target gene of miR-20a in CRC cells. Furthermore, we found that the ectopic Foxj2 dramatically suppressed miR-20a-promoted proliferation, migration, invasion, and xenografts in vitro and in vivo, and induced cell cycle arrest at G1 stage. CONCLUSIONS Our results showing the roles of miR-20a/Foxj2 in carcinogenesis of CRC may help improve treatment of CRC.

摘要

背景

MicroRNAs (miRNAs) 对细胞的增殖、迁移和侵袭具有重要的调节作用,并且已经广泛报道它们对各种肿瘤具有致癌或肿瘤抑制的影响。在本研究中,我们评估了 miR-20a 对结直肠癌细胞系的调节和功能。

材料和方法

qPCR 用于定量 miR-20a 的表达。荧光素酶报告基因实验用于确认 Foxj2 3'UTR 的关联。此外,使用 MTT、集落形成、transwell 分析和细胞周期分析检测 miR-20a 和 Foxj2 在 CRC 中的功能。

结果

我们的数据显示,miR-20a 在 CRC 细胞系中的表达升高,miR-20a 的过表达促进了细胞迁移、增殖和侵袭能力。此外,Foxj2 被确认为 CRC 细胞中 miR-20a 的直接靶基因。此外,我们发现异位 Foxj2 可显著抑制 miR-20a 促进的体外和体内增殖、迁移、侵袭和异种移植,并诱导细胞周期停滞在 G1 期。

结论

我们的研究结果表明 miR-20a/Foxj2 在 CRC 发生中的作用可能有助于改善 CRC 的治疗。

https://cdn.ncbi.nlm.nih.gov/pmc/blobs/5a0c/7247419/487fc133a729/medscimonit-26-e923559-g005.jpg
https://cdn.ncbi.nlm.nih.gov/pmc/blobs/5a0c/7247419/251b3a62e1f7/medscimonit-26-e923559-g001.jpg
https://cdn.ncbi.nlm.nih.gov/pmc/blobs/5a0c/7247419/b199b811770b/medscimonit-26-e923559-g002.jpg
https://cdn.ncbi.nlm.nih.gov/pmc/blobs/5a0c/7247419/2c7cdb636767/medscimonit-26-e923559-g003.jpg
https://cdn.ncbi.nlm.nih.gov/pmc/blobs/5a0c/7247419/49419e8a1129/medscimonit-26-e923559-g004.jpg
https://cdn.ncbi.nlm.nih.gov/pmc/blobs/5a0c/7247419/487fc133a729/medscimonit-26-e923559-g005.jpg
https://cdn.ncbi.nlm.nih.gov/pmc/blobs/5a0c/7247419/251b3a62e1f7/medscimonit-26-e923559-g001.jpg
https://cdn.ncbi.nlm.nih.gov/pmc/blobs/5a0c/7247419/b199b811770b/medscimonit-26-e923559-g002.jpg
https://cdn.ncbi.nlm.nih.gov/pmc/blobs/5a0c/7247419/2c7cdb636767/medscimonit-26-e923559-g003.jpg
https://cdn.ncbi.nlm.nih.gov/pmc/blobs/5a0c/7247419/49419e8a1129/medscimonit-26-e923559-g004.jpg
https://cdn.ncbi.nlm.nih.gov/pmc/blobs/5a0c/7247419/487fc133a729/medscimonit-26-e923559-g005.jpg

相似文献

1
miR-20a/Foxj2 Axis Mediates Growth and Metastasis of Colorectal Cancer Cells as Identified by Integrated Analysis.miR-20a/Foxj2 轴通过综合分析鉴定介导结直肠癌细胞的生长和转移。
Med Sci Monit. 2020 May 14;26:e923559. doi: 10.12659/MSM.923559.
2
MiRNA-206 suppresses PGE2-induced colorectal cancer cell proliferation, migration, and invasion by targetting TM4SF1.miRNA-206 通过靶向 TM4SF1 抑制 PGE2 诱导的结直肠癌细胞增殖、迁移和侵袭。
Biosci Rep. 2018 Sep 19;38(5). doi: 10.1042/BSR20180664. Print 2018 Oct 31.
3
Transcription factor SP1-induced microRNA-146b-3p facilitates the progression and metastasis of colorectal cancer via regulating FAM107A.转录因子 SP1 诱导的 microRNA-146b-3p 通过调节 FAM107A 促进结直肠癌的进展和转移。
Life Sci. 2021 Jul 15;277:119398. doi: 10.1016/j.lfs.2021.119398. Epub 2021 Apr 5.
4
MiR-19a-3p regulates the Forkhead box F2-mediated Wnt/β-catenin signaling pathway and affects the biological functions of colorectal cancer cells.miR-19a-3p 通过调控叉头框 F2 介导的 Wnt/β-catenin 信号通路影响结直肠癌细胞的生物学功能。
World J Gastroenterol. 2020 Feb 14;26(6):627-644. doi: 10.3748/wjg.v26.i6.627.
5
Disruption of the c-Myc/miR-200b-3p/PRDX2 regulatory loop enhances tumor metastasis and chemotherapeutic resistance in colorectal cancer.破坏 c-Myc/miR-200b-3p/PRDX2 调控环路可增强结直肠癌的肿瘤转移和化疗耐药性。
J Transl Med. 2017 Dec 19;15(1):257. doi: 10.1186/s12967-017-1357-7.
6
Down-regulation of miR-9 promotes epithelial mesenchymal transition via regulating anoctamin-1 (ANO1) in CRC cells.miR-9的下调通过调控结直肠癌细胞中的anoctamin-1(ANO1)促进上皮间质转化。
Cancer Genet. 2019 Feb;231-232:22-31. doi: 10.1016/j.cancergen.2018.12.004. Epub 2018 Dec 27.
7
MicroRNA-20a-5p promotes colorectal cancer invasion and metastasis by downregulating Smad4.微小RNA-20a-5p通过下调Smad4促进结直肠癌的侵袭和转移。
Oncotarget. 2016 Jul 19;7(29):45199-45213. doi: 10.18632/oncotarget.9900.
8
miR-182 promotes cell growth and invasion by targeting forkhead box F2 transcription factor in colorectal cancer.微小RNA-182通过靶向叉头框F2转录因子促进结直肠癌细胞的生长和侵袭。
Oncol Rep. 2015 May;33(5):2592-8. doi: 10.3892/or.2015.3833. Epub 2015 Mar 4.
9
Long non-coding RNA TP73-AS1 sponges miR-194 to promote colorectal cancer cell proliferation, migration and invasion via up-regulating TGFα.长链非编码 RNA TP73-AS1 通过海绵吸附 miR-194 促进结直肠癌细胞增殖、迁移和侵袭并上调 TGFα。
Cancer Biomark. 2018;23(1):145-156. doi: 10.3233/CBM-181503.
10
Non-coding RNA MFI2-AS1 promotes colorectal cancer cell proliferation, migration and invasion through miR-574-5p/MYCBP axis.非编码 RNA MFI2-AS1 通过 miR-574-5p/MYCBP 轴促进结直肠癌细胞增殖、迁移和侵袭。
Cell Prolif. 2019 Jul;52(4):e12632. doi: 10.1111/cpr.12632. Epub 2019 May 16.

引用本文的文献

1
The multifaceted role of microRNAs in colorectal cancer: pathogenesis and therapeutic implications.微小RNA在结直肠癌中的多方面作用:发病机制及治疗意义
Noncoding RNA Res. 2025 May 23;14:65-95. doi: 10.1016/j.ncrna.2025.05.012. eCollection 2025 Oct.
2
Investigation of the mechanism by which FOXJ2 inhibits proliferation, metastasis and cell cycle progression of ovarian cancer cells through the PI3K/AKT signaling pathway.探究FOXJ2通过PI3K/AKT信号通路抑制卵巢癌细胞增殖、转移及细胞周期进程的机制。
Eur J Med Res. 2025 Mar 4;30(1):152. doi: 10.1186/s40001-025-02270-7.
3
miR-17-92a-1 cluster host gene: a key regulator in colorectal cancer development and progression.

本文引用的文献

1
miRTarBase update 2018: a resource for experimentally validated microRNA-target interactions.miRTarBase 更新 2018:一个经过实验验证的 microRNA-靶标相互作用的资源库。
Nucleic Acids Res. 2018 Jan 4;46(D1):D296-D302. doi: 10.1093/nar/gkx1067.
2
The Emerging Roles of Forkhead Box (FOX) Proteins in Osteosarcoma.叉头框(FOX)蛋白在骨肉瘤中的新作用
J Cancer. 2017 Jun 3;8(9):1619-1628. doi: 10.7150/jca.18778. eCollection 2017.
3
Effects of FOXJ2 on TGF-β1-induced epithelial-mesenchymal transition through Notch signaling pathway in non-small lung cancer.
miR-17-92a-1簇宿主基因:结直肠癌发生发展中的关键调节因子。
Clin Exp Med. 2024 Apr 25;24(1):85. doi: 10.1007/s10238-024-01331-1.
4
The REASON score: an epigenetic and clinicopathologic score to predict risk of poor survival in patients with early stage oral squamous cell carcinoma.REASON评分:一种用于预测早期口腔鳞状细胞癌患者生存不良风险的表观遗传学和临床病理评分。
Biomark Res. 2021 Jun 5;9(1):42. doi: 10.1186/s40364-021-00292-x.
FOXJ2对非小细胞肺癌中转化生长因子-β1通过Notch信号通路诱导的上皮-间质转化的影响
Cell Biol Int. 2017 Jan;41(1):79-83. doi: 10.1002/cbin.10680. Epub 2016 Nov 18.
4
Cancer statistics in China, 2015.《中国癌症统计数据 2015》
CA Cancer J Clin. 2016 Mar-Apr;66(2):115-32. doi: 10.3322/caac.21338. Epub 2016 Jan 25.
5
MicroRNA biogenesis pathways in cancer.癌症中的微小RNA生物合成途径。
Nat Rev Cancer. 2015 Jun;15(6):321-33. doi: 10.1038/nrc3932.
6
The role of FoxJ2 in the migration of human glioma cells.FoxJ2在人胶质瘤细胞迁移中的作用。
Pathol Res Pract. 2015 May;211(5):389-97. doi: 10.1016/j.prp.2015.01.005. Epub 2015 Jan 21.
7
miRDB: an online resource for microRNA target prediction and functional annotations.miRDB:一个用于微小RNA靶标预测和功能注释的在线资源。
Nucleic Acids Res. 2015 Jan;43(Database issue):D146-52. doi: 10.1093/nar/gku1104. Epub 2014 Nov 5.
8
miRNA and cancer; computational and experimental approaches.微小RNA与癌症;计算方法和实验方法
Curr Pharm Biotechnol. 2014;15(5):429. doi: 10.2174/138920101505140828161335.
9
MiR-20a is upregulated in anaplastic thyroid cancer and targets LIMK1.miR-20a 在间变性甲状腺癌中上调并靶向 LIMK1。
PLoS One. 2014 May 23;9(5):e96103. doi: 10.1371/journal.pone.0096103. eCollection 2014.
10
miR-20a promotes prostate cancer invasion and migration through targeting ABL2.miR-20a 通过靶向 ABL2 促进前列腺癌的侵袭和迁移。
J Cell Biochem. 2014 Jul;115(7):1269-76. doi: 10.1002/jcb.24778.