Suppr超能文献

Circ_100565通过海绵化miR-506-3p上调HMGA2,从而促进非小细胞肺癌的增殖、迁移和侵袭。

Circ_100565 promotes proliferation, migration and invasion in non-small cell lung cancer through upregulating HMGA2 via sponging miR-506-3p.

作者信息

Li Li, Wei Haitao, Zhang Haifeng, Xu Feng, Che Guowei

机构信息

1Department of Thoracic Surgery, West China Hospital, Sichuan University, No. 37 Guoxue Lane, Wuhou District, Chengdu, 610041 Sichuan China.

2School of Nursing and Health, Henan University, Kaifeng, 475001 Henan China.

出版信息

Cancer Cell Int. 2020 May 12;20:160. doi: 10.1186/s12935-020-01241-8. eCollection 2020.

Abstract

BACKGROUND

Circular RNAs (circRNAs) play a vital role in the development of various cancers. Circ_100565 was found to be a highly expressed circRNA in non-small cell lung cancer (NSCLC) tissues screened by microarray profiles of circRNAs. However, the role of circ_100565 in NSCLC still remains unknown.

METHODS

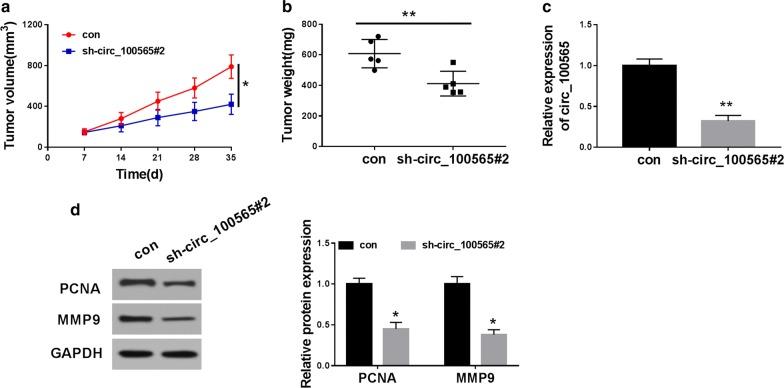
Microarray analysis was used to screen for differentially expressed circRNAs in NSCLC tissues. The expression levels of circ_100565, microRNA-506-3p (miR-506-3p) and high mobility group AT-hook 2 (HMGA2) were measured by quantitative real-time polymerase chain reaction (qRT-PCR). Cell proliferation was detected by cell counting kit-8 (CCK-8) and colony formation assays. Transwell assay was used to determine the migration and invasion of cells. Besides, Western blot (WB) analysis was performed to assess the levels of proliferation and metastasis-related proteins and HMGA2 protein. Moreover, animal experiments were used to confirm the effect of circ_100565 on NSCLC tumor growth in vivo. In addition, the interaction between miR-506-3p and circ_100565 or HMGA2 was confirmed by dual-luciferase reporter, RNA immunoprecipitation (RIP) assay or biotin-labeled pull-down assay.

RESULTS

Circ_100565 was upregulated in NSCLC, and its high expression was positively associated with the poor overall survival of NSCLC patients. Silencing of circ_100565 suppressed the proliferation, migration and invasion of NSCLC cells in vitro and reduced the tumor growth of NSCLC in vivo. Circ_100565 could sponge miR-506-3p, and miR-506-3p could target HMGA2. Moreover, miR-506-3p inhibitor or HMGA2 overexpression could reverse the inhibition effect of circ_100565 knockdown on NSCLC progression.

CONCLUSION

Circ_100565 increased HMGA2 expression to promote proliferation, migration and invasion in NSCLC via absorbing miR-506-3p. Our findings provided a new biomarker for NSCLC therapy.

摘要

背景

环状RNA(circRNAs)在多种癌症的发展中起着至关重要的作用。通过环状RNA的微阵列图谱筛选发现,Circ_100565是在非小细胞肺癌(NSCLC)组织中高表达的环状RNA。然而,Circ_100565在NSCLC中的作用仍不清楚。

方法

采用微阵列分析筛选NSCLC组织中差异表达的环状RNA。通过定量实时聚合酶链反应(qRT-PCR)检测Circ_100565、微小RNA-506-3p(miR-506-3p)和高迁移率族AT钩蛋白2(HMGA2)的表达水平。用细胞计数试剂盒-8(CCK-8)和集落形成试验检测细胞增殖。采用Transwell试验检测细胞的迁移和侵袭能力。此外,进行蛋白质免疫印迹(WB)分析以评估增殖和转移相关蛋白及HMGA2蛋白的水平。此外,通过动物实验证实Circ_100565对NSCLC体内肿瘤生长的影响。另外,通过双荧光素酶报告基因、RNA免疫沉淀(RIP)试验或生物素标记的下拉试验证实miR-506-3p与Circ_100565或HMGA2之间的相互作用。

结果

Circ_100565在NSCLC中上调,其高表达与NSCLC患者较差的总生存期呈正相关。沉默Circ_100565可抑制NSCLC细胞在体外的增殖、迁移和侵袭,并降低NSCLC在体内的肿瘤生长。Circ_100565可以吸附miR-506-3p,而miR-506-3p可以靶向HMGA2。此外,miR-506-3p抑制剂或HMGA2过表达可逆转Circ_100565敲低对NSCLC进展的抑制作用。

结论

Circ_100565通过吸附miR-506-3p增加HMGA2表达,从而促进NSCLC的增殖、迁移和侵袭。我们的研究结果为NSCLC治疗提供了一种新的生物标志物。

https://cdn.ncbi.nlm.nih.gov/pmc/blobs/8bdc/7216320/8dc1e2a4ac78/12935_2020_1241_Fig1_HTML.jpg

文献AI研究员

20分钟写一篇综述,助力文献阅读效率提升50倍。

立即体验

用中文搜PubMed

大模型驱动的PubMed中文搜索引擎

马上搜索

文档翻译

学术文献翻译模型,支持多种主流文档格式。

立即体验