• 文献检索
  • 文档翻译
  • 深度研究
  • 学术资讯
  • Suppr Zotero 插件Zotero 插件
  • 邀请有礼
  • 套餐&价格
  • 历史记录
应用&插件
Suppr Zotero 插件Zotero 插件浏览器插件Mac 客户端Windows 客户端微信小程序
定价
高级版会员购买积分包购买API积分包
服务
文献检索文档翻译深度研究API 文档MCP 服务
关于我们
关于 Suppr公司介绍联系我们用户协议隐私条款
关注我们

Suppr 超能文献

核心技术专利:CN118964589B侵权必究
粤ICP备2023148730 号-1Suppr @ 2026

文献检索

告别复杂PubMed语法,用中文像聊天一样搜索,搜遍4000万医学文献。AI智能推荐,让科研检索更轻松。

立即免费搜索

文件翻译

保留排版,准确专业,支持PDF/Word/PPT等文件格式,支持 12+语言互译。

免费翻译文档

深度研究

AI帮你快速写综述,25分钟生成高质量综述,智能提取关键信息,辅助科研写作。

立即免费体验

阿利西替尼抑制极光激酶A可减少HuH-6人肝母细胞瘤细胞的增殖并诱导其凋亡和自噬。

Inhibition of Aurora Kinase A by Alisertib Reduces Cell Proliferation and Induces Apoptosis and Autophagy in HuH-6 Human Hepatoblastoma Cells.

作者信息

Tan Jingyi, Xu Wenfeng, Lei Lei, Liu Hui, Wang Hong, Cao Xian, Xu Man

机构信息

Department of Pathology, Molecular Medicine and Cancer Research Center, Chongqing Medical University, Chongqing 400016, People's Republic of China.

Institute of Life Science, Chongqing Medical University, Chongqing 400016, People's Republic of China.

出版信息

Onco Targets Ther. 2020 May 8;13:3953-3963. doi: 10.2147/OTT.S228656. eCollection 2020.

DOI:10.2147/OTT.S228656
PMID:32440158
原文链接:https://pmc.ncbi.nlm.nih.gov/articles/PMC7217307/
Abstract

PURPOSE

Aurora kinase A (AURKA), which belongs to the serine/threonine protein kinase family, has been identified as a key driver of the genesis and progression of diverse tumors. The aim of this study was to determine the clinical significance of AURKA in patients with hepatoblastoma (HB) and the effect of inhibiting AURKA in the HB cell line HuH-6.

METHODS

The expression of AURKA in HB tissue and adjacent normal liver tissue was detected by immunohistochemistry. Then, statistical analysis was performed to evaluate the association between AURKA expression and the clinicopathological characteristics of HB. The effect of AURKA knockdown on cell viability was assessed by CCK-8 assay. EdU and CCK-8 assays, Western blotting, flow cytometry, and transmission electron microscopy (TEM) were used to examine the effect of alisertib (ALS), a selective AURKA small-molecule inhibitor, on the cell cycle, proliferation, apoptosis, and autophagy in HuH-6 human hepatoblastoma cells.

RESULTS

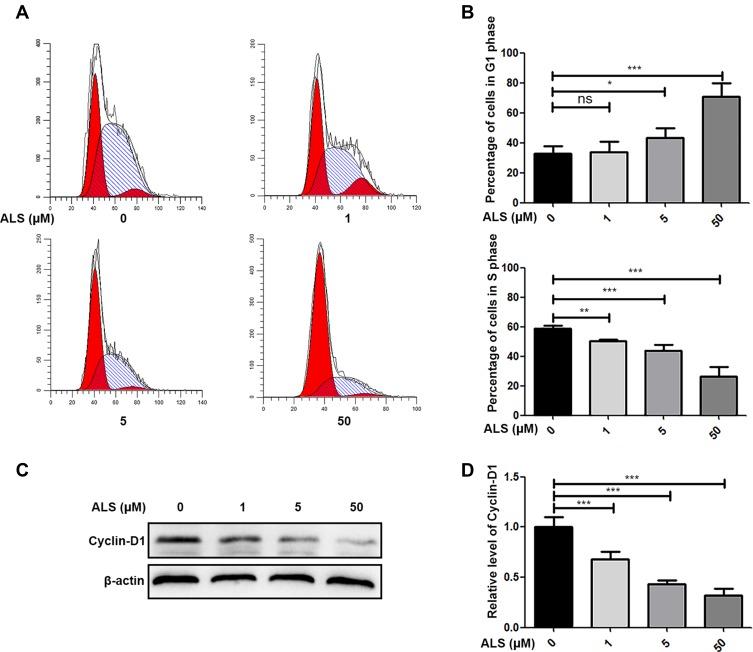
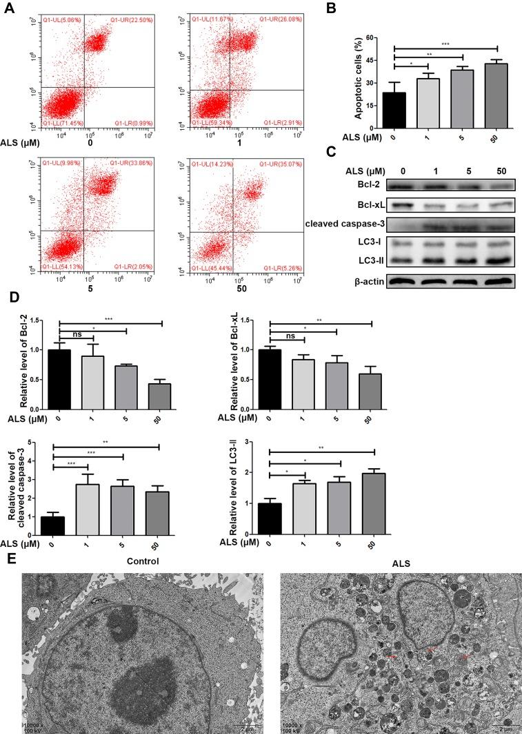
The expression of AURKA was significantly higher in HB tissue than in adjacent normal tissue. Furthermore, high AURKA expression was associated with advanced Children's Oncology Group (COG) stage and tumor metastasis of HB. In vitro, AURKA knockdown significantly reduced the viability of HuH-6 cells, while ALS treatment significantly suppressed HuH-6 cell proliferation and induced G1-phase cell cycle arrest by reducing cyclin-D1 expression. Moreover, ALS promoted apoptosis and autophagy by decreasing the activity of p38 MAPK in HuH-6 cells.

CONCLUSION

High expression of AURKA is a potential predictor of poor prognosis in HB patients. AURKA knockdown reduced the viability of HuH-6 cells, and ALS treatment inhibited cell proliferation and induced apoptosis and autophagy via the p38 MAPK signaling pathway. Our results suggest that AURKA may be a novel therapeutic target and ALS a potential therapeutic drug for the treatment of HB.

摘要

目的

极光激酶A(AURKA)属于丝氨酸/苏氨酸蛋白激酶家族,已被确定为多种肿瘤发生和进展的关键驱动因素。本研究旨在确定AURKA在肝母细胞瘤(HB)患者中的临床意义以及抑制AURKA对HB细胞系HuH-6的影响。

方法

采用免疫组织化学法检测HB组织及相邻正常肝组织中AURKA的表达。然后进行统计分析,以评估AURKA表达与HB临床病理特征之间的关联。通过CCK-8法评估AURKA敲低对细胞活力的影响。采用EdU和CCK-8法、蛋白质免疫印迹法、流式细胞术以及透射电子显微镜(TEM)检测选择性AURKA小分子抑制剂阿利西替尼(ALS)对HuH-6人肝母细胞瘤细胞的细胞周期、增殖、凋亡和自噬的影响。

结果

AURKA在HB组织中的表达明显高于相邻正常组织。此外,AURKA高表达与儿童肿瘤学组(COG)晚期阶段及HB的肿瘤转移相关。在体外,AURKA敲低显著降低了HuH-6细胞的活力,而ALS处理显著抑制了HuH-6细胞的增殖,并通过降低细胞周期蛋白D1的表达诱导G1期细胞周期阻滞。此外,ALS通过降低HuH-6细胞中p38丝裂原活化蛋白激酶的活性促进凋亡和自噬。

结论

AURKA高表达是HB患者预后不良的潜在预测指标。AURKA敲低降低了HuH-6细胞的活力,ALS处理通过p38丝裂原活化蛋白激酶信号通路抑制细胞增殖并诱导凋亡和自噬。我们的结果表明,AURKA可能是治疗HB的新型治疗靶点,而ALS可能是潜在的治疗药物。

https://cdn.ncbi.nlm.nih.gov/pmc/blobs/6944/7217307/c6114eb8b4e7/OTT-13-3953-g0006.jpg
https://cdn.ncbi.nlm.nih.gov/pmc/blobs/6944/7217307/24f75128bb05/OTT-13-3953-g0001.jpg
https://cdn.ncbi.nlm.nih.gov/pmc/blobs/6944/7217307/896ecb2d0bab/OTT-13-3953-g0002.jpg
https://cdn.ncbi.nlm.nih.gov/pmc/blobs/6944/7217307/7652e1ba9fd1/OTT-13-3953-g0003.jpg
https://cdn.ncbi.nlm.nih.gov/pmc/blobs/6944/7217307/1483eb5f7a2b/OTT-13-3953-g0004.jpg
https://cdn.ncbi.nlm.nih.gov/pmc/blobs/6944/7217307/f548012d2489/OTT-13-3953-g0005.jpg
https://cdn.ncbi.nlm.nih.gov/pmc/blobs/6944/7217307/c6114eb8b4e7/OTT-13-3953-g0006.jpg
https://cdn.ncbi.nlm.nih.gov/pmc/blobs/6944/7217307/24f75128bb05/OTT-13-3953-g0001.jpg
https://cdn.ncbi.nlm.nih.gov/pmc/blobs/6944/7217307/896ecb2d0bab/OTT-13-3953-g0002.jpg
https://cdn.ncbi.nlm.nih.gov/pmc/blobs/6944/7217307/7652e1ba9fd1/OTT-13-3953-g0003.jpg
https://cdn.ncbi.nlm.nih.gov/pmc/blobs/6944/7217307/1483eb5f7a2b/OTT-13-3953-g0004.jpg
https://cdn.ncbi.nlm.nih.gov/pmc/blobs/6944/7217307/f548012d2489/OTT-13-3953-g0005.jpg
https://cdn.ncbi.nlm.nih.gov/pmc/blobs/6944/7217307/c6114eb8b4e7/OTT-13-3953-g0006.jpg

相似文献

1
Inhibition of Aurora Kinase A by Alisertib Reduces Cell Proliferation and Induces Apoptosis and Autophagy in HuH-6 Human Hepatoblastoma Cells.阿利西替尼抑制极光激酶A可减少HuH-6人肝母细胞瘤细胞的增殖并诱导其凋亡和自噬。
Onco Targets Ther. 2020 May 8;13:3953-3963. doi: 10.2147/OTT.S228656. eCollection 2020.
2
Inhibition of mitotic Aurora kinase A by alisertib induces apoptosis and autophagy of human gastric cancer AGS and NCI-N78 cells.阿利西替尼对有丝分裂极光激酶A的抑制作用可诱导人胃癌AGS和NCI-N78细胞凋亡和自噬。
Drug Des Devel Ther. 2015 Jan 14;9:487-508. doi: 10.2147/DDDT.S74127. eCollection 2015.
3
Alisertib promotes apoptosis and autophagy in melanoma through p38 MAPK-mediated aurora a signaling.阿利塞替尼通过p38丝裂原活化蛋白激酶介导的极光激酶A信号通路促进黑色素瘤细胞的凋亡和自噬。
Oncotarget. 2017 Nov 6;8(63):107076-107088. doi: 10.18632/oncotarget.22328. eCollection 2017 Dec 5.
4
Alisertib, an Aurora kinase A inhibitor, induces apoptosis and autophagy but inhibits epithelial to mesenchymal transition in human epithelial ovarian cancer cells.阿利西替尼,一种极光激酶A抑制剂,可诱导人上皮性卵巢癌细胞凋亡和自噬,但抑制上皮-间质转化。
Drug Des Devel Ther. 2015 Jan 9;9:425-64. doi: 10.2147/DDDT.S74062. eCollection 2015.
5
The investigational Aurora kinase A inhibitor alisertib (MLN8237) induces cell cycle G2/M arrest, apoptosis, and autophagy via p38 MAPK and Akt/mTOR signaling pathways in human breast cancer cells.研究性极光激酶A抑制剂阿利西替尼(MLN8237)通过p38丝裂原活化蛋白激酶和Akt/哺乳动物雷帕霉素靶蛋白信号通路在人乳腺癌细胞中诱导细胞周期G2/M期阻滞、凋亡和自噬。
Drug Des Devel Ther. 2015 Mar 16;9:1627-52. doi: 10.2147/DDDT.S75378. eCollection 2015.
6
Alisertib induces G/M arrest, apoptosis, and autophagy via PI3K/Akt/mTOR- and p38 MAPK-mediated pathways in human glioblastoma cells.阿利西替尼通过PI3K/Akt/mTOR和p38丝裂原活化蛋白激酶介导的途径在人胶质母细胞瘤细胞中诱导G/M期阻滞、凋亡和自噬。
Am J Transl Res. 2017 Mar 15;9(3):845-873. eCollection 2017.
7
Pro-apoptotic and pro-autophagic effects of the Aurora kinase A inhibitor alisertib (MLN8237) on human osteosarcoma U-2 OS and MG-63 cells through the activation of mitochondria-mediated pathway and inhibition of p38 MAPK/PI3K/Akt/mTOR signaling pathway.极光激酶A抑制剂阿利西替尼(MLN8237)通过激活线粒体介导的途径和抑制p38丝裂原活化蛋白激酶/磷脂酰肌醇-3-激酶/蛋白激酶B/哺乳动物雷帕霉素靶蛋白信号通路对人骨肉瘤U-2 OS和MG-63细胞产生促凋亡和促自噬作用。
Drug Des Devel Ther. 2015 Mar 12;9:1555-84. doi: 10.2147/DDDT.S74197. eCollection 2015.
8
Alisertib Induces Cell Cycle Arrest, Apoptosis, Autophagy and Suppresses EMT in HT29 and Caco-2 Cells.阿利西替尼诱导HT29和Caco-2细胞的细胞周期停滞、凋亡、自噬并抑制上皮-间质转化。
Int J Mol Sci. 2015 Dec 29;17(1):41. doi: 10.3390/ijms17010041.
9
Alisertib induces cell cycle arrest and autophagy and suppresses epithelial-to-mesenchymal transition involving PI3K/Akt/mTOR and sirtuin 1-mediated signaling pathways in human pancreatic cancer cells.阿利塞替布诱导细胞周期停滞和自噬,并抑制人胰腺癌细胞中涉及PI3K/Akt/mTOR和沉默调节蛋白1介导的信号通路的上皮-间质转化。
Drug Des Devel Ther. 2015 Jan 17;9:575-601. doi: 10.2147/DDDT.S75221. eCollection 2015.
10
Inhibition of AURKA Reduces Proliferation and Survival of Gastrointestinal Cancer Cells With Activated KRAS by Preventing Activation of RPS6KB1.抑制 AURKA 通过阻止 RPS6KB1 的激活来减少激活 KRAS 的胃肠道癌细胞的增殖和存活。
Gastroenterology. 2019 Feb;156(3):662-675.e7. doi: 10.1053/j.gastro.2018.10.030. Epub 2018 Oct 17.

引用本文的文献

1
Caspase-mediated AURKA cleavage at Asp is essential for paclitaxel to elicit cell apoptosis.半胱氨酸天冬氨酸蛋白酶介导的 AURKA 在天冬氨酸处的裂解对于紫杉醇引发细胞凋亡是必需的。
Theranostics. 2024 Jun 17;14(10):3909-3926. doi: 10.7150/thno.97842. eCollection 2024.
2
expression is elevated in hepatoblastoma and correlates with inferior patient survival.在肝母细胞瘤中表达升高,且与患者较差的生存率相关。
Front Genet. 2023 Jun 12;14:1170940. doi: 10.3389/fgene.2023.1170940. eCollection 2023.
3
A Comprehensive Genomic Analysis Constructs miRNA-mRNA Interaction Network in Hepatoblastoma.

本文引用的文献

1
Trends in International Incidence of Pediatric Cancers in Children Under 5 Years of Age: 1988-2012.1988 - 2012年5岁以下儿童癌症国际发病率趋势
JNCI Cancer Spectr. 2019 Mar;3(1):pkz007. doi: 10.1093/jncics/pkz007. Epub 2019 Apr 9.
2
Hepatoblastoma-The Evolution of Biology, Surgery, and Transplantation.肝母细胞瘤——生物学、手术及移植的发展历程
Children (Basel). 2018 Dec 21;6(1):1. doi: 10.3390/children6010001.
3
Increased AURKA promotes cell proliferation and predicts poor prognosis in bladder cancer.AURKA表达增加促进膀胱癌细胞增殖并预示不良预后。
一项全面的基因组分析构建了肝母细胞瘤中的miRNA-mRNA相互作用网络。
Front Cell Dev Biol. 2021 Aug 6;9:655703. doi: 10.3389/fcell.2021.655703. eCollection 2021.
4
Integrated Protein-Protein Interaction and Weighted Gene Co-expression Network Analysis Uncover Three Key Genes in Hepatoblastoma.整合蛋白质-蛋白质相互作用和加权基因共表达网络分析揭示肝母细胞瘤中的三个关键基因。
Front Cell Dev Biol. 2021 Feb 26;9:631982. doi: 10.3389/fcell.2021.631982. eCollection 2021.
BMC Syst Biol. 2018 Dec 14;12(Suppl 7):118. doi: 10.1186/s12918-018-0634-2.
4
MicroRNA-26-5p functions as a new inhibitor of hepatoblastoma by repressing lin-28 homolog B and aurora kinase a expression.微小RNA-26-5p通过抑制lin-28同源物B和极光激酶A的表达,作为肝母细胞瘤的一种新型抑制剂发挥作用。
Hepatol Commun. 2018 May 21;2(7):861-871. doi: 10.1002/hep4.1185. eCollection 2018 Jul.
5
p38 Expression and Modulation of STAT3 Signaling in Oral Cancer.p38 在口腔癌中的 STAT3 信号表达与调控。
Pathol Oncol Res. 2020 Jan;26(1):183-192. doi: 10.1007/s12253-018-0405-9. Epub 2018 Mar 21.
6
Alisertib promotes apoptosis and autophagy in melanoma through p38 MAPK-mediated aurora a signaling.阿利塞替尼通过p38丝裂原活化蛋白激酶介导的极光激酶A信号通路促进黑色素瘤细胞的凋亡和自噬。
Oncotarget. 2017 Nov 6;8(63):107076-107088. doi: 10.18632/oncotarget.22328. eCollection 2017 Dec 5.
7
Aurora-A affects radiosenstivity in cervical squamous cell carcinoma and predicts poor prognosis.极光激酶A影响宫颈鳞状细胞癌的放射敏感性并预示预后不良。
Oncotarget. 2017 May 9;8(19):31509-31520. doi: 10.18632/oncotarget.15663.
8
Osteopontin Promotes Cell Migration and Invasion, and Inhibits Apoptosis and Autophagy in Colorectal Cancer by activating the p38 MAPK Signaling Pathway.骨桥蛋白通过激活p38丝裂原活化蛋白激酶信号通路促进结直肠癌细胞的迁移和侵袭,并抑制其凋亡和自噬。
Cell Physiol Biochem. 2017;41(5):1851-1864. doi: 10.1159/000471933. Epub 2017 Apr 3.
9
AURKA Overexpression Is Driven by FOXM1 and MAPK/ERK Activation in Melanoma Cells Harboring BRAF or NRAS Mutations: Impact on Melanoma Prognosis and Therapy.在携带BRAF或NRAS突变的黑色素瘤细胞中,AURKA的过表达由FOXM1和MAPK/ERK激活驱动:对黑色素瘤预后和治疗的影响
J Invest Dermatol. 2017 Jun;137(6):1297-1310. doi: 10.1016/j.jid.2017.01.021. Epub 2017 Feb 7.
10
Risk-stratified staging in paediatric hepatoblastoma: a unified analysis from the Children's Hepatic tumors International Collaboration.儿童肝母细胞瘤的风险分层分期:来自国际儿童肝脏肿瘤协作组的统一分析
Lancet Oncol. 2017 Jan;18(1):122-131. doi: 10.1016/S1470-2045(16)30598-8. Epub 2016 Nov 22.