Suppr超能文献

不同宿主细胞组合的感染性和药敏分析

Infectivity and Drug Susceptibility Profiling of Different -Host Cell Combinations.

作者信息

Baek Kyung-Hwa, Piel Laura, Rosazza Thibault, Prina Eric, Späth Gerald F, No Joo Hwan

机构信息

Leishmania Research Laboratory, Institut Pasteur Korea, Seongnam-si, Gyeonggi-do 13488, Korea.

Institut Pasteur, Unité de Parasitologie Moléculaire et Signalisation, 75015 Paris, France.

出版信息

Pathogens. 2020 May 20;9(5):393. doi: 10.3390/pathogens9050393.

Abstract

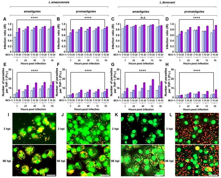
Protozoan parasites of the genus are the causative agents of leishmaniasis, a spectrum of a disease that threatens public health worldwide. Although next-generation therapeutics are urgently needed, the early stage of the drug discovery process is hampered by very low hit rates from intracellular phenotypic high-throughput screenings. Designing and applying a physiologically relevant in vitro assay is therefore in high demand. In this study, we characterized the infectivity, morphology, and drug susceptibility of different and host cell infection combinations. Primary bone marrow-derived macrophage (BMDM) and differentiated human acute monocytic leukemia (THP-1) cells were infected with amastigote or promastigote forms of and . Regardless of host cell types, amastigotes were generally well phagocytosed and showed high infectivity, whereas promastigotes, especially those of , had predominantly remained in the extracellular space. In the drug susceptibility test, miltefosine and sodium stibogluconate (SSG) showed varying ranges of activity with 14 and >10-fold differences in susceptibility, depending on the host-parasite pairs, indicating the importance of assay conditions for evaluating antileishmanial activity. Overall, our results suggest that combinations of species, infection forms, and host cells must be carefully optimized to evaluate the activity of potential therapeutic compounds against .

摘要

属的原生动物寄生虫是利什曼病的病原体,利什曼病是一种威胁全球公共卫生的疾病谱。尽管迫切需要新一代治疗方法,但细胞内表型高通量筛选的极低命中率阻碍了药物发现过程的早期阶段。因此,设计和应用生理相关的体外试验的需求很高。在本研究中,我们对不同的和宿主细胞感染组合的感染性、形态和药物敏感性进行了表征。用和的无鞭毛体或前鞭毛体形式感染原代骨髓来源的巨噬细胞(BMDM)和分化的人急性单核细胞白血病(THP-1)细胞。无论宿主细胞类型如何,无鞭毛体通常被很好地吞噬并表现出高感染性,而前鞭毛体,尤其是的前鞭毛体,主要留在细胞外空间。在药物敏感性试验中,米替福新和葡萄糖酸锑钠(SSG)表现出不同范围的活性,根据宿主-寄生虫对的不同,敏感性有14倍和>10倍的差异,这表明测定条件对评估抗利什曼活性的重要性。总体而言,我们的结果表明,必须仔细优化物种、感染形式和宿主细胞的组合,以评估潜在治疗化合物对的活性。

https://cdn.ncbi.nlm.nih.gov/pmc/blobs/12f4/7281264/32c9e4dd9b78/pathogens-09-00393-g001.jpg

文献检索

告别复杂PubMed语法,用中文像聊天一样搜索,搜遍4000万医学文献。AI智能推荐,让科研检索更轻松。

立即免费搜索

文件翻译

保留排版,准确专业,支持PDF/Word/PPT等文件格式,支持 12+语言互译。

免费翻译文档

深度研究

AI帮你快速写综述,25分钟生成高质量综述,智能提取关键信息,辅助科研写作。

立即免费体验