• 文献检索
  • 文档翻译
  • 深度研究
  • 学术资讯
  • Suppr Zotero 插件Zotero 插件
  • 邀请有礼
  • 套餐&价格
  • 历史记录
应用&插件
Suppr Zotero 插件Zotero 插件浏览器插件Mac 客户端Windows 客户端微信小程序
定价
高级版会员购买积分包购买API积分包
服务
文献检索文档翻译深度研究API 文档MCP 服务
关于我们
关于 Suppr公司介绍联系我们用户协议隐私条款
关注我们

Suppr 超能文献

核心技术专利:CN118964589B侵权必究
粤ICP备2023148730 号-1Suppr @ 2026

文献检索

告别复杂PubMed语法,用中文像聊天一样搜索,搜遍4000万医学文献。AI智能推荐,让科研检索更轻松。

立即免费搜索

文件翻译

保留排版,准确专业,支持PDF/Word/PPT等文件格式,支持 12+语言互译。

免费翻译文档

深度研究

AI帮你快速写综述,25分钟生成高质量综述,智能提取关键信息,辅助科研写作。

立即免费体验

孤束核中的 PPG 神经元调节心率,但不能介导 GLP-1 受体激动剂引起的小鼠心动过速。

PPG neurons in the nucleus of the solitary tract modulate heart rate but do not mediate GLP-1 receptor agonist-induced tachycardia in mice.

机构信息

Centre for Cardiovascular and Metabolic Neuroscience, Department of Neuroscience, Physiology & Pharmacology, UCL, London, UK.

Wellcome Trust/MRC Institute of Metabolic Science (IMS), Addenbrookes Hospital, University of Cambridge, Cambridge, UK.

出版信息

Mol Metab. 2020 Sep;39:101024. doi: 10.1016/j.molmet.2020.101024. Epub 2020 May 21.

DOI:10.1016/j.molmet.2020.101024
PMID:32446875
原文链接:https://pmc.ncbi.nlm.nih.gov/articles/PMC7317700/
Abstract

OBJECTIVE

Glucagon-like peptide-1 receptor agonists (GLP-1RAs) are used as anti-diabetic drugs and are approved for obesity treatment. However, GLP-1RAs also affect heart rate (HR) and arterial blood pressure (ABP) in rodents and humans. Although the activation of GLP-1 receptors (GLP-1R) is known to increase HR, the circuits recruited are unclear, and in particular, it is unknown whether GLP-1RAs activate preproglucagon (PPG) neurons, the brain source of GLP-1, to elicit these effects.

METHODS

We investigated the effect of GLP-1RAs on heart rate in anaesthetized adult mice. In a separate study, we manipulated the activity of nucleus tractus solitarius (NTS) PPG neurons (PPG) in awake, freely behaving transgenic Glu-Cre mice implanted with biotelemetry probes and injected with AAV-DIO-hM3Dq:mCherry or AAV-mCherry-FLEX-DTA.

RESULTS

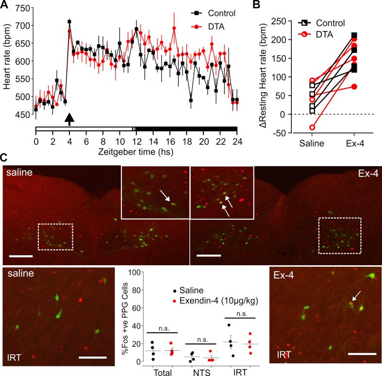
Systemic administration of the GLP-1RA Ex-4 increased resting HR in anaesthetized or conscious mice, but had no effect on ABP in conscious mice. This effect was abolished by β-adrenoceptor blockade with atenolol, but unaffected by the muscarinic antagonist atropine. Furthermore, Ex-4-induced tachycardia persisted when PPG neurons were ablated, and Ex-4 did not induce expression of the neuronal activity marker cFos in PPG neurons. PPG ablation or acute chemogenetic inhibition of these neurons via hM4Di receptors had no effect on resting HR. In contrast, chemogenetic activation of PPG neurons increased resting HR. Furthermore, the application of GLP-1 within the subarachnoid space of the middle thoracic spinal cord, a major projection target of PPG neurons, increased HR.

CONCLUSIONS

These results demonstrate that both systemic application of Ex-4 or GLP-1 and chemogenetic activation of PPG neurons increases HR. Ex-4 increases the activity of cardiac sympathetic preganglionic neurons of the spinal cord without recruitment of PPG neurons, and thus likely recapitulates the physiological effects of PPG neuron activation. These neurons therefore do not play a significant role in controlling resting HR and ABP but are capable of inducing tachycardia and so are likely involved in cardiovascular responses to acute stress.

摘要

目的

胰高血糖素样肽-1 受体激动剂(GLP-1RAs)被用作抗糖尿病药物,并被批准用于肥胖症治疗。然而,GLP-1RAs 也会影响啮齿动物和人类的心率(HR)和动脉血压(ABP)。虽然已知 GLP-1 受体(GLP-1R)的激活会增加 HR,但募集的回路尚不清楚,特别是尚不清楚 GLP-1RAs 是否激活脑源前胰高血糖素(PPG)神经元来产生这些影响。

方法

我们研究了 GLP-1RAs 在麻醉成年小鼠中的心率影响。在另一项研究中,我们在植入生物遥测探针并注射 AAV-DIO-hM3Dq:mCherry 或 AAV-mCherry-FLEX-DTA 的清醒、自由活动的转基因 Glu-Cre 小鼠中操纵了孤束核(NTS)PPG 神经元(PPG)的活性。

结果

全身给予 GLP-1RA Ex-4 可增加麻醉或清醒小鼠的静息心率,但对清醒小鼠的 ABP 无影响。这种作用被β-肾上腺素受体阻滞剂阿替洛尔阻断,但不受毒蕈碱拮抗剂阿托品的影响。此外,当 PPG 神经元被消融时,Ex-4 诱导的心动过速仍然存在,并且 Ex-4 不会诱导 PPG 神经元中神经元活性标志物 cFos 的表达。PPG 消融或通过 hM4Di 受体对这些神经元进行急性化学遗传抑制对静息 HR 没有影响。相反,化学遗传激活 PPG 神经元会增加静息 HR。此外,将 GLP-1 应用于 PPG 神经元的主要投射靶区蛛网膜下腔的胸中段脊髓会增加 HR。

结论

这些结果表明,全身给予 Ex-4 或 GLP-1 以及化学遗传激活 PPG 神经元均可增加 HR。Ex-4 增加了脊髓心脏交感节前神经元的活性,而没有募集 PPG 神经元,因此可能再现了 PPG 神经元激活的生理效应。这些神经元因此在控制静息 HR 和 ABP 方面没有发挥重要作用,但能够引起心动过速,因此可能参与急性应激的心血管反应。

https://cdn.ncbi.nlm.nih.gov/pmc/blobs/968f/7317700/27d55fcd7989/gr6.jpg
https://cdn.ncbi.nlm.nih.gov/pmc/blobs/968f/7317700/6dafa1f275ef/fx1.jpg
https://cdn.ncbi.nlm.nih.gov/pmc/blobs/968f/7317700/ea37b7518ba3/gr1.jpg
https://cdn.ncbi.nlm.nih.gov/pmc/blobs/968f/7317700/bec0f493c98a/gr2.jpg
https://cdn.ncbi.nlm.nih.gov/pmc/blobs/968f/7317700/04197bec989d/gr3.jpg
https://cdn.ncbi.nlm.nih.gov/pmc/blobs/968f/7317700/c0efc38b1780/gr4.jpg
https://cdn.ncbi.nlm.nih.gov/pmc/blobs/968f/7317700/254a8f38716c/gr5.jpg
https://cdn.ncbi.nlm.nih.gov/pmc/blobs/968f/7317700/27d55fcd7989/gr6.jpg
https://cdn.ncbi.nlm.nih.gov/pmc/blobs/968f/7317700/6dafa1f275ef/fx1.jpg
https://cdn.ncbi.nlm.nih.gov/pmc/blobs/968f/7317700/ea37b7518ba3/gr1.jpg
https://cdn.ncbi.nlm.nih.gov/pmc/blobs/968f/7317700/bec0f493c98a/gr2.jpg
https://cdn.ncbi.nlm.nih.gov/pmc/blobs/968f/7317700/04197bec989d/gr3.jpg
https://cdn.ncbi.nlm.nih.gov/pmc/blobs/968f/7317700/c0efc38b1780/gr4.jpg
https://cdn.ncbi.nlm.nih.gov/pmc/blobs/968f/7317700/254a8f38716c/gr5.jpg
https://cdn.ncbi.nlm.nih.gov/pmc/blobs/968f/7317700/27d55fcd7989/gr6.jpg

相似文献

1
PPG neurons in the nucleus of the solitary tract modulate heart rate but do not mediate GLP-1 receptor agonist-induced tachycardia in mice.孤束核中的 PPG 神经元调节心率,但不能介导 GLP-1 受体激动剂引起的小鼠心动过速。
Mol Metab. 2020 Sep;39:101024. doi: 10.1016/j.molmet.2020.101024. Epub 2020 May 21.
2
GLP-1 receptor agonist exendin-4 suppresses food intake by inhibiting hindbrain orexigenic NPY neurons.胰高血糖素样肽-1受体激动剂艾塞那肽-4通过抑制后脑促食欲的神经肽Y神经元来抑制食物摄入。
Am J Physiol Endocrinol Metab. 2025 May 1;328(5):E661-E674. doi: 10.1152/ajpendo.00528.2024. Epub 2025 Mar 24.
3
Serotonergic modulation of the activity of GLP-1 producing neurons in the nucleus of the solitary tract in mouse.孤束核中 GLP-1 神经元活性的 5-羟色胺调制作用。
Mol Metab. 2017 Jun 7;6(8):909-921. doi: 10.1016/j.molmet.2017.06.002. eCollection 2017 Aug.
4
Preproglucagon Neurons in the Nucleus of the Solitary Tract Are the Main Source of Brain GLP-1, Mediate Stress-Induced Hypophagia, and Limit Unusually Large Intakes of Food.孤束核中的前胰高血糖素神经元是脑 GLP-1 的主要来源,介导应激引起的摄食量减少,并限制异常大量的食物摄入。
Diabetes. 2019 Jan;68(1):21-33. doi: 10.2337/db18-0729. Epub 2018 Oct 2.
5
Spinally projecting preproglucagon axons preferentially innervate sympathetic preganglionic neurons.脊髓投射的前胰高血糖素原轴突优先支配交感神经节前神经元。
Neuroscience. 2015 Jan 22;284:872-887. doi: 10.1016/j.neuroscience.2014.10.043. Epub 2014 Nov 1.
6
Leptin directly depolarizes preproglucagon neurons in the nucleus tractus solitarius: electrical properties of glucagon-like Peptide 1 neurons.瘦素直接使孤束核中的前胰高血糖素原神经元去极化:胰高血糖素样肽 1 神经元的电特性。
Diabetes. 2010 Aug;59(8):1890-8. doi: 10.2337/db10-0128. Epub 2010 Jun 3.
7
PPG neurons of the lower brain stem and their role in brain GLP-1 receptor activation.低位脑干的PPG神经元及其在脑内胰高血糖素样肽-1受体激活中的作用。
Am J Physiol Regul Integr Comp Physiol. 2015 Oct 15;309(8):R795-804. doi: 10.1152/ajpregu.00333.2015. Epub 2015 Aug 19.
8
Obesity medication lorcaserin activates brainstem GLP-1 neurons to reduce food intake and augments GLP-1 receptor agonist induced appetite suppression.肥胖症药物lorcaserin 通过激活脑干 GLP-1 神经元来减少食物摄入,并增强 GLP-1 受体激动剂引起的食欲抑制作用。
Mol Metab. 2023 Feb;68:101665. doi: 10.1016/j.molmet.2022.101665. Epub 2022 Dec 30.
9
GLP-1 neurons form a local synaptic circuit within the rodent nucleus of the solitary tract.GLP-1 神经元在啮齿动物孤束核内形成局部突触回路。
J Comp Neurol. 2018 Oct 1;526(14):2149-2164. doi: 10.1002/cne.24482. Epub 2018 Sep 19.
10
CCK stimulation of GLP-1 neurons involves α1-adrenoceptor-mediated increase in glutamatergic synaptic inputs.胆囊收缩素刺激 GLP-1 神经元涉及α1-肾上腺素受体介导的谷氨酸能突触传入增加。
Diabetes. 2011 Nov;60(11):2701-9. doi: 10.2337/db11-0489. Epub 2011 Sep 1.

引用本文的文献

1
Glucagon-Like Peptide-1 Links Ingestion, Homeostasis, and the Heart.胰高血糖素样肽-1与摄食、内环境稳态及心脏的联系。
Compr Physiol. 2025 Feb;15(1):e7. doi: 10.1002/cph4.7.
2
GLP-1 and Its Analogs: Does Sex Matter?胰高血糖素样肽-1及其类似物:性别有影响吗?
Endocrinology. 2025 Jan 6;166(2). doi: 10.1210/endocr/bqae165.
3
Modulation of stress-related behaviour by preproglucagon neurons and hypothalamic projections to the nucleus of the solitary tract.前胰高血糖素原神经元及下丘脑向孤束核投射对应激相关行为的调节作用。

本文引用的文献

1
Super-resolution microscopy compatible fluorescent probes reveal endogenous glucagon-like peptide-1 receptor distribution and dynamics.超分辨率显微镜兼容的荧光探针揭示内源性胰高血糖素样肽-1 受体的分布和动态。
Nat Commun. 2020 Jan 24;11(1):467. doi: 10.1038/s41467-020-14309-w.
2
Synaptic Inputs to the Mouse Dorsal Vagal Complex and Its Resident Preproglucagon Neurons.小鼠背侧迷走复合体及其固有前胰高血糖素神经元的突触传入。
J Neurosci. 2019 Dec 4;39(49):9767-9781. doi: 10.1523/JNEUROSCI.2145-19.2019. Epub 2019 Oct 30.
3
Endogenous GLP-1 in lateral septum promotes satiety and suppresses motivation for food in mice.
Mol Metab. 2025 Jan;91:102076. doi: 10.1016/j.molmet.2024.102076. Epub 2024 Nov 25.
4
Topography of the GLP-1/GLP-1 receptor system in the spinal cord of male mice.雄性小鼠脊髓中 GLP-1/GLP-1 受体系统的分布。
Sci Rep. 2024 Jun 22;14(1):14403. doi: 10.1038/s41598-024-65442-1.
5
Sex-divergent effects of hindbrain GLP-1-producing neuron activation in rats.大鼠后脑产生胰高血糖素样肽-1的神经元激活的性别差异效应。
Front Neurosci. 2023 Oct 23;17:1265080. doi: 10.3389/fnins.2023.1265080. eCollection 2023.
6
The locus coeruleus contributes to the anorectic, nausea, and autonomic physiological effects of glucagon-like peptide-1.蓝斑核参与了胰高血糖素样肽-1 的厌食、恶心和自主生理效应。
Sci Adv. 2023 Sep 22;9(38):eadh0980. doi: 10.1126/sciadv.adh0980. Epub 2023 Sep 20.
7
The ins and outs of the caudal nucleus of the solitary tract: An overview of cellular populations and anatomical connections.孤束核的来龙去脉:细胞群和解剖连接概述。
J Neuroendocrinol. 2022 Jun;34(6):e13132. doi: 10.1111/jne.13132. Epub 2022 May 4.
8
Brain GLP-1 and the regulation of food intake: GLP-1 action in the brain and its implications for GLP-1 receptor agonists in obesity treatment.脑内 GLP-1 与食物摄入的调节:GLP-1 在大脑中的作用及其对肥胖治疗中 GLP-1 受体激动剂的意义。
Br J Pharmacol. 2022 Feb;179(4):557-570. doi: 10.1111/bph.15638. Epub 2021 Aug 28.
9
An Overview of Similarities and Differences in Metabolic Actions and Effects of Central Nervous System Between Glucagon-Like Peptide-1 Receptor Agonists (GLP-1RAs) and Sodium Glucose Co-Transporter-2 Inhibitors (SGLT-2is).胰高血糖素样肽-1受体激动剂(GLP-1RAs)与钠-葡萄糖协同转运蛋白-2抑制剂(SGLT-2is)在中枢神经系统代谢作用及效应方面的异同概述
Diabetes Metab Syndr Obes. 2021 Jun 29;14:2955-2972. doi: 10.2147/DMSO.S312527. eCollection 2021.
10
Reappraising the role of the vagus nerve in GLP-1-mediated regulation of eating.重新评估迷走神经在 GLP-1 介导的摄食调节中的作用。
Br J Pharmacol. 2022 Feb;179(4):584-599. doi: 10.1111/bph.15603. Epub 2021 Jul 31.
外侧隔核中的内源性 GLP-1 可促进饱腹感并抑制小鼠对食物的动机。
Physiol Behav. 2019 Jul 1;206:191-199. doi: 10.1016/j.physbeh.2019.04.008. Epub 2019 Apr 11.
4
Chronic Suppression of Glucagon-Like Peptide-1 Receptor (GLP1R) mRNA Translation in the Rat Bed Nucleus of the Stria Terminalis Reduces Anxiety-Like Behavior and Stress-Induced Hypophagia, But Prolongs Stress-Induced Elevation of Plasma Corticosterone.在大鼠终纹床核中慢性抑制胰高血糖素样肽-1 受体(GLP1R)mRNA 翻译可减少焦虑样行为和应激诱导的摄食量减少,但延长应激诱导的血浆皮质酮升高。
J Neurosci. 2019 Apr 3;39(14):2649-2663. doi: 10.1523/JNEUROSCI.2180-18.2019. Epub 2019 Jan 25.
5
Modulation of Cardiac Ventricular Excitability by GLP-1 (Glucagon-Like Peptide-1).GLP-1(胰高血糖素样肽-1)对心脏心室兴奋性的调制。
Circ Arrhythm Electrophysiol. 2018 Oct;11(10):e006740. doi: 10.1161/CIRCEP.118.006740.
6
Preproglucagon Neurons in the Nucleus of the Solitary Tract Are the Main Source of Brain GLP-1, Mediate Stress-Induced Hypophagia, and Limit Unusually Large Intakes of Food.孤束核中的前胰高血糖素神经元是脑 GLP-1 的主要来源,介导应激引起的摄食量减少,并限制异常大量的食物摄入。
Diabetes. 2019 Jan;68(1):21-33. doi: 10.2337/db18-0729. Epub 2018 Oct 2.
7
Integrated Brain Atlas for Unbiased Mapping of Nervous System Effects Following Liraglutide Treatment.基于利拉鲁肽治疗的神经系统效应的无偏映射的综合脑图谱
Sci Rep. 2018 Jul 9;8(1):10310. doi: 10.1038/s41598-018-28496-6.
8
Endogenous GLP-1 in lateral septum contributes to stress-induced hypophagia.外侧隔区的内源性胰高血糖素样肽-1促成应激诱导的摄食减少。
Physiol Behav. 2018 Aug 1;192:17-22. doi: 10.1016/j.physbeh.2018.03.001. Epub 2018 Mar 3.
9
GLP-1 Receptor Expression Within the Human Heart.GLP-1 受体在人心脏中的表达。
Endocrinology. 2018 Apr 1;159(4):1570-1584. doi: 10.1210/en.2018-00004.
10
The autonomic nervous system and cardiac GLP-1 receptors control heart rate in mice.自主神经系统和心脏 GLP-1 受体控制小鼠的心率。
Mol Metab. 2017 Nov;6(11):1339-1349. doi: 10.1016/j.molmet.2017.08.010. Epub 2017 Sep 1.