• 文献检索
  • 文档翻译
  • 深度研究
  • 学术资讯
  • Suppr Zotero 插件Zotero 插件
  • 邀请有礼
  • 套餐&价格
  • 历史记录
应用&插件
Suppr Zotero 插件Zotero 插件浏览器插件Mac 客户端Windows 客户端微信小程序
定价
高级版会员购买积分包购买API积分包
服务
文献检索文档翻译深度研究API 文档MCP 服务
关于我们
关于 Suppr公司介绍联系我们用户协议隐私条款
关注我们

Suppr 超能文献

核心技术专利:CN118964589B侵权必究
粤ICP备2023148730 号-1Suppr @ 2026

文献检索

告别复杂PubMed语法,用中文像聊天一样搜索,搜遍4000万医学文献。AI智能推荐,让科研检索更轻松。

立即免费搜索

文件翻译

保留排版,准确专业,支持PDF/Word/PPT等文件格式,支持 12+语言互译。

免费翻译文档

深度研究

AI帮你快速写综述,25分钟生成高质量综述,智能提取关键信息,辅助科研写作。

立即免费体验

IFN 基因刺激物通过抑制实验性蛛网膜下腔出血中的 AMPK 信号转导介导神经炎症损伤。

Stimulator of IFN genes mediates neuroinflammatory injury by suppressing AMPK signal in experimental subarachnoid hemorrhage.

机构信息

Department of Neurosurgery, The Second Affiliated Hospital of Zhejiang University School of Medicine, Jiefang Road 88th, Hangzhou, 310000, China.

出版信息

J Neuroinflammation. 2020 May 25;17(1):165. doi: 10.1186/s12974-020-01830-4.

DOI:10.1186/s12974-020-01830-4
PMID:32450897
原文链接:https://pmc.ncbi.nlm.nih.gov/articles/PMC7247752/
Abstract

BACKGROUND

Neuroinflammation is closely associated with the poor prognosis in subarachnoid hemorrhage (SAH) patients. This study was aimed to determine the role of stimulator of IFN genes (STING), an essential regulator to innate immunity, in the context of SAH.

METHODS

A total of 344 male C57BL/6 J mice were subjected to endovascular perforation to develop a model of SAH. Selective STING antagonist C-176 and STING agonist CMA were administered at 30 min or 1 h post-modeling separately. To investigate the underlying mechanism, the AMPK inhibitor compound C was administered intracerebroventricularly at 30 min before surgery. Post-SAH assessments included SAH grade, neurological test, brain water content, western blotting, RT-PCR, and immunofluorescence. Oxygenated hemoglobin was introduced into BV2 cells to establish a SAH model in vitro.

RESULTS

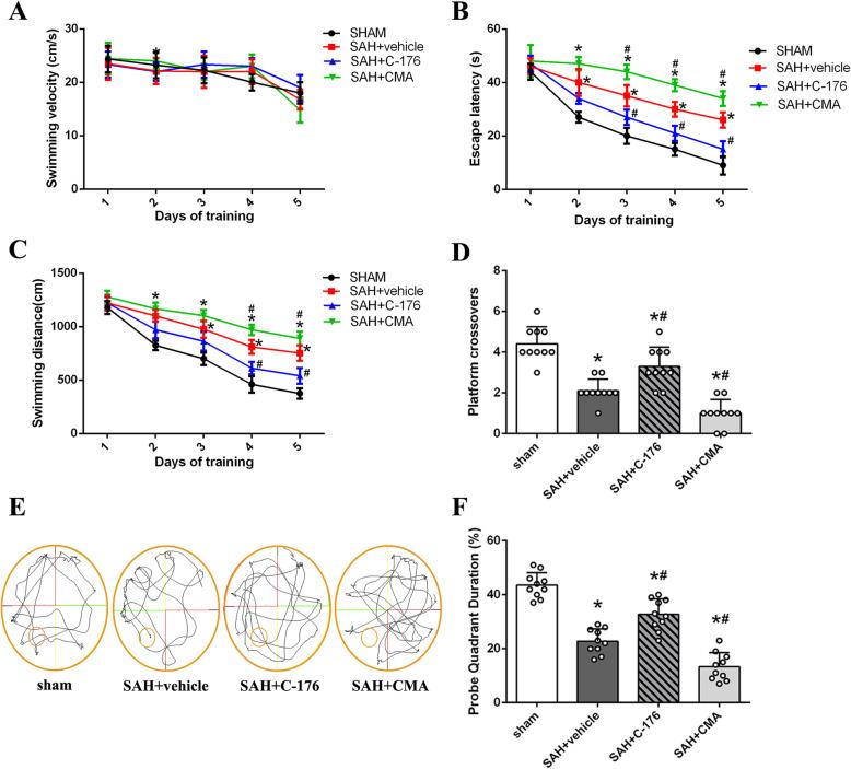
STING was mainly distributed in microglia, and microglial STING expression was significantly increased after SAH. Administration of C-176 substantially attenuated SAH-induced brain edema and neuronal injury. More importantly, C-176 significantly alleviated both short-term and persistent neurological dysfunction after SAH. Meanwhile, STING agonist CMA remarkably exacerbated neuronal injury and deteriorated neurological impairments. Mechanically, STING activation aggravated neuroinflammation via promoting microglial activation and polarizing into M1 phenotype, evidenced by microglial morphological changes, as well as the increased level of microglial M1 markers including IL-1β, iNOS, IL-6, TNF-α, MCP-1, and NLRP3 inflammasome, while C-176 conferred a robust anti-inflammatory effect. However, all the mentioned beneficial effects of C-176 including alleviated neuroinflammation, attenuated neuronal injury and the improved neurological function were reversed by AMPK inhibitor compound C. Meanwhile, the critical role of AMPK signal in C-176 mediated anti-inflammatory effect was also confirmed in vitro.

CONCLUSION

Microglial STING yielded neuroinflammation after SAH, while pharmacologic inhibition of STING could attenuate SAH-induced inflammatory injury at least partly by activating AMPK signal. These data supported the notion that STING might be a potential therapeutic target for SAH.

摘要

背景

神经炎症与蛛网膜下腔出血(SAH)患者的预后不良密切相关。本研究旨在确定干扰素基因刺激物(STING)作为先天免疫的重要调节剂,在 SAH 中的作用。

方法

344 只雄性 C57BL/6J 小鼠接受血管内穿孔以建立 SAH 模型。分别在建模后 30 分钟或 1 小时给予选择性 STING 拮抗剂 C-176 和 STING 激动剂 CMA。为了研究潜在机制,在手术前 30 分钟通过侧脑室给予 AMPK 抑制剂化合物 C。SAH 后评估包括 SAH 分级、神经学测试、脑水含量、western blot、RT-PCR 和免疫荧光。将氧合血红蛋白引入 BV2 细胞,在体外建立 SAH 模型。

结果

STING 主要分布在小胶质细胞中,SAH 后小胶质细胞 STING 表达明显增加。给予 C-176 可显著减轻 SAH 引起的脑水肿和神经元损伤。更重要的是,C-176 显著缓解了 SAH 后的短期和持续神经功能障碍。同时,STING 激动剂 CMA 显著加重了神经元损伤并恶化了神经损伤。在机制上,STING 激活通过促进小胶质细胞活化和向 M1 表型极化来加重神经炎症,这表现在小胶质细胞形态变化以及小胶质细胞 M1 标志物包括 IL-1β、iNOS、IL-6、TNF-α、MCP-1 和 NLRP3 炎性体的水平增加,而 C-176 则具有强大的抗炎作用。然而,C-176 的所有有益作用,包括减轻神经炎症、减轻神经元损伤和改善神经功能,都被 AMPK 抑制剂化合物 C 逆转。同时,在体外也证实了 AMPK 信号在 C-176 介导的抗炎作用中的关键作用。

结论

SAH 后小胶质细胞 STING 产生神经炎症,而 STING 的药物抑制至少部分通过激活 AMPK 信号减轻 SAH 引起的炎症损伤。这些数据支持 STING 可能是 SAH 的潜在治疗靶点的观点。

https://cdn.ncbi.nlm.nih.gov/pmc/blobs/65e5/7249698/bb39b97fbae4/12974_2020_1830_Fig10_HTML.jpg
https://cdn.ncbi.nlm.nih.gov/pmc/blobs/65e5/7249698/1cb0dcbd2c05/12974_2020_1830_Fig1_HTML.jpg
https://cdn.ncbi.nlm.nih.gov/pmc/blobs/65e5/7249698/2b74c1893747/12974_2020_1830_Fig2_HTML.jpg
https://cdn.ncbi.nlm.nih.gov/pmc/blobs/65e5/7249698/614a8148ea5d/12974_2020_1830_Fig3_HTML.jpg
https://cdn.ncbi.nlm.nih.gov/pmc/blobs/65e5/7249698/6dbe85e209a4/12974_2020_1830_Fig4_HTML.jpg
https://cdn.ncbi.nlm.nih.gov/pmc/blobs/65e5/7249698/371803cd1073/12974_2020_1830_Fig5_HTML.jpg
https://cdn.ncbi.nlm.nih.gov/pmc/blobs/65e5/7249698/a7aa7821fe26/12974_2020_1830_Fig6_HTML.jpg
https://cdn.ncbi.nlm.nih.gov/pmc/blobs/65e5/7249698/e8eefc7c5d9b/12974_2020_1830_Fig7_HTML.jpg
https://cdn.ncbi.nlm.nih.gov/pmc/blobs/65e5/7249698/6f6bc4766ed6/12974_2020_1830_Fig8_HTML.jpg
https://cdn.ncbi.nlm.nih.gov/pmc/blobs/65e5/7249698/26198b137b48/12974_2020_1830_Fig9_HTML.jpg
https://cdn.ncbi.nlm.nih.gov/pmc/blobs/65e5/7249698/bb39b97fbae4/12974_2020_1830_Fig10_HTML.jpg
https://cdn.ncbi.nlm.nih.gov/pmc/blobs/65e5/7249698/1cb0dcbd2c05/12974_2020_1830_Fig1_HTML.jpg
https://cdn.ncbi.nlm.nih.gov/pmc/blobs/65e5/7249698/2b74c1893747/12974_2020_1830_Fig2_HTML.jpg
https://cdn.ncbi.nlm.nih.gov/pmc/blobs/65e5/7249698/614a8148ea5d/12974_2020_1830_Fig3_HTML.jpg
https://cdn.ncbi.nlm.nih.gov/pmc/blobs/65e5/7249698/6dbe85e209a4/12974_2020_1830_Fig4_HTML.jpg
https://cdn.ncbi.nlm.nih.gov/pmc/blobs/65e5/7249698/371803cd1073/12974_2020_1830_Fig5_HTML.jpg
https://cdn.ncbi.nlm.nih.gov/pmc/blobs/65e5/7249698/a7aa7821fe26/12974_2020_1830_Fig6_HTML.jpg
https://cdn.ncbi.nlm.nih.gov/pmc/blobs/65e5/7249698/e8eefc7c5d9b/12974_2020_1830_Fig7_HTML.jpg
https://cdn.ncbi.nlm.nih.gov/pmc/blobs/65e5/7249698/6f6bc4766ed6/12974_2020_1830_Fig8_HTML.jpg
https://cdn.ncbi.nlm.nih.gov/pmc/blobs/65e5/7249698/26198b137b48/12974_2020_1830_Fig9_HTML.jpg
https://cdn.ncbi.nlm.nih.gov/pmc/blobs/65e5/7249698/bb39b97fbae4/12974_2020_1830_Fig10_HTML.jpg

相似文献

1
Stimulator of IFN genes mediates neuroinflammatory injury by suppressing AMPK signal in experimental subarachnoid hemorrhage.IFN 基因刺激物通过抑制实验性蛛网膜下腔出血中的 AMPK 信号转导介导神经炎症损伤。
J Neuroinflammation. 2020 May 25;17(1):165. doi: 10.1186/s12974-020-01830-4.
2
RU.521 mitigates subarachnoid hemorrhage-induced brain injury via regulating microglial polarization and neuroinflammation mediated by the cGAS/STING/NF-κB pathway.RU.521 通过调控 cGAS/STING/NF-κB 通路减轻蛛网膜下腔出血诱导的脑损伤及其介导的小胶质细胞极化和神经炎症。
Cell Commun Signal. 2023 Sep 28;21(1):264. doi: 10.1186/s12964-023-01274-2.
3
Biglycan regulates neuroinflammation by promoting M1 microglial activation in early brain injury after experimental subarachnoid hemorrhage.骨连接蛋白通过促进实验性蛛网膜下腔出血后早期脑损伤中的 M1 小胶质细胞活化来调节神经炎症。
J Neurochem. 2020 Feb;152(3):368-380. doi: 10.1111/jnc.14926. Epub 2019 Dec 15.
4
FGF21 attenuates neuroinflammation following subarachnoid hemorrhage through promoting mitophagy and inhibiting the cGAS-STING pathway.成纤维细胞生长因子 21 通过促进自噬和抑制 cGAS-STING 通路减轻蛛网膜下腔出血后的神经炎症。
J Transl Med. 2024 May 8;22(1):436. doi: 10.1186/s12967-024-05239-y.
5
Apolipoprotein E Deficiency Aggravates Neuronal Injury by Enhancing Neuroinflammation via the JNK/c-Jun Pathway in the Early Phase of Experimental Subarachnoid Hemorrhage in Mice.载脂蛋白 E 缺乏通过 JNK/c-Jun 通路增强神经炎症加重实验性蛛网膜下腔出血早期的神经元损伤。
Oxid Med Cell Longev. 2019 Dec 26;2019:3832648. doi: 10.1155/2019/3832648. eCollection 2019.
6
Hydrogen-Rich Saline Attenuated Subarachnoid Hemorrhage-Induced Early Brain Injury in Rats by Suppressing Inflammatory Response: Possible Involvement of NF-κB Pathway and NLRP3 Inflammasome.富氢盐水通过抑制炎症反应减轻大鼠蛛网膜下腔出血诱导的早期脑损伤:NF-κB通路和NLRP3炎性小体的可能参与
Mol Neurobiol. 2016 Jul;53(5):3462-3476. doi: 10.1007/s12035-015-9242-y. Epub 2015 Jun 20.
7
Schizandrin A attenuates early brain injury following subarachnoid hemorrhage through suppressing neuroinflammation.五味子甲素通过抑制神经炎症减轻蛛网膜下腔出血后的早期脑损伤。
Mol Biol Rep. 2024 Jan 29;51(1):236. doi: 10.1007/s11033-023-08956-7.
8
Neuritin promotes autophagic flux by inhibiting the cGAS-STING pathway to alleviate brain injury after subarachnoid haemorrhage.神经调节蛋白通过抑制 cGAS-STING 通路促进自噬通量,从而减轻蛛网膜下腔出血后的脑损伤。
Brain Res. 2024 Aug 1;1836:148909. doi: 10.1016/j.brainres.2024.148909. Epub 2024 Apr 1.
9
Inhibition of EZH2 (Enhancer of Zeste Homolog 2) Attenuates Neuroinflammation via H3k27me3/SOCS3/TRAF6/NF-κB (Trimethylation of Histone 3 Lysine 27/Suppressor of Cytokine Signaling 3/Tumor Necrosis Factor Receptor Family 6/Nuclear Factor-κB) in a Rat Model of Subarachnoid Hemorrhage.EZH2(增强子的 Zeste 同源物 2)抑制通过 H3k27me3/SOCS3/TRAF6/NF-κB(组蛋白 3 赖氨酸 27 的三甲基化/细胞因子信号转导抑制因子 3/肿瘤坏死因子受体家族 6/核因子-κB)减轻蛛网膜下腔出血大鼠模型中的神经炎症。
Stroke. 2020 Nov;51(11):3320-3331. doi: 10.1161/STROKEAHA.120.029951. Epub 2020 Sep 16.
10
INT-777 attenuates NLRP3-ASC inflammasome-mediated neuroinflammation via TGR5/cAMP/PKA signaling pathway after subarachnoid hemorrhage in rats.INT-777 通过 TGR5/cAMP/PKA 信号通路减轻大鼠蛛网膜下腔出血后 NLRP3-ASC 炎性小体介导的神经炎症。
Brain Behav Immun. 2021 Jan;91:587-600. doi: 10.1016/j.bbi.2020.09.016. Epub 2020 Sep 19.

引用本文的文献

1
Anti-Inflammatory Treatment of Subarachnoid Hemorrhage by Self-Assembled Silymarin Nanoparticles.水飞蓟素自组装纳米颗粒对蛛网膜下腔出血的抗炎治疗
Small Sci. 2025 Feb 3;5(4):2400322. doi: 10.1002/smsc.202400322. eCollection 2025 Apr.
2
Research and progress of cGAS/STING/NLRP3 signaling pathway: a mini review.cGAS/STING/NLRP3信号通路的研究进展:一篇综述
Front Immunol. 2025 May 20;16:1594133. doi: 10.3389/fimmu.2025.1594133. eCollection 2025.
3
Around-the-clock noise exposure induces hippocampus apoptosis and subsequent cognitive impairment via the PI3K/SGK1/Foxo3 signaling pathway.

本文引用的文献

1
The NLRP3 inflammasome in traumatic brain injury: potential as a biomarker and therapeutic target.创伤性脑损伤中的 NLRP3 炎性小体:作为生物标志物和治疗靶点的潜力。
J Neuroinflammation. 2020 Apr 6;17(1):104. doi: 10.1186/s12974-020-01778-5.
2
Gut-Liver Axis and Inflammasome Activation in Cholangiocyte Pathophysiology.肠-肝轴与胆管细胞病理生理学中的炎性体激活。
Cells. 2020 Mar 17;9(3):736. doi: 10.3390/cells9030736.
3
CSB6B prevents β-amyloid-associated neuroinflammation and cognitive impairments via inhibiting NF-κB and NLRP3 in microglia cells.
全天候噪声暴露通过PI3K/SGK1/Foxo3信号通路诱导海马体凋亡及随后的认知障碍。
J Transl Med. 2025 Jun 2;23(1):613. doi: 10.1186/s12967-025-06501-7.
4
cGAMP-targeting injectable hydrogel system promotes periodontal restoration by alleviating cGAS-STING pathway activation.靶向环状GMP-AMP的可注射水凝胶系统通过减轻环鸟苷酸-腺苷酸合成酶-干扰素基因刺激蛋白(cGAS-STING)信号通路的激活来促进牙周组织修复。
Bioact Mater. 2025 Feb 13;48:55-70. doi: 10.1016/j.bioactmat.2025.02.010. eCollection 2025 Jun.
5
The STING Signaling: A Novel Target for Central Nervous System Diseases.STING信号通路:中枢神经系统疾病的新靶点。
Cell Mol Neurobiol. 2025 Apr 7;45(1):33. doi: 10.1007/s10571-025-01550-4.
6
Targeting the NLRP3 by Natural Compounds: Therapeutic Strategies to Mitigate Doxorubicin-Induced Cardiotoxicity.天然化合物靶向NLRP3:减轻阿霉素诱导的心脏毒性的治疗策略
Cell Biochem Biophys. 2025 Mar 18. doi: 10.1007/s12013-025-01723-4.
7
Mitochondrial DNA leakage: underlying mechanisms and therapeutic implications in neurological disorders.线粒体DNA泄漏:神经疾病的潜在机制及治疗意义
J Neuroinflammation. 2025 Feb 7;22(1):34. doi: 10.1186/s12974-025-03363-0.
8
Skull bone marrow and skull meninges channels: redefining the landscape of central nervous system immune surveillance.颅骨骨髓和颅骨脑膜通道:重新定义中枢神经系统免疫监视格局
Cell Death Dis. 2025 Jan 29;16(1):53. doi: 10.1038/s41419-025-07336-2.
9
The role of cGAS-STING pathway in the development of radiation-induced lung injury.环鸟苷酸-腺苷酸合成酶-干扰素基因刺激蛋白(cGAS-STING)通路在放射性肺损伤发生发展中的作用
J Cancer Res Clin Oncol. 2025 Jan 25;151(2):48. doi: 10.1007/s00432-025-06088-y.
10
STING Driving Synaptic Phagocytosis of Hippocampal Microglia/Macrophages Contributes to Cognitive Impairment in Sepsis-Associated Encephalopathy in Mice.STING驱动海马小胶质细胞/巨噬细胞的突触吞噬作用导致小鼠脓毒症相关性脑病的认知障碍。
CNS Neurosci Ther. 2024 Dec;30(12):e70166. doi: 10.1111/cns.70166.
CSB6B 通过抑制小胶质细胞中的 NF-κB 和 NLRP3 来预防β-淀粉样蛋白相关的神经炎症和认知障碍。
Int Immunopharmacol. 2020 Apr;81:106263. doi: 10.1016/j.intimp.2020.106263. Epub 2020 Feb 3.
4
Critical Role of Cytosolic DNA and Its Sensing Adaptor STING in Aortic Degeneration, Dissection, and Rupture.细胞质 DNA 及其感应衔接蛋白 STING 在主动脉退行性变、夹层和破裂中的关键作用。
Circulation. 2020 Jan 7;141(1):42-66. doi: 10.1161/CIRCULATIONAHA.119.041460. Epub 2019 Dec 30.
5
HPV16 drives cancer immune escape via NLRX1-mediated degradation of STING.HPV16 通过 NLRX1 介导的 STING 降解驱动癌症免疫逃逸。
J Clin Invest. 2020 Apr 1;130(4):1635-1652. doi: 10.1172/JCI129497.
6
Blocking AMPK/ULK1-dependent autophagy promoted apoptosis and suppressed colon cancer growth.阻断AMPK/ULK1依赖性自噬可促进细胞凋亡并抑制结肠癌生长。
Cancer Cell Int. 2019 Dec 13;19:336. doi: 10.1186/s12935-019-1054-0. eCollection 2019.
7
Neuroinflammation as a Factor of Neurodegenerative Disease: Thalidomide Analogs as Treatments.神经炎症作为神经退行性疾病的一个因素:沙利度胺类似物作为治疗方法
Front Cell Dev Biol. 2019 Dec 4;7:313. doi: 10.3389/fcell.2019.00313. eCollection 2019.
8
Pericytes: Problems and Promises for CNS Repair.周细胞:中枢神经系统修复面临的问题与前景
Front Cell Neurosci. 2019 Dec 6;13:546. doi: 10.3389/fncel.2019.00546. eCollection 2019.
9
STING signaling and host defense against microbial infection.STING 信号转导与宿主微生物感染防御
Exp Mol Med. 2019 Dec 11;51(12):1-10. doi: 10.1038/s12276-019-0333-0.
10
Targeting Stimulator of Interferon Genes (STING): A Medicinal Chemistry Perspective.靶向干扰素基因刺激物(STING):药物化学视角。
J Med Chem. 2020 Apr 23;63(8):3785-3816. doi: 10.1021/acs.jmedchem.9b01039. Epub 2019 Dec 20.