Suppr超能文献

复方三萜皂苷诱导 NCI-H460 肺癌细胞凋亡的协同抗肿瘤作用。

The synergistic antitumour effect of multi-components from saponins in NCI-H460 lung cancer cell line through induction of apoptosis.

机构信息

National Pharmaceutical Engineering Center for Solid Preparation of Chinese Herbal Medicine, Jiangxi University of Traditional Chinese Medicine, Nanchang, Jiangxi, China.

School of Pharmacy, Jiangxi University of Traditional Chinese Medicine, Nanchang, Jiangxi, China.

出版信息

Pharm Biol. 2020 Dec;58(1):427-437. doi: 10.1080/13880209.2020.1761404.

Abstract

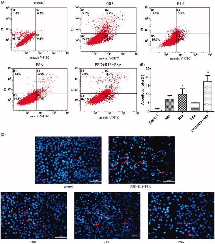
(Bunge) Regel (Ranunculaceae) possess antitumour effects; however, its antitumour potential has not been extensively investigated. To investigate the synergetic effect of multi-components from induced cell apoptosis and explore the mechanism. The cytotoxicity was measured against NCI-H460, SMMC-7721, HCT-116 and U251 cell lines treated with eight monomers from The synergetic effect of a combination of Pulsatilla saponin D (PSD), Raddeanoside R13 (R13), and Pulsatilla saponin A (PSA) was assessed using CalcuSyn3.0. Annexin V-FITC/PI and DAPI staining analyzed apoptosis of NCI-H460 cells treated with PSD, R13 and PSA alone or in combination. Proteins differential expression was analyzed using proteomic, DAVID Bioinformatics Resources, R software environment and KEGG database, and verified by western blotting. PSD, R13, and PSA displayed greater antitumor activity with IC values of 5.6, 5.1 and 10.5 µM against NCI-H460 cells compared with other monomers. The combination of PSD, R13, and PSA had a synergistic effect at CI = 0.27 and induced 17.53% cells apoptotic detected by flow cytometric. Bioinformatic analysis showed an overview of the differentially expressed proteins and some signalling pathways. Moreover, some candidate proteins (LDHA, PI3K, NOL3 and cleaved-caspase-3) were validated by western blotting. These results show PSD, R13, and PSA are good candidates as natural products for use in the treatment of lung cancer. Potential signalling pathways and protein targets need to be further validated. The application of the drug combination approach also provides a therapeutic strategy for cancer.

摘要

(Bunge)Regel(毛茛科)具有抗肿瘤作用;然而,其抗肿瘤潜力尚未得到广泛研究。为了研究多成分组合诱导细胞凋亡的协同作用,并探讨其机制。采用 MTT 法检测 8 种单体对 NCI-H460、SMMC-7721、HCT-116 和 U251 细胞系的细胞毒性。采用 CalcuSyn3.0 评估白头翁皂苷 D(PSD)、R13 和 Pulsatilla saponin A(PSA)联合应用的协同作用。采用 Annexin V-FITC/PI 和 DAPI 染色分析 PSD、R13 和 PSA 单独或联合处理 NCI-H460 细胞后的细胞凋亡情况。采用蛋白质组学、DAVID 生物信息学资源、R 软件环境和 KEGG 数据库分析蛋白质差异表达,并通过 Western blot 验证。与其他单体相比,PSD、R13 和 PSA 对 NCI-H460 细胞的 IC 值分别为 5.6、5.1 和 10.5µM,显示出更强的抗肿瘤活性。通过流式细胞术检测,PSD、R13 和 PSA 联合作用的 CI 值为 0.27,诱导 17.53%的细胞凋亡。生物信息学分析显示了差异表达蛋白和一些信号通路的概述。此外,通过 Western blot 验证了一些候选蛋白(LDHA、PI3K、NOL3 和 cleaved-caspase-3)。这些结果表明,PSD、R13 和 PSA 是治疗肺癌的天然产物候选药物。需要进一步验证潜在的信号通路和蛋白靶标。药物联合应用方法的应用也为癌症治疗提供了一种治疗策略。

https://cdn.ncbi.nlm.nih.gov/pmc/blobs/7750/7337008/976faa5b73af/IPHB_A_1761404_F0001_B.jpg

文献检索

告别复杂PubMed语法,用中文像聊天一样搜索,搜遍4000万医学文献。AI智能推荐,让科研检索更轻松。

立即免费搜索

文件翻译

保留排版,准确专业,支持PDF/Word/PPT等文件格式,支持 12+语言互译。

免费翻译文档

深度研究

AI帮你快速写综述,25分钟生成高质量综述,智能提取关键信息,辅助科研写作。

立即免费体验