• 文献检索
  • 文档翻译
  • 深度研究
  • 学术资讯
  • Suppr Zotero 插件Zotero 插件
  • 邀请有礼
  • 套餐&价格
  • 历史记录
应用&插件
Suppr Zotero 插件Zotero 插件浏览器插件Mac 客户端Windows 客户端微信小程序
定价
高级版会员购买积分包购买API积分包
服务
文献检索文档翻译深度研究API 文档MCP 服务
关于我们
关于 Suppr公司介绍联系我们用户协议隐私条款
关注我们

Suppr 超能文献

核心技术专利:CN118964589B侵权必究
粤ICP备2023148730 号-1Suppr @ 2026

文献检索

告别复杂PubMed语法,用中文像聊天一样搜索,搜遍4000万医学文献。AI智能推荐,让科研检索更轻松。

立即免费搜索

文件翻译

保留排版,准确专业,支持PDF/Word/PPT等文件格式,支持 12+语言互译。

免费翻译文档

深度研究

AI帮你快速写综述,25分钟生成高质量综述,智能提取关键信息,辅助科研写作。

立即免费体验

围产期接触三氯生可导致小鼠大脑发育和行为异常。

Perinatal Exposure to Triclosan Results in Abnormal Brain Development and Behavior in Mice.

机构信息

Laboratory of Veterinary Biochemistry and Molecular Biology, Veterinary Medical Center and College of Veterinary Medicine, Chungbuk National University, Cheongju, Chungbuk 28644, Korea.

出版信息

Int J Mol Sci. 2020 Jun 3;21(11):4009. doi: 10.3390/ijms21114009.

DOI:10.3390/ijms21114009
PMID:32503345
原文链接:https://pmc.ncbi.nlm.nih.gov/articles/PMC7312693/
Abstract

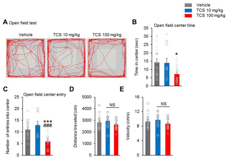
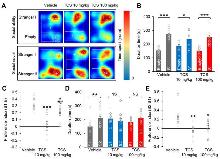
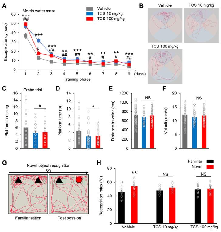
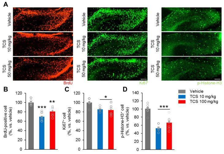
Triclosan (TCS) is one of the most common endocrine-disrupting chemicals (EDCs) present in household and personal wash products. Recently, concerns have been raised about the association between abnormal behavior in children and exposure to EDC during gestation. We hypothesized that exposure to TCS during gestation could affect brain development. Cortical neurons of mice were exposed in vitro to TCS. In addition, we examined in vivo whether maternal TCS administration can affect neurobehavioral development in the offspring generation. We determined that TCS can impair dendrite and axon growth by reducing average length and numbers of axons and dendrites. Additionally, TCS inhibited the proliferation of and promoted apoptosis in neuronal progenitor cells. Detailed behavioral analyses showed impaired acquisition of spatial learning and reference memory in offspring derived from dams exposed to TCS. The TCS-treated groups also showed cognition dysfunction and impairments in sociability and social novelty preference. Furthermore, TCS-treated groups exhibited increased anxiety-like behavior, but there was no significant change in depression-like behaviors. In addition, TCS-treated groups exhibited deficits in nesting behavior. Taken together, our results indicate that perinatal exposure to TCS induces neurodevelopment disorder, resulting in abnormal social behaviors, cognitive impairment, and deficits in spatial learning and memory in offspring.

摘要

三氯生(TCS)是家用和个人洗护产品中最常见的内分泌干扰化学物质(EDCs)之一。最近,人们对儿童行为异常与妊娠期接触 EDC 之间的关联表示担忧。我们假设妊娠期接触 TCS 可能会影响大脑发育。我们将体外培养的皮质神经元暴露于 TCS 中。此外,我们还研究了母体 TCS 给药是否会影响后代的神经行为发育。结果表明,TCS 通过减少轴突和树突的平均长度和数量来损害树突和轴突的生长。此外,TCS 抑制神经元祖细胞的增殖并促进其凋亡。详细的行为分析表明,来自接触 TCS 的母体的后代在空间学习和参考记忆的获得方面存在损伤。TCS 处理组还表现出认知功能障碍以及社交和社交新颖性偏好受损。此外,TCS 处理组表现出类似焦虑的行为增加,但抑郁样行为没有明显变化。此外,TCS 处理组的筑巢行为也存在缺陷。综上所述,我们的研究结果表明,围产期接触 TCS 会导致神经发育障碍,从而导致后代出现异常的社交行为、认知障碍以及空间学习和记忆缺陷。

https://cdn.ncbi.nlm.nih.gov/pmc/blobs/d078/7312693/afff23fc8869/ijms-21-04009-g005a.jpg
https://cdn.ncbi.nlm.nih.gov/pmc/blobs/d078/7312693/9cf9c8b7a572/ijms-21-04009-g001a.jpg
https://cdn.ncbi.nlm.nih.gov/pmc/blobs/d078/7312693/26b665bf4e0e/ijms-21-04009-g002a.jpg
https://cdn.ncbi.nlm.nih.gov/pmc/blobs/d078/7312693/2eeb1992d427/ijms-21-04009-g003.jpg
https://cdn.ncbi.nlm.nih.gov/pmc/blobs/d078/7312693/a087ce4ea94b/ijms-21-04009-g004.jpg
https://cdn.ncbi.nlm.nih.gov/pmc/blobs/d078/7312693/afff23fc8869/ijms-21-04009-g005a.jpg
https://cdn.ncbi.nlm.nih.gov/pmc/blobs/d078/7312693/9cf9c8b7a572/ijms-21-04009-g001a.jpg
https://cdn.ncbi.nlm.nih.gov/pmc/blobs/d078/7312693/26b665bf4e0e/ijms-21-04009-g002a.jpg
https://cdn.ncbi.nlm.nih.gov/pmc/blobs/d078/7312693/2eeb1992d427/ijms-21-04009-g003.jpg
https://cdn.ncbi.nlm.nih.gov/pmc/blobs/d078/7312693/a087ce4ea94b/ijms-21-04009-g004.jpg
https://cdn.ncbi.nlm.nih.gov/pmc/blobs/d078/7312693/afff23fc8869/ijms-21-04009-g005a.jpg

相似文献

1
Perinatal Exposure to Triclosan Results in Abnormal Brain Development and Behavior in Mice.围产期接触三氯生可导致小鼠大脑发育和行为异常。
Int J Mol Sci. 2020 Jun 3;21(11):4009. doi: 10.3390/ijms21114009.
2
Maternal exposure to triclosan causes fetal development restriction, deregulation of the oestrous cycle, and alters uterine tissue in rat offspring.母体接触三氯生会导致胎儿发育受限、动情周期失调,并改变大鼠后代的子宫组织。
Environ Toxicol. 2019 Oct;34(10):1105-1113. doi: 10.1002/tox.22812. Epub 2019 Jun 25.
3
Maternal exposure to triclosan during lactation alters social behaviors and the hippocampal ultrastructure in adult mouse offspring.哺乳期母体接触三氯生会改变成年子代鼠的社会行为和海马超微结构。
Toxicol Appl Pharmacol. 2022 Aug 15;449:116131. doi: 10.1016/j.taap.2022.116131. Epub 2022 Jun 17.
4
Triclosan exposure reduces thyroxine levels in pregnant and lactating rat dams and in directly exposed offspring.三氯生暴露会降低孕鼠和哺乳期母鼠以及直接暴露的后代的甲状腺素水平。
Food Chem Toxicol. 2013 Sep;59:534-40. doi: 10.1016/j.fct.2013.06.050. Epub 2013 Jul 4.
5
Neurobehavioral toxicity of triclosan in mice.三氯生对小鼠的神经行为毒性。
Food Chem Toxicol. 2019 Aug;130:154-160. doi: 10.1016/j.fct.2019.05.025. Epub 2019 May 18.
6
Maternal exposure to low dose BDE209 and Pb mixture induced neurobehavioral anomalies in C57BL/6 male offspring.母鼠低剂量 BDE209 和 Pb 混合物暴露致 C57BL/6 雄性仔鼠神经行为异常。
Toxicology. 2019 Apr 15;418:70-80. doi: 10.1016/j.tox.2019.02.016. Epub 2019 Mar 2.
7
Potential genetic damage to nematode offspring following exposure to triclosan during pregnancy.线虫母亲孕期接触三氯生后其后代可能出现的基因损伤。
Mol Med Rep. 2017 Aug;16(2):1321-1327. doi: 10.3892/mmr.2017.6761. Epub 2017 Jun 13.
8
Prenatal and postnatal exposure to bisphenol a induces anxiolytic behaviors and cognitive deficits in mice.孕期和产后暴露于双酚 A 会导致小鼠出现焦虑行为和认知缺陷。
Synapse. 2010 Jun;64(6):432-9. doi: 10.1002/syn.20746.
9
Maternal fenvalerate exposure during pregnancy impairs growth and neurobehavioral development in mouse offspring.孕期母体氰戊菊酯暴露会损害子代小鼠的生长和神经行为发育。
PLoS One. 2018 Oct 15;13(10):e0205403. doi: 10.1371/journal.pone.0205403. eCollection 2018.
10
Prenatal Octamethylcyclotetrasiloxane Exposure Impaired Proliferation of Neuronal Progenitor, Leading to Motor, Cognition, Social and Behavioral Functions.产前八甲基环四硅氧烷暴露会损害神经祖细胞的增殖,导致运动、认知、社交和行为功能受损。
Int J Mol Sci. 2021 Nov 30;22(23):12949. doi: 10.3390/ijms222312949.

引用本文的文献

1
Effects of TBBPA Exposure on Neurodevelopment and Behavior in Mice.双酚A暴露对小鼠神经发育和行为的影响。
Int J Mol Sci. 2025 Jul 28;26(15):7289. doi: 10.3390/ijms26157289.
2
Examining the association between gestational phenol exposure and infant non-nutritive suck in two Environmental influences on Child Health Outcomes cohorts.在两项“环境对儿童健康结果的影响”队列研究中,考察孕期酚类暴露与婴儿非营养性吸吮之间的关联。
Environ Epidemiol. 2025 Jun 13;9(4):e399. doi: 10.1097/EE9.0000000000000399. eCollection 2025 Aug.
3
Triclosan promotes neurotoxicity in diabetic conditions: an in vivo molecular assessment using zebrafish model.

本文引用的文献

1
Congenital goitrous hypothyroidism is caused by dysfunction of the iodide transporter SLC26A7.先天性甲状腺肿性甲状腺功能减退症是由碘转运体 SLC26A7 的功能障碍引起的。
Commun Biol. 2019 Jul 24;2:270. doi: 10.1038/s42003-019-0503-6. eCollection 2019.
2
Neurobehavioral toxicity of triclosan in mice.三氯生对小鼠的神经行为毒性。
Food Chem Toxicol. 2019 Aug;130:154-160. doi: 10.1016/j.fct.2019.05.025. Epub 2019 May 18.
3
Abnormal mGluR-mediated synaptic plasticity and autism-like behaviours in Gprasp2 mutant mice.Gprasp2 突变小鼠中异常的 mGluR 介导的突触可塑性和类似自闭症的行为。
三氯生在糖尿病条件下促进神经毒性:使用斑马鱼模型的体内分子评估。
3 Biotech. 2025 Jun;15(6):169. doi: 10.1007/s13205-025-04352-z. Epub 2025 May 15.
4
Conceptualizing the Role of the Microbiome as a Mediator and Modifier in Environmental Health Studies: A Scoping Review of Studies of Triclosan and the Microbiome.将微生物群视为环境健康研究中的介质和调节剂的概念化:三氯生与微生物群研究的范围综述
Curr Environ Health Rep. 2024 Mar;11(1):30-38. doi: 10.1007/s40572-024-00428-9. Epub 2024 Jan 13.
5
Neurodegenerative Proteinopathies Induced by Environmental Pollutants: Heat Shock Proteins and Proteasome as Promising Therapeutic Tools.环境污染物诱导的神经退行性蛋白质病:热休克蛋白和蛋白酶体作为有前景的治疗工具
Pharmaceutics. 2023 Jul 30;15(8):2048. doi: 10.3390/pharmaceutics15082048.
6
Early-Life Exposure to a Mixture of Phenols and Phthalates in Relation to Child Social Behavior: Applying an Evidence-Based Prioritization to a Cohort with Improved Exposure Assessment.儿童早期接触酚类和邻苯二甲酸酯混合物与社会行为的关系:应用基于证据的优先排序方法对暴露评估得到改善的队列进行研究。
Environ Health Perspect. 2023 Aug;131(8):87006. doi: 10.1289/EHP11798. Epub 2023 Aug 9.
7
Endocrine-Disrupting Chemicals and Disease Endpoints.内分泌干扰化学物质与疾病终点
Int J Mol Sci. 2023 Mar 10;24(6):5342. doi: 10.3390/ijms24065342.
8
Adverse effects of triclosan exposure on health and potential molecular mechanisms.三氯生暴露对健康的不良影响及潜在的分子机制。
Sci Total Environ. 2023 Jun 25;879:163068. doi: 10.1016/j.scitotenv.2023.163068. Epub 2023 Mar 23.
9
A Novel Early Life Stress Model Affects Brain Development and Behavior in Mice.一种新型早期生活应激模型影响小鼠的大脑发育和行为。
Int J Mol Sci. 2023 Feb 28;24(5):4688. doi: 10.3390/ijms24054688.
10
Bibliometric Analysis: The Effects of Triclosan on Human Health.文献计量分析:三氯生对人类健康的影响
Toxics. 2022 Sep 1;10(9):523. doi: 10.3390/toxics10090523.
Nat Commun. 2019 Mar 29;10(1):1431. doi: 10.1038/s41467-019-09382-9.
4
Differential potentials of neural progenitors for the generation of neurons and non-neuronal cells in the developing amniote brain.在胚胎羊膜动物脑中,神经祖细胞生成神经元和非神经元细胞的差异潜能。
Sci Rep. 2019 Mar 14;9(1):4514. doi: 10.1038/s41598-019-40599-2.
5
Triclosan Impairs Hippocampal Synaptic Plasticity and Spatial Memory in Male Rats.三氯生损害雄性大鼠海马突触可塑性和空间记忆。
Front Mol Neurosci. 2018 Nov 26;11:429. doi: 10.3389/fnmol.2018.00429. eCollection 2018.
6
Effects of Bisphenol A and 4-tert-Octylphenol on Embryo Implantation Failure in Mouse.双酚 A 和 4-叔辛基苯酚对小鼠胚胎着床失败的影响。
Int J Environ Res Public Health. 2018 Jul 30;15(8):1614. doi: 10.3390/ijerph15081614.
7
Depletion of follicles accelerated by combined exposure to phthalates and 4-vinylcyclohexene diepoxide, leading to premature ovarian failure in rats.邻苯二甲酸酯和 4-乙烯基环己烯二恶烷联合暴露加速卵泡耗竭,导致大鼠卵巢早衰。
Reprod Toxicol. 2018 Sep;80:60-67. doi: 10.1016/j.reprotox.2018.06.071. Epub 2018 Jun 30.
8
Triclosan-Evoked Neurotoxicity Involves NMDAR Subunits with the Specific Role of GluN2A in Caspase-3-Dependent Apoptosis.三氯生诱发的神经毒性涉及 NMDA 受体亚单位,其中 GluN2A 在 caspase-3 依赖性细胞凋亡中起特定作用。
Mol Neurobiol. 2019 Jan;56(1):1-12. doi: 10.1007/s12035-018-1083-z. Epub 2018 Apr 19.
9
Association between maternal exposure to major phthalates, heavy metals, and persistent organic pollutants, and the neurodevelopmental performances of their children at 1 to 2years of age- CHECK cohort study.母亲暴露于主要邻苯二甲酸酯、重金属和持久性有机污染物与他们的 1 至 2 岁儿童神经发育表现的关系 - CHECK 队列研究。
Sci Total Environ. 2018 May 15;624:377-384. doi: 10.1016/j.scitotenv.2017.12.058. Epub 2017 Dec 16.
10
Arid1b haploinsufficiency disrupts cortical interneuron development and mouse behavior.Arid1b单倍体不足会破坏皮质中间神经元的发育和小鼠行为。
Nat Neurosci. 2017 Dec;20(12):1694-1707. doi: 10.1038/s41593-017-0013-0. Epub 2017 Nov 6.