Suppr超能文献

微小RNA-466c-3p通过线粒体凋亡途径对脊髓损伤后神经元凋亡发挥保护作用并改善功能恢复。

MicroRNA-466c-3p exerts protective effect on neuronal apoptosis and improves functional recovery post spinal cord injury via mitochondrial apoptotic pathway.

作者信息

An Yan, Li Jianing, Yuan Qiang, Fan Mingxing

机构信息

Department of Spine Surgery, Beijing Jishuitan Hospital, Beijing, 100035, China.

出版信息

AMB Express. 2020 Jun 15;10(1):113. doi: 10.1186/s13568-020-01033-3.

Abstract

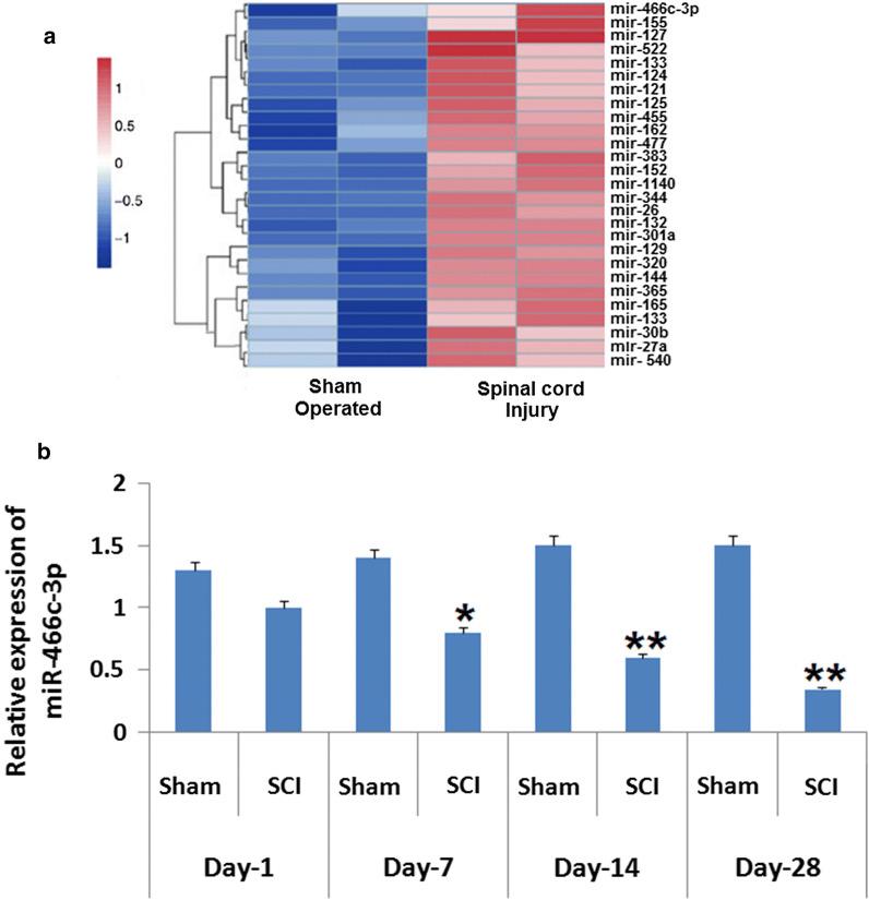
Spinal cord injury (SCI) is involved with abnormal expression of miRNAs (miRs) which are responsible for some II injury responses which include apoptosis, inflammation and oxidative stress. Mechanisms involving miRs induced apoptosis still needs to be investigated. In the present work we developed a rat model of SCI, followed by microarray analysis for expression of miRs at various time points after SCI. The locomotor activity was assessed by Basso, Beattie and Bresnahan score, lesion volume was analyzed by cresyl violet staining and TUNEL staining for extent of apoptosis at various time points of post SCI. Numbers of miRs were altered after 2 weeks of SCI among which miR-466c-3p was the most significantly down-regulated. Transfection with miR-466c-3p mimics caused overexpression of miR-466c-3p, also improvement in functional recovery, decrease in apoptosis of neuronal cells and lesion size was observed in SCI rats. The Luciferase assay suggested that miR-466c-3p suppressed the expression of Bcl-2 (apoptosis regulator). It was also evidenced that upon restoring the levels of Bcl-2 with the help of pc-DNA3-Bcl-2 halted the attenuating action of miR-466c-3p in hydrogen peroxide exposed N9 microglia cells. The findings suggested that miR-466c-3p may inhibit mitochondrial apoptotic pathway via blocking Bcl-2 and cleaved capase-9/-3in rats after SCI. Altogether, the results suggested that miR-466c-3p may exert attenuating effect on functional recovery and inhibit the apoptosis of neuronal cells via halting the mitochondrial apoptosis cascade in SCI rats indicating that miR-466c-3p can be attractive therapeutic candidate in treating SCI.

摘要

脊髓损伤(SCI)与微小RNA(miR)的异常表达有关,这些微小RNA负责一些二级损伤反应,包括细胞凋亡、炎症和氧化应激。涉及miR诱导细胞凋亡的机制仍有待研究。在本研究中,我们建立了大鼠脊髓损伤模型,随后通过微阵列分析脊髓损伤后不同时间点miR的表达情况。通过Basso、Beattie和Bresnahan评分评估运动功能,通过甲酚紫染色和TUNEL染色分析损伤体积以及脊髓损伤后不同时间点的细胞凋亡程度。脊髓损伤2周后,多个miR发生改变,其中miR-466c-3p下调最为显著。转染miR-466c-3p模拟物可导致miR-466c-3p过表达,同时观察到脊髓损伤大鼠的功能恢复得到改善、神经元细胞凋亡减少以及损伤大小减小。荧光素酶报告基因检测表明,miR-466c-3p抑制了凋亡调节因子Bcl-2的表达。此外还证明,在pc-DNA3-Bcl-2的帮助下恢复Bcl-2水平,可阻止miR-466c-3p对过氧化氢处理的N9小胶质细胞的衰减作用。研究结果表明,miR-466c-3p可能通过阻断脊髓损伤大鼠的Bcl-2和裂解的半胱天冬酶-9/-3来抑制线粒体凋亡途径。总之,结果表明miR-466c-3p可能对功能恢复发挥衰减作用,并通过阻止脊髓损伤大鼠的线粒体凋亡级联反应来抑制神经元细胞凋亡,这表明miR-466c-3p可能是治疗脊髓损伤的有吸引力的治疗候选物。

https://cdn.ncbi.nlm.nih.gov/pmc/blobs/8dee/7295889/ca93d9b91ac3/13568_2020_1033_Fig1_HTML.jpg

文献AI研究员

20分钟写一篇综述,助力文献阅读效率提升50倍。

立即体验

用中文搜PubMed

大模型驱动的PubMed中文搜索引擎

马上搜索

文档翻译

学术文献翻译模型,支持多种主流文档格式。

立即体验