• 文献检索
  • 文档翻译
  • 深度研究
  • 学术资讯
  • Suppr Zotero 插件Zotero 插件
  • 邀请有礼
  • 套餐&价格
  • 历史记录
应用&插件
Suppr Zotero 插件Zotero 插件浏览器插件Mac 客户端Windows 客户端微信小程序
定价
高级版会员购买积分包购买API积分包
服务
文献检索文档翻译深度研究API 文档MCP 服务
关于我们
关于 Suppr公司介绍联系我们用户协议隐私条款
关注我们

Suppr 超能文献

核心技术专利:CN118964589B侵权必究
粤ICP备2023148730 号-1Suppr @ 2026

文献检索

告别复杂PubMed语法,用中文像聊天一样搜索,搜遍4000万医学文献。AI智能推荐,让科研检索更轻松。

立即免费搜索

文件翻译

保留排版,准确专业,支持PDF/Word/PPT等文件格式,支持 12+语言互译。

免费翻译文档

深度研究

AI帮你快速写综述,25分钟生成高质量综述,智能提取关键信息,辅助科研写作。

立即免费体验

三维角皮鱼鳞病模型揭示炎症治疗靶点

3D model of harlequin ichthyosis reveals inflammatory therapeutic targets.

机构信息

Cell Biology and Cutaneous Research, Blizard Institute, Barts and the London School of Medicine and Dentistry, Queen Mary University of London, London, United Kingdom.

Adaptive Immunity Research Unit, GlaxoSmithKline Medicine's Research Centre, Stevenage, United Kingdom.

出版信息

J Clin Invest. 2020 Sep 1;130(9):4798-4810. doi: 10.1172/JCI132987.

DOI:10.1172/JCI132987
PMID:32544098
原文链接:https://pmc.ncbi.nlm.nih.gov/articles/PMC7456239/
Abstract

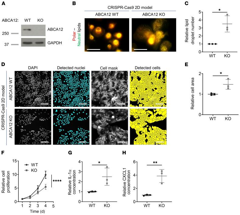
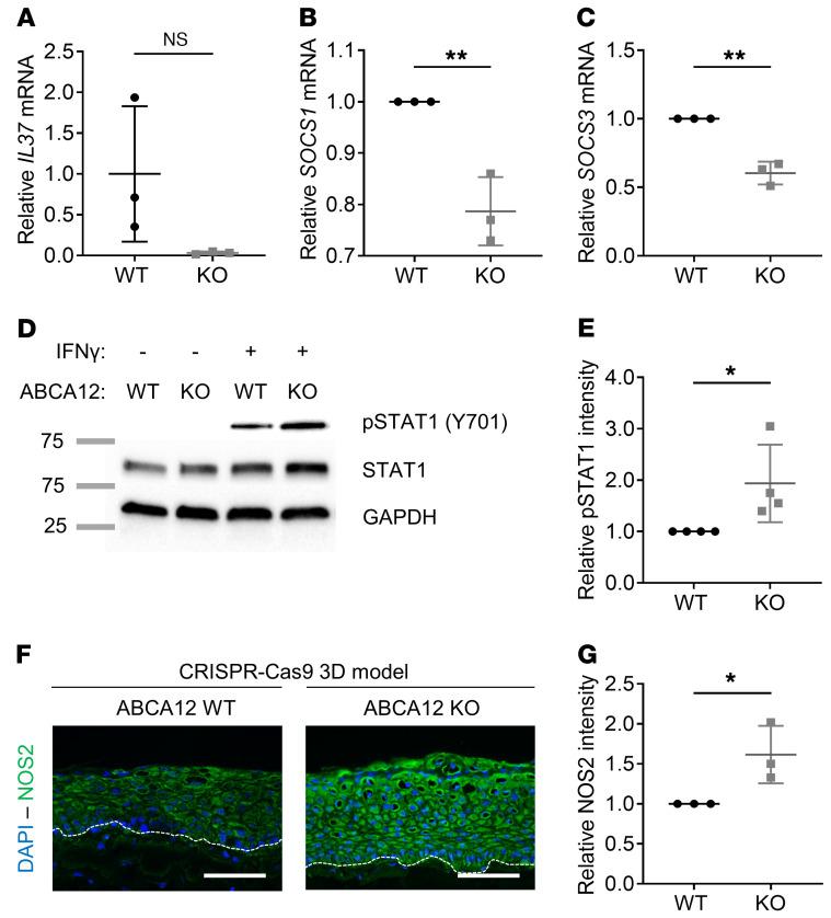
The biology of harlequin ichthyosis (HI), a devastating skin disorder caused by loss-of-function mutations in the gene ABCA12, is poorly understood, and to date, no satisfactory treatment has been developed. We sought to investigate pathomechanisms of HI that could lead to the identification of new treatments for improving patients' quality of life. In this study, RNA-Seq and functional assays were performed to define the effects of loss of ABCA12 using HI patient skin samples and an engineered CRISPR/Cas9 ABCA12 KO cell line. The HI living skin equivalent (3D model) recapitulated the HI skin phenotype. The cytokines IL-36α and IL-36γ were upregulated in HI skin, whereas the innate immune inhibitor IL-37 was strongly downregulated. We also identified STAT1 and its downstream target inducible nitric oxide synthase (NOS2) as being upregulated in the in vitro HI 3D model and HI patient skin samples. Inhibition of NOS2 using the inhibitor 1400W or the JAK inhibitor tofacitinib dramatically improved the in vitro HI phenotype by restoring the lipid barrier in the HI 3D model. Our study has identified dysregulated pathways in HI skin that are feasible therapeutic targets.

摘要

遗传性先天性鱼鳞病样红皮病(HI)是一种严重的皮肤疾病,由 ABCA12 基因功能丧失性突变引起,其发病机制目前尚不清楚,也尚未研发出有效的治疗方法。本研究旨在探讨 HI 的发病机制,以期找到改善患者生活质量的新疗法。本研究通过 HI 患者皮肤样本和经基因编辑的 ABCA12 KO 细胞系,采用 RNA-Seq 和功能测定方法,研究了 ABCA12 缺失的影响。HI 皮肤等效物(3D 模型)重现了 HI 皮肤表型。在 HI 皮肤中,细胞因子 IL-36α 和 IL-36γ 上调,而先天免疫抑制剂 IL-37 则明显下调。我们还发现,在体外 HI 3D 模型和 HI 患者皮肤样本中,STAT1 及其下游靶基因诱导型一氧化氮合酶(NOS2)上调。NOS2 抑制剂 1400W 或 JAK 抑制剂托法替尼抑制 NOS2,可通过恢复 HI 3D 模型中的脂质屏障,显著改善体外 HI 表型。本研究鉴定了 HI 皮肤中失调的信号通路,这些通路可能是可行的治疗靶点。

https://cdn.ncbi.nlm.nih.gov/pmc/blobs/1828/7456239/36b458d3b47b/jci-130-132987-g226.jpg
https://cdn.ncbi.nlm.nih.gov/pmc/blobs/1828/7456239/0dea5da196aa/jci-130-132987-g220.jpg
https://cdn.ncbi.nlm.nih.gov/pmc/blobs/1828/7456239/2fda98b6ff51/jci-130-132987-g221.jpg
https://cdn.ncbi.nlm.nih.gov/pmc/blobs/1828/7456239/46c779ada571/jci-130-132987-g222.jpg
https://cdn.ncbi.nlm.nih.gov/pmc/blobs/1828/7456239/39ad33707478/jci-130-132987-g223.jpg
https://cdn.ncbi.nlm.nih.gov/pmc/blobs/1828/7456239/cfceba92d5d3/jci-130-132987-g224.jpg
https://cdn.ncbi.nlm.nih.gov/pmc/blobs/1828/7456239/c86ac6e00e79/jci-130-132987-g225.jpg
https://cdn.ncbi.nlm.nih.gov/pmc/blobs/1828/7456239/36b458d3b47b/jci-130-132987-g226.jpg
https://cdn.ncbi.nlm.nih.gov/pmc/blobs/1828/7456239/0dea5da196aa/jci-130-132987-g220.jpg
https://cdn.ncbi.nlm.nih.gov/pmc/blobs/1828/7456239/2fda98b6ff51/jci-130-132987-g221.jpg
https://cdn.ncbi.nlm.nih.gov/pmc/blobs/1828/7456239/46c779ada571/jci-130-132987-g222.jpg
https://cdn.ncbi.nlm.nih.gov/pmc/blobs/1828/7456239/39ad33707478/jci-130-132987-g223.jpg
https://cdn.ncbi.nlm.nih.gov/pmc/blobs/1828/7456239/cfceba92d5d3/jci-130-132987-g224.jpg
https://cdn.ncbi.nlm.nih.gov/pmc/blobs/1828/7456239/c86ac6e00e79/jci-130-132987-g225.jpg
https://cdn.ncbi.nlm.nih.gov/pmc/blobs/1828/7456239/36b458d3b47b/jci-130-132987-g226.jpg

相似文献

1
3D model of harlequin ichthyosis reveals inflammatory therapeutic targets.三维角皮鱼鳞病模型揭示炎症治疗靶点
J Clin Invest. 2020 Sep 1;130(9):4798-4810. doi: 10.1172/JCI132987.
2
Mutations in lipid transporter ABCA12 in harlequin ichthyosis and functional recovery by corrective gene transfer.丑角样鱼鳞病中脂质转运蛋白ABCA12的突变及通过矫正基因转移实现功能恢复
J Clin Invest. 2005 Jul;115(7):1777-84. doi: 10.1172/JCI24834.
3
Harlequin ichthyosis: ABCA12 mutations underlie defective lipid transport, reduced protease regulation and skin-barrier dysfunction.遗传性鱼鳞病: ABCA12 突变导致脂质转运缺陷、蛋白酶调节减少和皮肤屏障功能障碍。
Cell Tissue Res. 2013 Feb;351(2):281-8. doi: 10.1007/s00441-012-1474-9. Epub 2012 Aug 4.
4
Harlequin ichthyosis model mouse reveals alveolar collapse and severe fetal skin barrier defects.丑角鱼鳞病模型小鼠揭示了肺泡塌陷和严重的胎儿皮肤屏障缺陷。
Hum Mol Genet. 2008 Oct 1;17(19):3075-83. doi: 10.1093/hmg/ddn204. Epub 2008 Jul 15.
5
A harlequin ichthyosis pig model with a novel ABCA12 mutation can be rescued by acitretin treatment.一种新型 ABCA12 突变的鱼鳞病猪模型可通过阿维 A 酯治疗得到挽救。
J Mol Cell Biol. 2019 Dec 19;11(12):1029-1041. doi: 10.1093/jmcb/mjz021.
6
A novel ABCA12 pathologic variant identified in an Ecuadorian harlequin ichthyosis patient: A step forward in genotype-phenotype correlations.在一名厄瓜多尔丑角鱼鳞病患者中鉴定出一种新型ABCA12病理变异:在基因型-表型相关性研究方面向前迈进了一步。
Mol Genet Genomic Med. 2019 May;7(5):e608. doi: 10.1002/mgg3.608. Epub 2019 Mar 27.
7
ABCA12 mutations and autosomal recessive congenital ichthyosis: a review of genotype/phenotype correlations and of pathogenetic concepts.ABCA12 基因突变与常染色体隐性先天性鱼鳞病:基因型/表型相关性及发病机制概念的综述。
Hum Mutat. 2010 Oct;31(10):1090-6. doi: 10.1002/humu.21326.
8
Pathomechanisms of harlequin ichthyosis and ABCA transporters in human diseases.丑角鱼鳞病的发病机制及人类疾病中的ABCA转运蛋白
Arch Dermatol. 2006 Jul;142(7):914-8. doi: 10.1001/archderm.142.7.914.
9
Premature terminal differentiation and a reduction in specific proteases associated with loss of ABCA12 in Harlequin ichthyosis.丑角样鱼鳞病中过早的终末分化以及与ABCA12缺失相关的特定蛋白酶减少。
Am J Pathol. 2009 Mar;174(3):970-8. doi: 10.2353/ajpath.2009.080860. Epub 2009 Jan 29.
10
Compound heterozygous mutations including a de novo missense mutation in ABCA12 led to a case of harlequin ichthyosis with moderate clinical severity.复合杂合突变,包括ABCA12基因的一个新生错义突变,导致了一例临床严重程度为中度的丑角鱼鳞病。
J Invest Dermatol. 2006 Jul;126(7):1518-23. doi: 10.1038/sj.jid.5700295. Epub 2006 May 4.

引用本文的文献

1
Development of Human Skin Equivalents with Inducible Ceramide Depletion for In Vitro Modeling of Lipid Impairment.用于脂质损伤体外建模的可诱导神经酰胺耗竭的人皮肤等效物的开发。
JID Innov. 2025 May 14;5(4):100383. doi: 10.1016/j.xjidi.2025.100383. eCollection 2025 Jul.
2
Hair follicles modulate skin barrier function.毛囊调节皮肤屏障功能。
Cell Rep. 2024 Jul 23;43(7):114347. doi: 10.1016/j.celrep.2024.114347. Epub 2024 Jun 26.
3
Hair follicles modulate skin barrier function.毛囊调节皮肤屏障功能。

本文引用的文献

1
Discovery of the IL-23/IL-17 Signaling Pathway and the Treatment of Psoriasis.IL-23/IL-17 信号通路的发现与银屑病的治疗。
J Immunol. 2018 Sep 15;201(6):1605-1613. doi: 10.4049/jimmunol.1800013.
2
Distinguishing rheumatoid arthritis from psoriatic arthritis.区分类风湿性关节炎和银屑病关节炎。
RMD Open. 2018 Aug 13;4(2):e000656. doi: 10.1136/rmdopen-2018-000656. eCollection 2018.
3
Anti-interleukin and interleukin therapies for psoriasis: current evidence and clinical usefulness.用于治疗银屑病的抗白细胞介素和白细胞介素疗法:当前证据及临床应用价值
bioRxiv. 2024 Apr 27:2024.04.23.590728. doi: 10.1101/2024.04.23.590728.
4
Altered skin microbiome, inflammation, and JAK/STAT signaling in Southeast Asian ichthyosis patients.东南亚鱼鳞癣患者皮肤微生物组改变、炎症和 JAK/STAT 信号通路。
Hum Genomics. 2024 Apr 16;18(1):38. doi: 10.1186/s40246-024-00603-x.
5
Efficient Generation of CRISPR/Cas9-Mediated Knockout Human Primary Keratinocytes by Electroporation.电穿孔法高效生成 CRISPR/Cas9 介导的基因敲除人原代角质细胞
Methods Mol Biol. 2024;2849:73-86. doi: 10.1007/7651_2024_518.
6
Local and Sustained Baricitinib Delivery to the Skin through Injectable Hydrogels Containing Reversible Thioimidate Adducts.通过含有可逆硫代亚胺键加合物的可注射水凝胶实现皮肤的局部和持续巴利昔替尼递药。
Adv Healthc Mater. 2024 May;13(12):e2303256. doi: 10.1002/adhm.202303256. Epub 2024 Jan 26.
7
Congenital Ichthyosis: A Practical Clinical Guide on Current Treatments and Future Perspectives.先天性鱼鳞病:当前治疗方法与未来展望实用临床指南
Clin Cosmet Investig Dermatol. 2023 Sep 11;16:2473-2479. doi: 10.2147/CCID.S388608. eCollection 2023.
8
A Review of CRISPR-Based Advances in Dermatological Diseases.基于 CRISPR 的皮肤病学进展综述。
Mol Diagn Ther. 2023 Jul;27(4):445-456. doi: 10.1007/s40291-023-00642-5. Epub 2023 Apr 11.
9
Mutational Spectrum of the Gene and Genotype-Phenotype Correlation in a Cohort of 64 Patients with Autosomal Recessive Congenital Ichthyosis.常染色体隐性遗传先天性鱼鳞病 64 例患者的 基因及其基因型-表型相关性的突变谱。
Genes (Basel). 2023 Mar 15;14(3):717. doi: 10.3390/genes14030717.
10
Ichthyosis linked to sphingosine 1-phosphate lyase insufficiency is due to aberrant sphingolipid and calcium regulation.角蛋白病与鞘氨醇 1-磷酸酶缺陷有关,是由于鞘脂和钙调节异常所致。
J Lipid Res. 2023 Apr;64(4):100351. doi: 10.1016/j.jlr.2023.100351. Epub 2023 Mar 2.
Ther Adv Musculoskelet Dis. 2017 Nov;9(11):277-294. doi: 10.1177/1759720X17735756. Epub 2017 Nov 6.
4
Immortalized N/TERT keratinocytes as an alternative cell source in 3D human epidermal models.永生化 N/TERT 角质形成细胞作为三维人表皮模型中的替代细胞来源。
Sci Rep. 2017 Sep 19;7(1):11838. doi: 10.1038/s41598-017-12041-y.
5
Inherited Nonsyndromic Ichthyoses: An Update on Pathophysiology, Diagnosis and Treatment.遗传性非综合征性鱼鳞病:发病机制、诊断和治疗的最新进展。
Am J Clin Dermatol. 2018 Feb;19(1):51-66. doi: 10.1007/s40257-017-0313-x.
6
Effect of tofacitinib on lipid levels and lipid-related parameters in patients with moderate to severe psoriasis.托法替布对中重度银屑病患者血脂水平及血脂相关参数的影响。
J Clin Lipidol. 2017 Sep-Oct;11(5):1243-1256. doi: 10.1016/j.jacl.2017.06.012. Epub 2017 Jun 24.
7
IL-36 Signaling Facilitates Activation of the NLRP3 Inflammasome and IL-23/IL-17 Axis in Renal Inflammation and Fibrosis.白细胞介素-36信号传导促进肾炎症和纤维化中NLRP3炎性小体及白细胞介素-23/白细胞介素-17轴的激活。
J Am Soc Nephrol. 2017 Jul;28(7):2022-2037. doi: 10.1681/ASN.2016080840. Epub 2017 Feb 8.
8
Nitric oxide therapy for dermatologic disease.一氧化氮治疗皮肤病
Future Sci OA. 2015 Aug 1;1(1):FSO37. doi: 10.4155/fso.15.37. eCollection 2015 Aug.
9
An IL-17-dominant immune profile is shared across the major orphan forms of ichthyosis.白细胞介素-17主导的免疫特征在主要的鱼鳞病罕见类型中是共有的。
J Allergy Clin Immunol. 2017 Jan;139(1):152-165. doi: 10.1016/j.jaci.2016.07.019. Epub 2016 Aug 20.
10
Defects in Stratum Corneum Desquamation Are the Predominant Effect of Impaired ABCA12 Function in a Novel Mouse Model of Harlequin Ichthyosis.在丑角鱼鳞病新型小鼠模型中,角质层脱屑缺陷是ABCA12功能受损的主要影响。
PLoS One. 2016 Aug 23;11(8):e0161465. doi: 10.1371/journal.pone.0161465. eCollection 2016.