Suppr超能文献

采用改良的玻璃化方法提高原生人精子冷冻保护效果。

Improving native human sperm freezing protection by using a modified vitrification method.

机构信息

Institute of Reproduction and Stem Cell Engineering, School of Basic Medicine Science, Central South University, Changsha 410000, China.

Reproductive and Genetic Hospital of CITIC-Xiangya, Changsha 410000, China.

出版信息

Asian J Androl. 2021 Jan-Feb;23(1):91-96. doi: 10.4103/aja.aja_29_20.

Abstract

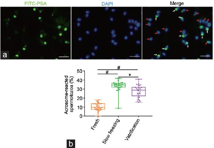
Slow freezing is the most commonly used technique for the cryopreservation of spermatozoa in clinical practice. However, it has been shown to have a negative impact on sperm function and structure. Vitrification as a successful alternative method has been proved to have better protective effects on human embryos, but vitrification of spermatozoa is still subject to low recovery rates. In this study, a modified vitrification method for native spermatozoa was developed. A total of 28 semen samples were included; each sample was divided into three equal parts and assigned to fresh, slow freezing, and vitrification groups. Sperm vitality, motility, morphology, DNA integrity, and acrosome reaction were assessed for each of the groups. The results showed that vitrification achieves better results for several sperm protection parameters than slow freezing; vitrification achieves a higher recovery rate (P < 0.05), motility (P <0.05), morphology (P <0.05), and curve line velocity (P <0.05) than slow freezing. Furthermore, DNA fragmentation was decreased (P <0.05) and better acrosome protection (P <0.05) was exhibited in the spermatozoa after vitrification. Principal component analysis of all sperm parameters revealed that the vitrification cluster was closer to the fresh cluster, indicating that spermatozoa are better preserved through vitrification. In conclusion, while both slow freezing and vitrification have negative effects on sperm function and structure, the vitrification protocol described here had a relatively better recovery rate (65.8%) and showed improved preservation of several sperm quality parameters compared with slow freezing.

摘要

慢速冷冻是临床实践中最常用的精子冷冻保存技术。然而,它已被证明对精子功能和结构有负面影响。玻璃化为一种成功的替代方法已被证明对人类胚胎有更好的保护作用,但精子的玻璃化仍然受到低回收率的限制。在本研究中,开发了一种改良的原生精子玻璃化方法。共纳入 28 份精液样本;每个样本分为三个相等的部分,并分配到新鲜、慢速冷冻和玻璃化组。评估了每个组的精子活力、运动性、形态、DNA 完整性和顶体反应。结果表明,玻璃化在几个精子保护参数上的效果优于慢速冷冻;玻璃化的回收率(P<0.05)、活力(P<0.05)、形态(P<0.05)和曲线速度(P<0.05)均高于慢速冷冻。此外,玻璃化后 DNA 碎片化减少(P<0.05),顶体保护更好(P<0.05)。所有精子参数的主成分分析显示,玻璃化簇更接近新鲜簇,表明精子通过玻璃化得到更好的保存。总之,虽然慢速冷冻和玻璃化都对精子功能和结构有负面影响,但这里描述的玻璃化方案具有相对较高的回收率(65.8%),并且与慢速冷冻相比,显示出对几个精子质量参数的改善保存效果。

https://cdn.ncbi.nlm.nih.gov/pmc/blobs/a331/7831840/463dd223c2e2/AJA-23-91-g001.jpg

文献检索

告别复杂PubMed语法,用中文像聊天一样搜索,搜遍4000万医学文献。AI智能推荐,让科研检索更轻松。

立即免费搜索

文件翻译

保留排版,准确专业,支持PDF/Word/PPT等文件格式,支持 12+语言互译。

免费翻译文档

深度研究

AI帮你快速写综述,25分钟生成高质量综述,智能提取关键信息,辅助科研写作。

立即免费体验