Suppr超能文献

利用原位转化的黑质神经元逆转帕金森病模型。

Reversing a model of Parkinson's disease with in situ converted nigral neurons.

机构信息

Department of Cellular and Molecular Medicine, University of California, San Diego, La Jolla, CA, USA.

State Key Laboratory of Membrane Biology and Peking-Tsinghua Center for Life Sciences, Institute of Molecular Medicine, Peking University, Beijing, China.

出版信息

Nature. 2020 Jun;582(7813):550-556. doi: 10.1038/s41586-020-2388-4. Epub 2020 Jun 24.

Abstract

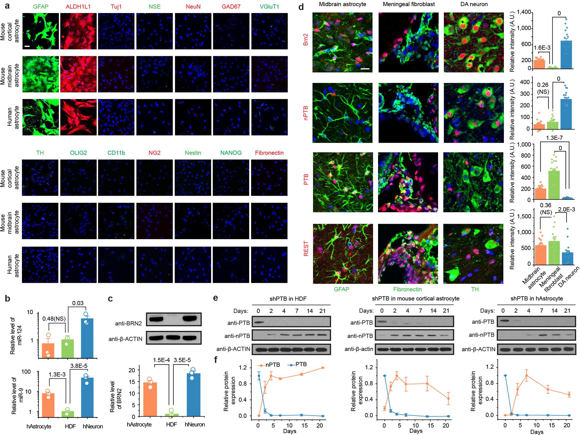
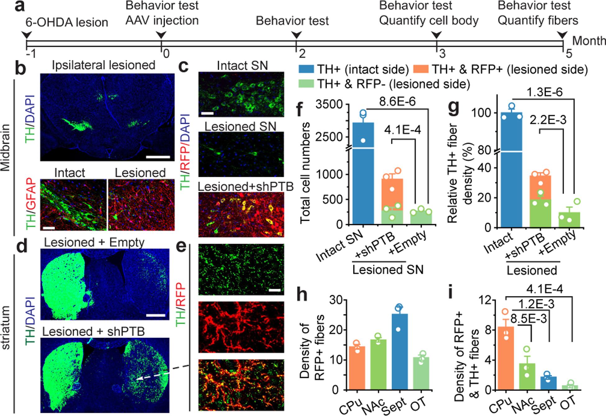
Parkinson's disease is characterized by loss of dopamine neurons in the substantia nigra. Similar to other major neurodegenerative disorders, there are no disease-modifying treatments for Parkinson's disease. While most treatment strategies aim to prevent neuronal loss or protect vulnerable neuronal circuits, a potential alternative is to replace lost neurons to reconstruct disrupted circuits. Here we report an efficient one-step conversion of isolated mouse and human astrocytes to functional neurons by depleting the RNA-binding protein PTB (also known as PTBP1). Applying this approach to the mouse brain, we demonstrate progressive conversion of astrocytes to new neurons that innervate into and repopulate endogenous neural circuits. Astrocytes from different brain regions are converted to different neuronal subtypes. Using a chemically induced model of Parkinson's disease in mouse, we show conversion of midbrain astrocytes to dopaminergic neurons, which provide axons to reconstruct the nigrostriatal circuit. Notably, re-innervation of striatum is accompanied by restoration of dopamine levels and rescue of motor deficits. A similar reversal of disease phenotype is also accomplished by converting astrocytes to neurons using antisense oligonucleotides to transiently suppress PTB. These findings identify a potentially powerful and clinically feasible approach to treating neurodegeneration by replacing lost neurons.

摘要

帕金森病的特征是黑质中多巴胺神经元的丧失。与其他主要神经退行性疾病类似,目前尚无针对帕金森病的疾病修饰治疗方法。虽然大多数治疗策略旨在预防神经元丢失或保护易损的神经元回路,但一种潜在的替代方法是替换丢失的神经元以重建受损的回路。在这里,我们报告了一种通过耗尽 RNA 结合蛋白 PTB(也称为 PTBP1)将分离的小鼠和人星形胶质细胞高效地一步转化为功能性神经元的方法。将这种方法应用于小鼠大脑,我们证明了星形胶质细胞向新神经元的渐进性转化,这些神经元能够进入并重新填充内源性神经回路。来自不同脑区的星形胶质细胞被转化为不同的神经元亚型。使用小鼠中一种化学诱导的帕金森病模型,我们表明中脑星形胶质细胞被转化为多巴胺能神经元,这些神经元提供轴突来重建黑质纹状体回路。值得注意的是,纹状体的再神经支配伴随着多巴胺水平的恢复和运动缺陷的挽救。通过使用反义寡核苷酸短暂抑制 PTB 将星形胶质细胞转化为神经元,也可以实现类似的疾病表型逆转。这些发现确定了一种通过替换丢失的神经元来治疗神经退行性变的潜在强大且可行的方法。

https://cdn.ncbi.nlm.nih.gov/pmc/blobs/fb34/7521455/7a1d6c0d7613/nihms-1594393-f0008.jpg

文献检索

告别复杂PubMed语法,用中文像聊天一样搜索,搜遍4000万医学文献。AI智能推荐,让科研检索更轻松。

立即免费搜索

文件翻译

保留排版,准确专业,支持PDF/Word/PPT等文件格式,支持 12+语言互译。

免费翻译文档

深度研究

AI帮你快速写综述,25分钟生成高质量综述,智能提取关键信息,辅助科研写作。

立即免费体验