Suppr超能文献

CRISPR介导的T细胞非病毒位点特异性基因整合与表达:T细胞治疗的方案与应用

CRISPR-Mediated Non-Viral Site-Specific Gene Integration and Expression in T Cells: Protocol and Application for T-Cell Therapy.

作者信息

Odé Zelda, Condori Jose, Peterson Nicolas, Zhou Sheng, Krenciute Giedre

机构信息

Department of Bone Marrow Transplantation and Cellular Therapy, St Jude Children's Research Hospital, Memphis, TN 38105, USA.

Graduate School of Biomedical Sciences, St Jude Children's Research Hospital, Memphis, TN 38105, USA.

出版信息

Cancers (Basel). 2020 Jun 26;12(6):1704. doi: 10.3390/cancers12061704.

Abstract

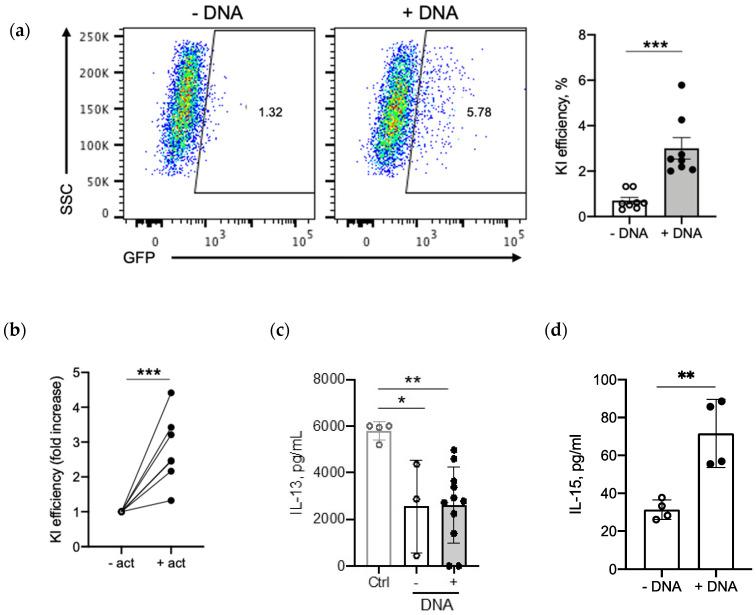
T cells engineered with chimeric antigen receptors (CARs) show great promise in the treatment of some cancers. Modifying T cells to express CARs generally relies on T-cell transduction using viral vectors carrying a transgene, resulting in semi-random DNA integration within the T-cell genome. While this approach has proven successful and is used in generating the Food and Drug Administration (FDA, USA) approved B-lymphocyte antigen CD19-specific CAR T cells, it is possible the transgene could integrate into a locus that would lead to malignant transformation of the engineered T cells. In addition, manufacturing viral vectors is time-consuming and expensive. One way to overcome these challenges is site-specific gene integration, which can be achieved through clustered regularly interspaced short palindromic repeat (CRISPR) mediated editing and non-viral DNA, which serves as a template for homology-directed repair (HDR). This non-viral gene editing approach provides a rapid, highly specific, and inexpensive way to engineer T cells. Here, we describe an optimized protocol for the site-specific knock-in of a large transgene in primary human T cells using non-viral double stranded DNA as a repair template. As proof-of-principle, we targeted the T-cell receptor alpha constant () locus for insertion of a large transgene containing green fluorescence protein (GFP) and interleukin-15 (IL-15). To optimize the knock-in conditions we tested template DNA concentration, homology arm length, cell number, and knock-in efficiency over time. We then applied these established guidelines to target the or interleukin-13 () locus for the knock-in of synthetic molecules, such as a CAR, bispecific T-cell engager (BiTE), and other transgenes. While integration efficiency depends on the targeted gene locus and selected transgene, this optimized protocol reliably generates the desired insertion at rates upwards of 20%. Thus, it should serve as a good starting point for investigators who are interested in knocking in transgenes into specific loci.

摘要

嵌合抗原受体(CAR)工程化的T细胞在某些癌症的治疗中显示出巨大潜力。通过使用携带转基因的病毒载体进行T细胞转导来修饰T细胞以表达CAR,这通常会导致转基因在T细胞基因组内进行半随机DNA整合。虽然这种方法已被证明是成功的,并且用于生产美国食品药品监督管理局(FDA)批准的B淋巴细胞抗原CD19特异性CAR T细胞,但转基因有可能整合到一个会导致工程化T细胞发生恶性转化的位点。此外,生产病毒载体既耗时又昂贵。克服这些挑战的一种方法是位点特异性基因整合,这可以通过成簇规律间隔短回文重复序列(CRISPR)介导的编辑和非病毒DNA来实现,非病毒DNA可作为同源定向修复(HDR)的模板。这种非病毒基因编辑方法为工程化T细胞提供了一种快速、高度特异性且廉价的方式。在此,我们描述了一种优化方案,该方案使用非病毒双链DNA作为修复模板,在原代人T细胞中进行大转基因的位点特异性敲入。作为原理验证,我们靶向T细胞受体α恒定区()位点,以插入一个包含绿色荧光蛋白(GFP)和白细胞介素-15(IL-15)的大转基因。为了优化敲入条件,我们测试了模板DNA浓度、同源臂长度、细胞数量以及随时间变化的敲入效率。然后,我们应用这些既定准则,靶向或白细胞介素-13()位点,以敲入合成分子,如CAR、双特异性T细胞衔接器(BiTE)和其他转基因。虽然整合效率取决于靶向的基因位点和所选的转基因,但这种优化方案能够以超过20%的比率可靠地产生所需的插入。因此,对于有兴趣将转基因敲入特定位点的研究人员来说,它应该是一个很好的起点。

https://cdn.ncbi.nlm.nih.gov/pmc/blobs/6597/7352666/601a2951503f/cancers-12-01704-g001.jpg

文献检索

告别复杂PubMed语法,用中文像聊天一样搜索,搜遍4000万医学文献。AI智能推荐,让科研检索更轻松。

立即免费搜索

文件翻译

保留排版,准确专业,支持PDF/Word/PPT等文件格式,支持 12+语言互译。

免费翻译文档

深度研究

AI帮你快速写综述,25分钟生成高质量综述,智能提取关键信息,辅助科研写作。

立即免费体验