Suppr超能文献

基于区块链技术的无线体域网中安全热能感知路由协议的研究。

Towards a Secure Thermal-Energy Aware Routing Protocol in Wireless Body Area Network Based on Blockchain Technology.

机构信息

Department of Computer Engineering, Jeju National University, Jejusi 63243, Jeju Special Self-Governing, Korea.

出版信息

Sensors (Basel). 2020 Jun 26;20(12):3604. doi: 10.3390/s20123604.

Abstract

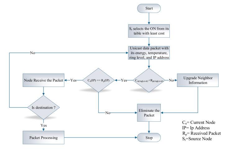
The emergence of biomedical sensor devices, wireless communication, and innovation in other technologies for healthcare applications result in the evolution of a new area of research that is termed as Wireless Body Area Networks (WBANs). WBAN originates from Wireless Sensor Networks (WSNs), which are used for implementing many healthcare systems integrated with networks and wireless devices to ensure remote healthcare monitoring. WBAN is a network of wearable devices implanted in or on the human body. The main aim of WBAN is to collect the human vital signs/physiological data (like ECG, body temperature, EMG, glucose level, etc.) round-the-clock from patients that demand secure, optimal and efficient routing techniques. The efficient, secure, and reliable designing of routing protocol is a difficult task in WBAN due to its diverse characteristic and restraints, such as energy consumption and temperature-rise of implanted sensors. The two significant constraints, overheating of nodes and energy efficiency must be taken into account while designing a reliable blockchain-enabled WBAN routing protocol. The purpose of this study is to achieve stability and efficiency in the routing of WBAN through managing temperature and energy limitations. Moreover, the blockchain provides security, transparency, and lightweight solution for the interoperability of physiological data with other medical personnel in the healthcare ecosystem. In this research work, the blockchain-based Adaptive Thermal-/Energy-Aware Routing (ATEAR) protocol for WBAN is proposed. Temperature rise, energy consumption, and throughput are the evaluation metrics considered to analyze the performance of ATEAR for data transmission. In contrast, transaction throughput, latency, and resource utilization are used to investigate the outcome of the blockchain system. Hyperledger Caliper, a benchmarking tool, is used to evaluate the performance of the blockchain system in terms of CPU utilization, memory, and memory utilization. The results show that by preserving residual energy and avoiding overheated nodes as forwarders, high throughput is achieved with the ultimate increase of the network lifetime. Castalia, a simulation tool, is used to evaluate the performance of the proposed protocol, and its comparison is made with Multipath Ring Routing Protocol (MRRP), thermal-aware routing algorithm (TARA), and Shortest-Hop (SHR). Evaluation results illustrate that the proposed protocol performs significantly better in balancing of temperature (to avoid damaging heat effect on the body tissues) and energy consumption (to prevent the replacement of battery and to increase the embedded sensor node life) with efficient data transmission achieving a high throughput value.

摘要

生物医学传感器设备、无线通信以及医疗应用中其他技术的创新,促使一个新的研究领域应运而生,即无线体域网 (WBAN)。WBAN 源自无线传感器网络 (WSN),它用于实现许多集成网络和无线设备的医疗系统,以确保远程医疗监测。WBAN 是一个可穿戴设备网络,植入或贴附在人体上。WBAN 的主要目的是从患者身上全天候采集生命体征/生理数据(如心电图、体温、肌电图、血糖水平等),这些数据需要安全、最佳和高效的路由技术。由于其多样化的特点和限制,如植入传感器的能耗和温升,高效、安全和可靠的路由协议设计是 WBAN 中的一项艰巨任务。在设计可靠的基于区块链的 WBAN 路由协议时,必须考虑到节点过热和能源效率这两个重要的约束条件。本研究旨在通过管理温度和能源限制来实现 WBAN 路由的稳定性和效率。此外,区块链为生理数据与医疗生态系统中的其他医疗人员的互操作性提供了安全性、透明度和轻量级解决方案。在这项研究工作中,提出了一种基于区块链的自适应热/能感知路由 (ATEAR) 协议。为了分析数据传输中 ATEAR 的性能,考虑了温升、能耗和吞吐量这三个评估指标。相比之下,交易吞吐量、延迟和资源利用率则用于研究区块链系统的结果。使用基准测试工具 Hyperledger Caliper 来评估区块链系统在 CPU 利用率、内存和内存利用率方面的性能。结果表明,通过保持剩余能量并避免作为转发器的过热节点,可以实现高吞吐量,从而最终延长网络寿命。使用仿真工具 Castalia 来评估所提出的协议的性能,并将其与多径环路由协议 (MRRP)、热感知路由算法 (TARA) 和最短跳 (SHR) 进行比较。评估结果表明,所提出的协议在平衡温度(避免对身体组织造成破坏性热效应)和能耗(防止电池更换和增加嵌入式传感器节点寿命)方面表现出色,同时实现了高效的数据传输,达到了高吞吐量值。

https://cdn.ncbi.nlm.nih.gov/pmc/blobs/feef/7349352/83d70844cdaa/sensors-20-03604-g001.jpg

文献AI研究员

20分钟写一篇综述,助力文献阅读效率提升50倍。

立即体验

用中文搜PubMed

大模型驱动的PubMed中文搜索引擎

马上搜索

文档翻译

学术文献翻译模型,支持多种主流文档格式。

立即体验